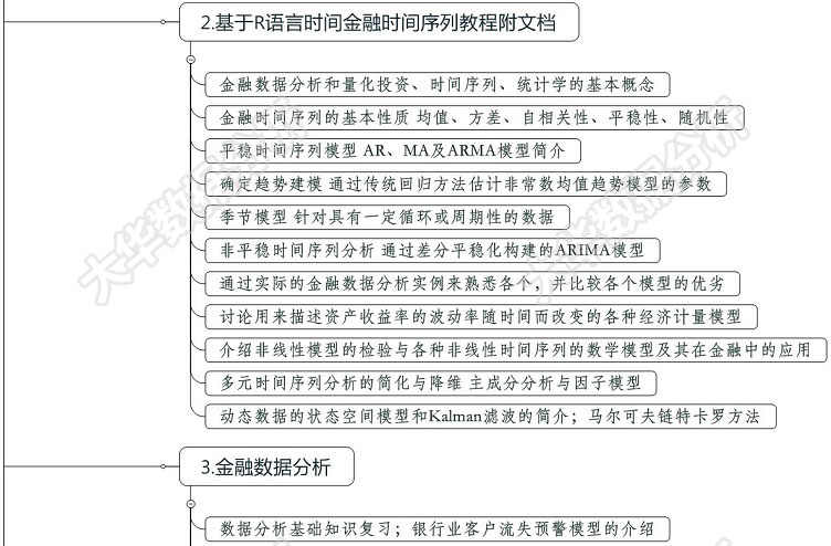
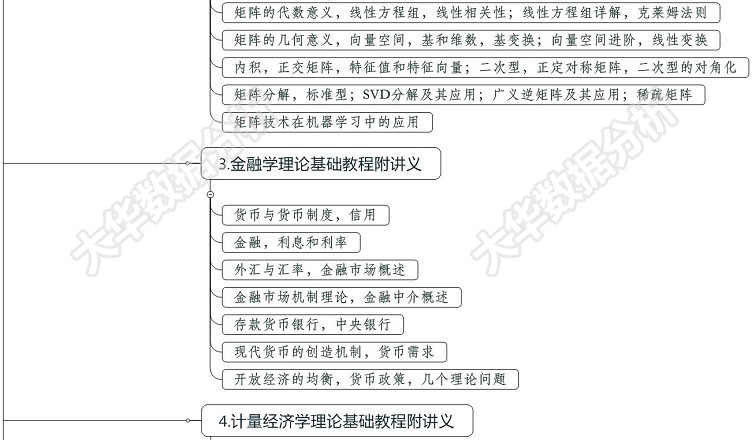
付费资源

自动发货 数据分析师量化交易视频教程 python3/R语言金融分析挖掘项目实战

此内容为付费资源,请付费后查看
您还未登陆,建议登陆后购买,卖家能提供更完善的服务!
39.9
限时特惠
已售 0
评论 抢沙发

请登录后发表评论

    暂无评论内容