首页
圈子
专属
宋马商城
折扣
资源下载
自动卡密
服务项目
实物发货
AI律师
聊天
旗下产品
火热
软文推广
WordPress插件授权
OCR API
网站导航
发布
发布文章
创建话题
创建圈子
发布帖子
开通会员
开通黄金会员
专属会员动态徽章
全站资源折扣购买
VIP内容免费阅读
每日免费30次"AI律师"对话
VIP精准回答阅读权限
VIP用户专属QQ群
开通黄金会员
开通钻石会员
专属会员动态徽章
全站资源折扣购买
VIP内容免费阅读
每日免费100次"AI律师"对话
VIP精准回答阅读权限
VIP用户专属QQ群
开通钻石会员
开通会员 尊享会员权益
登录
注册
找回密码
快速登录
首页
圈子
专属
宋马商城
折扣
资源下载
自动卡密
服务项目
实物发货
AI律师
聊天
旗下产品
火热
软文推广
WordPress插件授权
OCR API
网站导航
开通会员 尊享会员权益
登录
注册
找回密码
快速登录
479
更多资料
搜索内容
举报用户
理性猴子
以知识为马,带你驶向未来的彼岸...
关注
私信
文章
3
收藏
0
评论
39
圈子
0
帖子
21
粉丝
0
发布
21
排序
最新发布
最近更新
最新回复
最多查看
最高评分
最多回复
最多收藏
理性猴子
2年前发布
7次阅读
关注
私信
魔兽世界怎么做宏?
宏 是指把许多操作集合在一起一种方式 列如LR的抽筋宏就是稳固+平射并且如果出爆BB自动释放杀戮指令 本来是很繁琐的操作 如果做了宏就只需要不停的点那个宏就行了 还有FS的护符+炎爆+气定+炎爆的宏 也是只需要按两下宏就行了 简单的宏的使用与做法: 1.ESC 2....
互动专区
评分
回复
分享
理性猴子
1年前发布
21次阅读
关注
私信
什么和什么之间会产生经济法律关系?
经济法律关系产生,是指在经济法律关系主体之间形成必定的经济权利和经济义务关系。经济法律关系是指国家调节或协调经济运行过程中,根据经济法的规定在经济主体之间所形成的权利义务关系。经济法律关系和其他法律关系一样,是由主体、客体和内容三个要素构成...
互动专区
评分
1
分享
理性猴子
1年前发布
13次阅读
关注
私信
商务的工作总结怎么写?
20xx年商务年终总结20xx结束了,进入公司的第N年也过去了,很感谢公司领导的栽培与带领。这两年多来,我不但自我完善独立,也学到了许多为人处事的知识,更和公司及同事建立了深厚的感情,这是我的巨大收获,也是巨大的进步。通过自身的不断努力,从去年的缺...
互动专区
评分
1
分享
理性猴子
1年前发布
20次阅读
关注
私信
陈硕锒铛入狱‼️罗英子为爱辩护创业当老板
谁懂,无所畏惧2也太敢拍了‼️
开局就是罗英子邱华夏舒三姐妹被停职,
陈硕被辞顺便追爱转到所里结果扑个空‼️‼️
罗英子(热...
互动专区
评分
20
分享
理性猴子
1年前发布
11次阅读
关注
私信
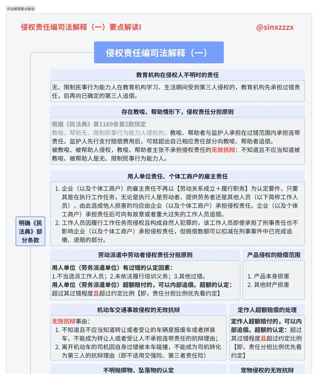
侵权责任编司法解释要点一览
本文是对《最高人民法院关于适用<中华人民共和国民法典>侵权责任编的解释(一)的简要总结和解读,是个人学习新法后记录的...
互动专区
评分
2
分享
理性猴子
1年前发布
13次阅读
关注
私信
专门看图片风景拍摄的软件?
答案:Lightroom缘由:Lightroom是一款专门用于图片后期处理的软件,其中包括了景色拍摄的各种调整功能,如色彩、曝光、锐化等,可以让图片更加生动、自然。内容延伸:除了Lightroom,还有其他一些专门用于景色拍摄的软件,如Photoshop、Capture One等,但是L...
互动专区
评分
5
分享
理性猴子
12个月前发布
76次阅读
关注
私信
通过手机号可以加哪些app好友?
通过手机号,可以加对方为微信好友,QQ好友,快手好友,快手极速版好友,抖音好友,抖音极速版好友,只要是对方使用手机号绑定的都能够添加成为好友,添加微信好友的方法:第一打开微信APP,在搜索栏里面输入电话号码,就会出现对方的微信号,然后点击添加好...
互动专区
评分
3
分享
理性猴子
12个月前发布
16次阅读
关注
私信
学景观设计要用到哪些软件?
景观设计三大件AutoCAD、photoshop、和sketchupAutoCAD没什么好说的,基本上做设计的必备,深度的话和规划、家装的差不多,不过必定要学会分图层和虚拟打印,然后自己下载一些自制的快捷键,比较常用的列如隐藏选中的图层,只显示选中的图层,冻结选中的图层...
互动专区
评分
1
分享
理性猴子
11个月前发布
13次阅读
关注
私信
win10u盘启动怎么设置?
01用户在"开始 (按钮)"上左键单击,打开开始列表。02用户在"开始 (列表)"上左键单击设置按钮(在"启动"中),进入电脑设置。03用户在"更新和安全 (文本)"上左键单击(在"设置"中)。04用户在"恢复 (文本)"上左键单击(在"设置"中)。05用户插入U盘,在"立即重新启动...
互动专区
评分
1
分享
理性猴子
10个月前发布
7次阅读
关注
私信
端口映射到公网步骤?
确定需要映射的内部IP和端口 → 配置路由器的NAT规则 → 确认公网IP → 尝试外部访问内部服务 端口映射是将内部服务暴露于公网,使外部用户可以通过公网IP访问该服务。因此,必须经过一系列的设置和验证步骤才能确保映射成功。在进行端口映射前,需要先了解所...
互动专区
评分
回复
分享
理性猴子
10个月前发布
25次阅读
关注
私信
苹果手机怎么关流量?
苹果手机关闭流量的方法如下:第一种方法:1、从屏幕底部上划打开控制中心;2、点击蜂窝数据按钮关闭数据流量。第二种方法:1、...
互动专区
评分
1
分享
理性猴子
10个月前发布
25次阅读
关注
私信
群里面如何回复具体一条微信消息?
群里面回复具体一条微信消息的方法如下:在群里针对具体一条微信消息回复时,可以用@符号加上该成员的名字来提醒他及时查看。例如:@张三,你说的那句话我有不同的见解。这样可以引起对方的关注,避免信息被忽略。同时也要注意回复内容的准确性和适当性,不要...
互动专区
评分
2
分享
加载更多
发布文章
创建话题
创建圈子
发布帖子
在手机上浏览此页面
登录
没有账号?立即注册
用户名/手机号/邮箱
登录密码
记住登录
找回密码
登录
社交账号登录
使用社交账号登录即表示同意
用户协议
、
隐私声明
注册
已有账号,立即登录
设置用户名
手机号或邮箱
验证码
发送验证码
设置密码
邀请码(选填)
注册
已阅读并同意
用户协议
、
隐私声明