首页
圈子
专属
宋马商城
折扣
资源下载
自动卡密
服务项目
实物发货
AI律师
聊天
旗下产品
火热
软文推广
WordPress插件授权
OCR API
网站导航
发布
发布文章
创建话题
创建圈子
发布帖子
开通会员
开通黄金会员
专属会员动态徽章
全站资源折扣购买
VIP内容免费阅读
每日免费30次"AI律师"对话
VIP精准回答阅读权限
VIP用户专属QQ群
开通黄金会员
开通钻石会员
专属会员动态徽章
全站资源折扣购买
VIP内容免费阅读
每日免费100次"AI律师"对话
VIP精准回答阅读权限
VIP用户专属QQ群
开通钻石会员
开通会员 尊享会员权益
登录
注册
找回密码
快速登录
首页
圈子
专属
宋马商城
折扣
资源下载
自动卡密
服务项目
实物发货
AI律师
聊天
旗下产品
火热
软文推广
WordPress插件授权
OCR API
网站导航
开通会员 尊享会员权益
登录
注册
找回密码
快速登录
234
更多资料
搜索内容
举报用户
何卜可
以知识为马,带你驶向未来的彼岸...
关注
私信
文章
1
收藏
0
评论
31
圈子
0
帖子
8
粉丝
0
发布
8
排序
最新发布
最近更新
最新回复
最多查看
最高评分
最多回复
最多收藏
何卜可
10个月前发布
26次阅读
关注
私信
oppo reno 6怎么禁止程序安装应用?
您好,要禁止程序安装应用,您可以按照以下步骤操作:1. 打开设备的设置菜单。2. 滑动屏幕并找到“应用管理”或类似的选项,点击进入。3. 在应用管理页面中,找到并点击“应用权限”或类似的选项。4. 在应用权限页面中,找到并点击“安装应用”或类似的选项。...
互动专区
评分
2
分享
何卜可
10个月前发布
8次阅读
关注
私信
路由器设置:默认网关是什么,是跟IP地址一样填的么,我是个菜鸟,大家说详细点怎么设置路由器谢谢~~~?
向你这样的,默认网关地址是和路由器的IP地址一样的。不是和你电脑的IP地址一样的。至于设置路由的话很容易的,看看说明自己就能搞定,有不会的可以HI我 电脑的IP地址不要填,悬第一个自动获取。家里面的话不要设置IP地址的,都是自动获取,拨号连接上网。
互动专区
评分
1
分享
何卜可
2年前发布
15次阅读
关注
私信
WLAN怎么设置密码?
如果要设置WLAN的密码,第一需要进入无线路由器的管理界面。通常情况下,您可以通过浏览器输入路由器默认的IP地址来进入管理界面。在管理界面中,找到无线设置选项,如“Wireless Settings”、“WLAN”等,然后进入无线安全选项。在这里,您可以选择加密方式...
互动专区
评分
1
分享
何卜可
1年前发布
49次阅读
关注
私信
广东司法警官职业学院怎么样?
1、广东司法警官职业学院还不错。实则怎么样要看和什么学校比较,如果和公安大学比则肯定有差距,但和一些偏远警官学院比则不错。2、2002年4月,广东司法警官职业学院在广东司法学校和广东省司法警察学校合并的基础上组建。3、广东司法警官职业学院是全省司法...
互动专区
评分
1
分享
何卜可
1年前发布
14次阅读
关注
私信
民法通则55条?
民法通则第五十四条 民事法律行为是公民或者法人设立、变更、终止民事权利和民事义务的合法行为。 第五十五条 民事法律行为应当具备下列条件: (一)行为人具有相应的民事行为能力; (二)意思表明真实; (三)不违反法律或者社会公共利益。 第五十六条 民...
互动专区
评分
1
分享
何卜可
1年前发布
18次阅读
关注
私信
reach标准?
REACH的全称是化学品注册、评估、许可和限制的英文缩写(Registation,Evaluation,Authorisation and Restriction of Chemicals)。这是一部保证化学品安全进入欧盟市场并得以安全使用的法规,旨在保护人类健康和环境安全,保持和提高欧盟化学工业的竞争优势...
互动专区
评分
1
分享
何卜可
1年前发布
33次阅读
关注
私信
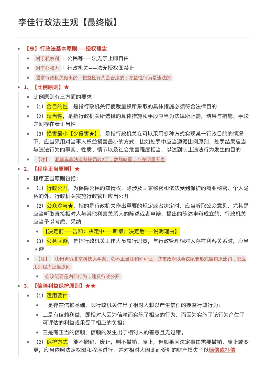
李佳行政法主观【最终版】
李佳老师的行政法考前聚焦基本和29句背诵要点一致。最终版本融合了背诵、主观冲刺、考前聚焦三份资料(内容很全了),红色星号标...
互动专区
评分
9
分享
何卜可
1年前发布
56次阅读
关注
私信
手机迅雷下载路径怎么设置,下载路径在哪里?
手机迅雷下载路径设置方法如下:1.第一打开手机,然后找到迅雷,点击进入迅雷;2.进入迅雷首页后到个人中心,点击未登录,然后右...
+1
互动专区
评分
2
分享
发布文章
创建话题
创建圈子
发布帖子
在手机上浏览此页面
登录
没有账号?立即注册
用户名/手机号/邮箱
登录密码
记住登录
找回密码
登录
社交账号登录
使用社交账号登录即表示同意
用户协议
、
隐私声明
注册
已有账号,立即登录
设置用户名
手机号或邮箱
验证码
发送验证码
设置密码
邀请码(选填)
注册
已阅读并同意
用户协议
、
隐私声明