效的欠条大同小异,无效的欠条千奇百怪。知道了怎么会无效,就知道怎么才有效。
下面这张欠条,集各种无效缘由之大成,请大家欣赏:

对了,这张欠条是用“消字笔”写在卫生纸上、快递给二狗的。
我们一起数数,这张欠条都有哪些问题:
一、欠款缘由不合法。
二、没写债权人户籍姓名、身份证号。
三、欠款金额大小写不规范、不一致。
四、还款时间不明确。
五、年化利率超过国家规定。
六、不是债务人本人签名捺印。
七、债务人代表不是完全民事行为能力人。
八、签署时间不明确。
九、欠条书写工具不可靠。
十、欠条载体容易损毁。
十一、不是债务人当面签署。
避开以上这些问题,就知道简易欠条该怎么写了:

普通人少有打欠条经验,难免一时疏忽导致欠条无效。另外,欠条只是有效,还远远不够,如果诉讼用到,需要一些特别条款,以保障债权人权益,列如:
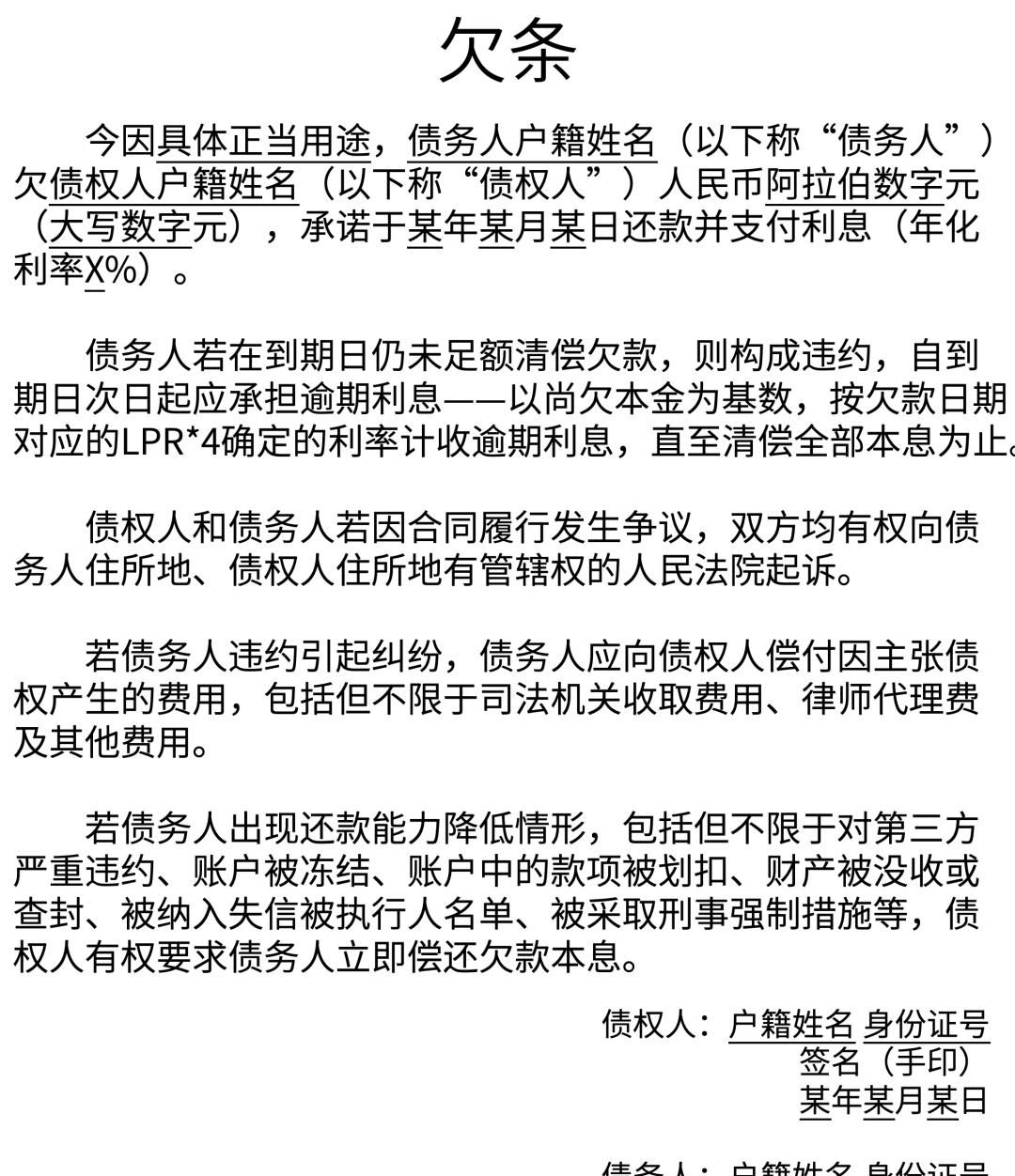
A.逾期利率条款:债务人若在到期日仍未足额清偿欠款,则构成违约,自到期日次日起应承担逾期利息——以尚欠本金为基数,按欠款日期对应的LPR*4确定的利率计收逾期利息,直至清偿全部本息为止。
B.诉讼管辖条款:债权人和债务人若因合同履行发生争议,双方均有权向债务人住所地、债权人住所地有管辖权的人民法院起诉。
C.费用偿付条款:若债务人违约引起纠纷,债务人应向债权人偿付因主张债权产生的费用,包括但不限于司法机关收取费用、律师代理费及其他费用。
D.提前到期条款:若债务人出现还款能力降低情形,包括但不限于对第三方严重违约、账户被冻结、账户中的款项被划扣、财产被没收或查封、被纳入失信被执行人名单、被采取刑事强制措施等,债权人有权要求债务人立即偿还欠款本息。
加入这些特别条款,欠条就比较好用了。给大家一个推荐的欠条模板:

如果嫌字太多,写起来太麻烦,也有省事办法:打电子欠条,套用专业模块,采用电子签名,根据《电子签名法》《民法典》,具备同等法律效力。在手机应用市场、微信搜“打欠条”,就能找到不少APP、小程序。


















- 最新
- 最热
只看作者