
脉冲控制是一种挺传统,不过应用特别广泛的控制方式。脉冲型伺服由于经济性出色、操控简单,还有广泛的适配性,从它出现到目前,一直在工业自动化市场里特别活跃,显示出很强的生命力。本文会根据 A3/B3/E3 伺服使用手册整理一下,给您讲讲 A3/B3/E3 脉冲型伺服通过脉冲控制来实现位置控制的参数设置和接线方法。脉冲控制对应着台达伺服的 PT(Pulse Trian)模式,也常常被叫做位置模式或者脉冲模式,这是台达脉冲型伺服(A3/B3/E3-L)默认的控制模式。脉冲控制就是通过控制器发送一串脉冲列来控制伺服系统的方式。它常常被用于实现伺服的位置控制,这时候控制器会发出一串有给定频率(速度)和数量(距离)的脉冲列。
一、硬件接线部分(CN1)
要是采用脉冲控制伺服,那脉冲接线肯定是不能少的,另外还得按照需求给伺服的 DI(Digital Input 数字输入)信号和 DO(Digital Output 数字输出)信号接线,DI/DO 信号的功能定义能由 P2 组对应参数的功能码决定。对于一般的应用来说,使用者不用特意去改变,按照出厂默认的 DI/DO 功能,选需要的信号接线就能满足要求。
(一)脉冲接线类型
脉冲接线按照输入信号能分成 24V 集电极信号(NPN 和 PNP)和 5V 差分信号,这部分得让使用者按照选用的控制器的脉冲信号类型,选择对应的接线方法。拿台达 AS300 系列 PLC 来说,不同主机类型对应的输出信号类型如下

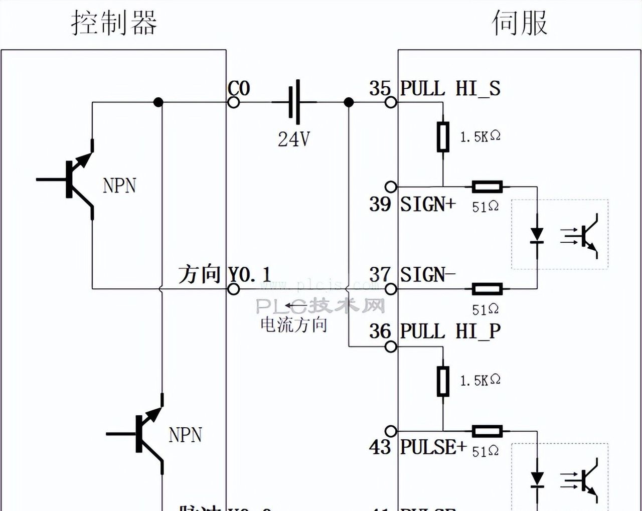
1,NPN 型脉冲接线(漏型输入/Sink 型输入/共阳极[输入公共端是-24V])咱以伺服 CN1 接头脉冲信号的输入端子做参考,要是输入信号的电流从伺服脉冲公共端流进去,再从输入端子流出来,这就叫漏型输入,适合 NPN 型输出信号。由于伺服输入的公共端接的是 24V,所以也叫共阳极接法。记住哈:可别串电阻进去。

B3/E3-L 的 NPN 脉冲接线图(A3-L 的 PULL HI_P 是 39 号引脚)
2,PNP 脉冲接线(源型输入/Source 型输入/共阴极[输入端公共端是-0V])咱们以伺服 CN1 接头脉冲信号的输入端子当参考,如果输入信号的电流是从伺服输入端子流进去,再从脉冲公共端流出来,这就叫源型输入,适合 PNP 型输出信号。由于伺服输入的公共端接的是 0V,所以也叫共阴极接法。
注意啦:不能串电阻进去。

B3/E3-L 的 PNP 脉冲接线图(A3-L 的 PULL HI_P 是 39 号引脚)
3,5V 差分脉冲接线(Differential Signal)
差分信号也叫差分对信号,发送端通过一对信号线发送两个幅度一样、相位相反的信号,接收端通过对比这两个电压的差值来判断逻辑状态是“0”还是“1”。相对应的是单端信号(Single Ended Signal),前面讲的 NPN 与 PNP 都是单端信号,它的信号是通过一个信号线和一个参考电平线来传输的,信号的值是由信号线的电平跟参考电平线的电压差来决定的。
用差分信号有个好处,就是抗干扰能力强。由于两根差分走线之间的耦合特别好,要是外面有噪声干扰,差不多会同时被耦合到两条线上,而接收端关心的只是两个信号的差值,所以外面的共模噪声能完全被抵消掉。
注意:差分脉冲口用的是 5V 信号,如果把 24V 集电极信号直接接到差分口,会有把它烧毁的风险。要是在特殊情况下得把 24V 信号接到差分口,那就得串一个 2KΩ 的电阻。还得注意,市场上有些控制器输出的脉冲型号虽然是 NPN 或者 PNP 信号,但是由于它里面已经串了 1.5 – 2KΩ 的电阻,在伺服脉冲端口测到的电压远远低于 24V,导致用 NPN 或者 PNP 接法的时候,伺服收不到脉冲,这时候就可以把这个信号直接接到差分脉冲口。

B3/E3-L 的差分脉冲接线图(A3-L 的 SIGN+是 36 号引脚)
(二)DI 信号接线(数字输入信号)
台达伺服的数字输入引脚都是用双向二极管设计的,所以它既能接收 NPN 信号,也能接收 PNP 信号。B3/E3-L 的 CN1 一共提供了九个 DI 信号,而 A3-L 的 CN1 则提供了 10 个 DI 信号让用户自己规划使用,所有的数字输入信号都共用一个公共输入点 COM+。
1,DI 信号 NPN 接线范例(Sink/漏型)
对于 NPN 型输入,伺服的公共端 COM+接 24V,电流从 DI 端子流出来。当控制器的输出信号导通的时候,就流进控制器的输出点,控制器的输出公共点接 0V,这样就构成了闭合回路。

DI信号 NPN 接线原理图

2,DI 信号 PNP 接线范例(Source/源型)
对于 PNP 型输入,控制器的输出公共点接 24V。当控制器的输出信号导通时,电流从控制器的输出点流出来,再从 DI 端子流进去,伺服的公共端 COM+接 0V,这样就构成了闭合回路。


3,DI信号预设功能与CN1脚位

(三)DO 信号接线(数字输出信号)
A3/B3/E3-L 都提供 6 个 DO 输出信号,让控制器能知道伺服的状态,或者让使用者自己规划来触发预设的动作。每个 DO 都是由 2 个引脚组成的,有正有负,分别是 DO+,DO-。使用者可以把每个 DO 看成一个开关,在相应条件满足的时候,对应的 DO 就导通或者断开。要注意,使用者得提供外部电源,还得保证电流从 DO+流进去,从 DO-流出来,这样 DO 才能正常工作。
1,DO 控制电机刹车/抱闸原理说明
下面这张图是以 DO 控制电机刹车/抱闸的电路接线图为例,来说明使用方法和原理的。第一咱们假定使用者要用 DO6 来控制电机抱闸的打开和闭合,所以就得把 DO6 对应的功能码设定参数 P2.041 设成 0x108(电磁抱闸),然后按照下面这张图接线,就能实现对电机刹车/抱闸的控制。这时候电机使能了,DO6 就会导通,外部 24V 直流电源的电流会从 24V 端子出发,经过中间继电器,流过 DO+,DO-,再回到 24V 0V 端子,形成闭合回路,把继电器常开端子吸合,电机刹车/抱闸就打开了;要是去掉使能,DO6 就断开了,电机刹车/抱闸就会闭合,这样就能获得必定的保持力。
注意:由于电机刹车/抱闸是感性负载,不能直接用 DO 来驱动,必须得用自带续流二极管的继电器中转。要是选的中间继电器没有自带续流二极管,使用者必定得并联一个续流二极管,要不然 DO 晶体管在反向电动势的冲击下,就有被击毁失效的风险,使用寿命也会降低,其他感性负载也得这么操作。

除了电机刹车/抱闸以外,其他大多数的 DO 信号都能使用同一个外部电源来供电,所以在习惯上,常常会把多个 DO+/DO-短接来实际操作。
2,DO NPN 示例
把多个 DO-短接起来,然后接到 24V 的 0V 端子,各自的 DO+接到控制器对应的输入端子,PLC 输入的公共端接 24V,这样就构成了 NPN 电路。

3,DO PNP 示例
把多个 DO+短接起来,然后接到 24V 的 24V 端子,各自的 DO1 接到控制器对应的输入端子,PLC 输入的公共端接 0V,这样就构成了 PNP 电路。

4,DO信号预设功能与CN1脚位

(四)脉冲输出
A3/B3/E3-L 都提供了一组 5V 的差分脉冲输出信号,默认情况下,这输出是来自电机编码器的位置。使用者能够按照自己的需要设定电机每转输出的脉冲数(P1.046*4),或者根据需求把编码器的输出来源改成 CN1 脉冲命令或者 CN5 脉冲计数(只有 A3-L 能这样)

(五)编码器 Z 相/OCZ 开集极输出(24V)
电机每转一圈,都会在固定的位置(电机出线的方向)输出一个 Z 信任号,使用者能在回原的时候用这个信号,接到控制器里,从而获得更准确的回原参考点。24V 开集极 Z 相和 5V 差分 Z 相除了电压不一样,其他没啥根本区别。只是大多数的控制器更支持 24V 开集极 Z 信任号,而 5V 差分 Z 相一般是在控制器已经接了伺服电机 5V 差分脉冲输出的时候顺便用一下。Z 信任号的输出时间没法设定,会受到转速和 P1.046 的影响。所以要求控制器的输入点用专门的 Z 相输入或者高速输入点,而且转速尽量低一些,P1.046 的设定也尽量小一些,要不然可能会由于 Z 信任号输出时间太短,导致控制器没法正常接收。
1,开集极 Z 相 NPN 接法

2,开集极Z相PNP接法

二、参数设定
正确的接线是伺服能正常工作的前提条件。在确定接线没有问题之后,使用者还得根据使用需求和功能规划来正确设定参数。接下来给大家简单介绍一下脉冲型伺服需要设定的参数。下面的介绍会尽量把脉冲模式下涉及的参数都罗列出来提到,但是这并不意味着使用者必须全部设定。下文会把参数属性分成强制和可选两种,强制表明必须设定的参数,可选就是根据使用者的需求自己选择,上面接线部分说的 DI、DO 属性的强制与可选也是这个意思。脉冲控制参数汇总

(一)控制模式与方向设定

P1.001 决定了伺服的控制模式与电机参考方向,它是一个 16 位的 16 进制数(HEX),用字母表明就是 0xUZYX,每个字母都有不一样的功能,设定不同的值按照手册有不同的意思。
P1.001.X(个位):这是伺服控制模式的设定,控制模式会决定伺服接收命令的来源。台达伺服支持好多种控制模式,脉冲型伺服默认的控制模式是脉冲模式,也就是 P1.001.X=0,这时候就是设定为脉冲模式,伺服命令是来自脉冲。
P1.001.Z(百位):这是伺服参考方向的设定,默认情况下 P1.001.Z 是 0。当使用者想要把参考方向反过来的时候,得先让伺服失去使能,然后把 P1.001.Z 设定为 1,断电重启后电机运行的参考方向就和默认的相反。
举例:
脉冲模式默认方向:P1.001=0x0000
脉冲模式方向取反:P1.001=0x0100
(二)脉冲形式

脉冲形式得让使用者按照控制器实际使用的脉冲形式来设定,如果设定错了,就会导致脉冲接收出错,列如说只有一个方向能收到脉冲,或者完全收不到脉冲。
P1.000.X(个位):这是伺服脉冲形式的设定,台达 A3/B3/E3-L 伺服支持 AB 相脉冲、正转+反转脉冲列、脉冲+方向这三种脉冲形式,P1.001.X 不同的设定值决定了接收脉冲的不同形式,具体可以参考上面的表格。
P1.000.Y(十位):这是干扰滤波强度,设定值的范围是 0 – E,设定值越大滤波强度就越大,设定值太大的时候容易把有用的信号当成干扰给滤掉,默认设定是 4,一般不需要特意去改。使用 NPN 或 PNP 接线的时候,一般不能设定为 0,要不然容易产生脉冲干扰,导致定位不准。当低速正常但高速丢脉冲的时候,可以把滤波强度适当调小一点;当采用 5V 差分接线时,由于它的脉冲频率一般比较高,而且差分电路的抗干扰性能好,必要的时候可以设定为 0,也就是不进行滤波。虽然驱动有必定的干扰滤波功能,但是双绞屏蔽线的使用,还有良好的地线以及合理的走线,依然是脉冲能正常工作的基础,不能忽略。
P1.000.Z(百位):这是信号的逻辑形式,在数字电路里一般用高电压表明 1,低电压表明 0,这叫正逻辑,这时候 P1.000.Z=0。但也有少数厂家会用负逻辑,这时候高电压是 0,低电压是 1,这时候 P1.000.Z=1。P1.000.Z 默认是 0,也就是正逻辑,使用者不确定的情况下可以先保持默认,做 AB 两点间的往复运动,观察伺服面板收到的脉冲值(P0.002=1 默认),如果逻辑设错了,一个往返运动,命令位置会有 2 个脉冲的递增或者递减,这时候可以在去使能的情况下把 P1.000.Z 与 P1.001.Z 同时取反,然后断电重启。
举例:
AB 相脉冲 :P1.000=0x1040
正反转脉冲:P1.000=0x1041
脉冲+方向 :P1.000=0x1042
(三)脉冲命令平滑

在脉冲模式里,伺服能给出 2 组命令平滑,一般来说,保持默认就行啦。设定命令平滑时间能够让机台运行更平稳,还能降低机台停止时的震动幅度。要是脉冲频率波动挺大,加减速又很剧烈,这时候设定平滑时间的效果就特别明显。不过呢,平滑时间要是太大,会把伺服的整定时间拉长,而且由于这个造成的到位时间变长,靠提升伺服的刚性或者频宽也没法改善。P1.008 是一阶滤波平滑时间,单位是 10 毫秒。P1.068 是均值滤波平滑时间,单位是 1 毫秒。要是有感兴趣的人,可以再深入去了解一阶滤波和均值滤波的不同。但对一般使用者来说,知道它们单位的差别就差不多了。一般做轻度滤波,只调整 P1.068 就行。要是得超过 10 毫秒的滤波才能有不错的运行效果,那提议把 P1.008 和 P1.068 搭配起来,能得到更好的平滑效果。
(四)电子尺比

台达 A3/B3/E3 能支持好多台达电机。为了让使用者用起来更方便,咱们引入了驱动器分辨率这个概念,它的驱动分辨率都是 24 位的。所以呢,不管搭配多少位分辨率的台达通讯型电机,都按照 24 位(电机转一圈编码器脉冲数是 16777216)来计算。驱动内部会处理好这些,使用者不用太操心,不过使用者得知道,要是想有更高的控制精度,选高分辨率电机还是很有必要的。
列如说:状况 1 是直连机构:丝杆直接连着,螺距是 5 毫米,脉冲分辨率是 1 微米/脉冲,也就是上位发 5000 个脉冲,电机或者机构就转一圈。设定的办法是:让 P1.044 一直等于 16777216,P1.045 等于 5000。这时候上位发 5000 个脉冲,电机就转一圈,丝杆移动一个螺距,往前走 5 毫米。使用者简单理解就是在直连的情况下,P1.044 保持默认,P1.045 设定成多少,上位就发多少个脉冲电机转一圈。
状况 2 是有减速机构:电机侧减速比是 19(X),机构侧减速比是 10(Y),螺距 5 毫米,脉冲分辨率是 1 微米/脉冲,也就是上位发 5000 个脉冲机构转一圈。设定的办法是:P1.044 等于 16777216 乘以 19(X),也就是 318767104;P1.045 等于 5000 乘以 10(Y),也就是 50000。这时候电机转一圈的脉冲数是 16777216 除以 P1.044 再乘以 P1.045,等于 2631.58。由于减速比是 19:10,也就是电机转 1.9 圈,机构转一圈,对应的脉冲数是 1.9 乘以 2631.58 等于 5000,正好和丝杆螺距 5 毫米对应上。
要注意:使用者在设定电子尺比之前,必定得把使能断掉,要不然会设定失败。另外,使用者在伺服面板设定电子尺比的时候得特别小心,由于驱动面板一次只能显示 5 位数字,但是 P1.044 与 P1.045 默认的参数都超过五位,所以得分成高五位和低五位显示(默认显示低五位,连着按 shift 能切换到高五位)。特别提醒使用者,在设定电子尺比的时候,必定得把高五位也改成目标值。
(五)脉冲输出
脉冲输出来源的设定:伺服的 CN1 能提供一组 5 伏的差分脉冲信号,脉冲输出来源可以是 CN2 电机编码器、CN1 脉冲命令、CN5 辅助编码器(只有 A3 有)。在脉冲控制的时候,一般会用这个来输出并反馈当前电机的位置,所以得把 P1.074.Y(十位)设成 0 。
脉冲输出方向的设定:要是使用者发现接收到的脉冲方向跟实际需要的方向不一样,在保证接线没错的情况下,可以把 P1.003.Y(十位)从默认的 0 改成 1,这样就能让脉冲反向了。
脉冲输出数量的设定:脉冲输出数量的设定跟脉冲输出来源的 P1.074.Y 设定有关系。由于在脉冲控制模式下,使用者大多会选来源是 CN2 电机编码器,来获取电机的实时位置,所以这儿只介绍 P1.074.Y(十位)=0 时脉冲输出数量的设定,其他来源的设定规则可以参考对应的手册说明。
状况 1 四倍频输出(P1.097=0):一般默认情况下 P1.097 设成 0,这时候电机脉冲输出数量就等于 P1.046 的设定值乘以 4。列如说默认 P1.046=2500 的话,电机每转一圈输出的脉冲数就是 2500×4=10000 。
状况 2 一倍频输出(P1.097≠0):当使用者想要一倍频输出每圈的脉冲时,可以把 P1.097 设成 1。同样在默认 P1.046=2500 的情况下,这时候电机每圈输出的脉冲数就是 2500 。要是使用者想设定 P1.097=X(X>1),这时候电机每圈输出的脉冲数就等于 P1.046÷X。假设 X 等于 3,同样还是 P1.046=2500,这时候电机每圈输出的脉冲数就是 2500÷3,也就是电机转 3 圈输出 2500 个脉冲。
状况 3 A3 带直线电机:A3 驱动能够带第三方的直线电机,当用 A3 搭配第三方直线电机的时候,P1.046 设定为直线电机移动 1 米输出的脉冲数。
(六)回生/再生电阻参数设定

要是实际的负载特别大,运行速度特别快,减速时间很短或者电机被推着做负功之类的情况,伺服驱动的电容和内置电阻(部分机型才有)没办法及时把回生能量消耗吸收掉,就会让驱动器报警,列如 AL005、AL010、AL086,少数时候还会出现 AL002 这样的报警。这时候使用者就得思考外接回生电阻了。
回生电阻规格的选择一般有两种办法,一个是经验法,一个是计算法。计算法使用者可以去参考手册里的相关章节,如果负载惯量比和运动曲线都知道的话,提议使用者首选计算法。要是相关的信息不好得到,或者为了用着方便,从经验上来说,一般把驱动功率的一半当作回生电阻的功率。回生电阻的阻值根据不同的驱动型号有不一样的最小限定值。要是用比限制阻值还小的回生电阻,就没法把电阻值写到 P1.052 里,而且强行用小于限定阻值的回生电阻,还有把驱动回生晶体给烧毁的风险。
(七)最大速度限制

P1.055 本来设定的是电机的额定速度(转每分钟)。在实际用的时候,使用者常常会超过额定速度去用。就拿额定 3000 转每分钟的电机来说,A3、B3、E3 电机最多能支持到 6000 转每分钟。要是有超过额定转速使用的需要,使用者可以自己去查具体电机的最高额定转速,或者可以把默认值当作基础,每次增加 1000 或者 500 去试试,这样也能很快知道这个电机最大能支持的最高转速,由于要是超过了允许的最高转速,这个值就没法写到 P1.055 里了。
超过速度限制的影响:在脉冲位置模式下,由于速度被 P1.055 限制着,当控制器发下来的速度超过速度限制的时候,就会触发 AL009 位置误差过大的报警。要是行程比较短,来不及触发 AL009 时,在减速段会由于积分造成速度突然变化,产生奇怪的响声,还有减速不正常的情况。这时候使用者就得思考降低控制器的脉冲输出频率,或者把 P1.055 的限制增大。
超过速度限制确认:把 P0.002 设定成 7 的时候,伺服面板会显示当前的运行转速,单位是 0.1 转每分钟,使用者可以靠这个来确定是不是超过速度限制了。
(八)DI功能码设定

每一个实体 DI 信号都有对应的 DI 参数,这个参数是一个 16 进制数,使用者能按照自己的需求去规划。下面咱们用默认的 DI 功能码简单介绍一下,这不代表这个 DI 功能码就固定是介绍的这些功能。
拿 DI1 的对应参数 P2.010 来说,P2.010.YX(十位和个位)是决定其功能的功能码,不一样的数值有不一样的功能。默认情况下 P2.010.YX=0x01,这就表明把 DI1 设定成使能。P2.010.Z(百位)是用来设定 DI 信号是常开还是常闭的,其中 0 是常闭,1 是常开。更多的 DI 功能码可以去参考对应伺服应用技术手册第八章里的表 8.1 数位输入功能定义表。DI1 使能,DI1 对应的参数 P2.010 默认值是 0x0101,也就是常开的使能信号,这时候得实体信号 DI1 接通,伺服才能使能成功。要是使用者不用外部接线,可以把 P2.010 设成 0x0001,也就是常闭的使能信号,这样就能上电强制使能,不用接外部信号了。能成功使能是伺服励磁还有执行所有动作的基础,在脉冲模式下,要是没有使能信号,伺服就不会接收脉冲信号。
DI2 脉冲清除位置误差:在使能的那一刻,伺服的反馈位置会和命令位置相对齐,从这后来,伺服驱动就会控制电机老老实实地执行控制器的命令,反馈位置会跟着命令位置增加而增加,跟着命令位置减少而减少。不过反馈位置总是会比命令位置慢一点(极少数情况会快一点),等命令位置停下来后来,总是得花必定的整定时间,反馈位置才能准确地跟上命令位置。由于伺服的滞后或者超前产生的命令位置和反馈位置的实时差值就是位置误差,伺服靠积分(P2.006)的作用把位置误差消除掉。脉冲清除的作用和使用场景:DI 脉冲清除接通后来,伺服会把记录的位置误差清除掉,一般在回原点或者贴标机这种需要精准对位的地方用。就是当伺服碰到某个信号后,控制器马上停止发命令,同时把脉冲清除 DI 接通,这样就能把位置误差去掉,让伺服准确地停在目标位置,不会由于执行滞后的位置误差,超过目标位置很远。要注意,这一段的速度一般不能太快。
DI3 与 DI4 之扭矩限制:在脉冲模式下,支持扭矩限制的使用。扭矩限制开启后来,伺服输出的扭矩会被限制住。扭矩限制太小的话,会导致伺服没法动作或者加速太慢、停止时冲过头,这就需要使用者合理规划。扭矩限制的使用分成两个部分,一个是扭矩限制功能的开启,另一个是扭矩命令来源的选择。只有扭矩限制功能开启了,扭矩命令来源的选择才有效。扭矩限制功能开启:扭矩限制可以通过把参数 P1.002.Y

模拟量:要是 DI3 和 DI4 都是关着的,扭矩限制命令就来自模拟量。由于模拟量容易波动,而且也是为了避免模拟量命令变化太猛,可以调整扭矩命令平滑时间 P1.007,单位是毫秒。模拟量 10 伏输出时,输出的最大扭矩默认是 100%,这是由扭矩模拟量最大值 P1.041 决定的,使用者可以根据需要去调整。
内部扭矩暂存器单位:伺服参数 P1.012、P1.013、P1.014 被称为内部扭矩暂存器,默认值是 100,单位是 1%,100 就对应扭矩是 100%。当使用者需要更准确的扭矩单位时,可以把 P2.112.bit14 设成 1,这时候扭矩单位就是 0.1%,数值 100 对应的扭矩值就是 10.0%。
DI5、DI6、DI7 的设定与 AL013/AL014/AL015 报警消除:由于 DI5(P2.015)、DI6(P2.016)、DI7(P2.017)预设是常闭的负极限、正极限和急停,而且在脉冲控制模式下,使用者一般把极限信号接到控制器,不用伺服的相关信号,所以会让驱动器由于检测不到相关信号而报警。因此得把对应参数的 Z(百位),从 0(常闭)改成 1(常开),这样对应的报警就没了。
(九)DO功能码设定

DO功能码的设定规则
每一个实体 DO 信号都有相对应的 DO 参数,这个参数是一个 16 进制数,使用者能按照自己的需求去规划。下面咱们用默认的 DO 功能码简单介绍一下,这不代表这个 DO 功能码就一直是介绍的这些功能。
就拿 DO1 的对应参数 P2.018 来说,P2.018.YX(十位和个位)是决定其功能的功能码,不同的数值有不同的功能。默认情况下 P2.018.YX=0x01,这表明把 DO1 设定为伺服准备完成信号。P2.018.Z(百位)是用来设定 DO 信号是常开还是常闭的,其中 0 是常闭,1 是常开。更多的 DO 功能码可以去参考对应伺服应用技术手册第八章里的表 8.2 数位输出功能定义表。DO1 伺服准备,DO1 对应的参数 P2.018 默认值是 0x0101,也就是常开的伺服准备信号,当控制电源和主回路电源输入正常,而且没有报警的时候,这个信号就会输出。
DO2 伺服零速,DO2 对应的参数 P2.019 默认值是 0x0103,也就是常开的伺服零速信号,当电机的即时速度低于电机零速准位 P1.038(转每分钟)的设定时,这个信号就会导通输出。
DO3 回零完成,DO3 回零完成在脉冲模式下用增量电机的时候没用。要是用绝对值电机并且把绝对值功能打开,坐标重新标定后来就会输出为 ON,一直到位置计数溢出才会变成 OFF。
DO4 目标位置到达,目标位置到达信号是由位置到达确认范围 P1.054 决定的。当命令位置和反馈
P1.054设定举例
假设是直连丝杆,螺距是 5 毫米,每个脉冲 1 微米,允许的位置误差是 3 微米。那就设定 P1.044=16777216,P1.045=5000,意思就是电机一圈是 5000PUU。P1.054=电机一圈的编码器脉冲数(Pulse)×电机一圈指令脉冲数(PUU)×允许误差(PUU)=16777216÷5000×3=10066Pulse。
DO5 伺服报警:伺服异警分成报警(0x0107 Alarm)和警告(0x0111 Warn)。其中比较轻微的异警,一般不需要去掉使能的,像极限、通讯异常、低电压,还有部分编码器的轻微错误这些,都属于警告。除了警告之外的异警都是报警,一般错误比较严重的会去掉使能。大多数情况下,控制器接入默认的伺服报警信号就能满足应用需求。少数情况,如果控制器需要知道所有的异警状况,那就得另外规划一个警告 DO 一起接入控制器。
DO6 电机抱闸信号:DO6 默认位置不起作用,不过由于使用的时候常常会用到带抱闸的电机,所以这里把 DO6 规划成电机抱闸信号。在使能成功后来,这个信号就会输出,电机抱闸信号就打开了。P1.042 是在去使能状态下,执行使能后电机抱闸信号打开的延迟时间,设定范围是 0 到 1000 毫秒。P1.043 是在使能状态下,执行去使能后电机抱闸信号关闭的延迟时间,设定范围是-1000 到 1000 毫秒。当去使能或者关电的时候,如果 Z 轴电机有明显下落的情况,可以设定负值,会有明显的改善。
(十)增益参数

台达 A3/B3/E3 伺服支持增益的自调机功能,能通过伺服软件提供的引导式界面轻松实现自动调机。提议有条件的使用者优先用伺服软件来自动调机,对应的软件是 ASDA Soft V6,使用者可以自己在台达官网下载。由于有的使用者没条件,或者只是需要对增益参数做简单调整,所以我在这里只介绍 2 种简单实用的通过伺服面板实现的增益调整办法。
对于一般的应用,如果伺服选型合适,使用者不用对增益参数做特别调试就能正常使用。但当使用者需要调试伺服响应时,我在这介绍 2 种简单的增益调整方式,大致能满足 80%的应用场合。要注意的是,对于一些刚性不够、负载惯量比较大的情况,用这种方式可能达不到想要的效果。
增益调整步骤 1:惯量比自学习
把 P2.032 设成 1 时,伺服会自动计算负载惯量比。这时候需要上位让伺服运行起来,转速最好在 500 转每分钟以上,还要做往复运动,行程尽量大一点。要是伺服只能单向运行,就没法得到正确的惯量比。
增益调整步骤 2:伺服刚性调整
方法 1:通过频宽响应层级调整伺服刚性
把 P2.032 设成 2,调整 P2.031。P2.031 是伺服频宽响应层级,设定范围是 1 – 50,默认是 19。提议设定值在 10 – 35 之间,频宽响应层值越大,伺服响应就越快,但太大容易共振有异响。所以提议能满足需求就行,别一味增加。当使用者的确 需要比较快的响应时间和较好的伺服刚性时,可以每次增加 2 个层级,要是有异响出现,就回退 2 个层级,作为最终参数。有异响时可以降低频宽响应层级。
方法 2:通过频宽调整伺服刚性
把 P2.032 设成 6,调整 P2.126。用过台达 A2、B2 产品的使用者更习惯用频宽的概念来调整伺服刚性,这时候可以把 P2.032 设成 6,P2.126 就是伺服频宽,默认值是 40 赫兹,提议设定值在 30 – 150 赫兹之间,频宽越大,伺服响应越快,但太大同样容易共振有异响。当使用者的确 需要比较快的响应时间和较好的伺服刚性时,可以每次增加 10 赫兹,要是有异响出现,就把频宽降低 5 – 10 赫兹,作为最终参数。有异响时可以降低频宽来消除。
以上是我根据相关手册和一些应用经验整理的脉冲控制台达 A3/B3/E3 – L 伺服的接线方法与参数设定。本文难免会有疏忽错漏,一切都以台达官方手册的说明为准。
通过脉冲控制台达脉冲型伺服(A3/B3/E3-L)的参数设定与接线… PLC论坛-全力打造可编程控制器专业技术论坛 –
通过脉冲控制台达脉冲型伺服(A3/B3/E3-L)的参数设定与接线…
http://bbs.plcjs.com/forum.php?mod=viewthread&tid=503949&fromuid=1
(出处: PLC论坛-全力打造可编程控制器专业技术论坛)
#非标自动化#















- 最新
- 最热
只看作者