目录:
引言:你是否也厌倦了“货比三家”的漫漫长路?
痛点深渊:传统网购为何让我们心力交瘁?
破局者登场:「智搜慧购」如何化繁为简?
AI黑科技揭秘:「智搜慧购」的智慧引擎
不止于比价:「智搜慧购」的独特魅力
未来展望:智能购物的星辰大海
结语:让AI成为你最贴心的购物伙伴

在数字时代,网购早已成为我们生活的一部分。动动手指,万千商品尽在眼前。但这份便捷的背后,你是否也曾经历过这样的“甜蜜的烦恼”:
看到一件心仪的商品,想知道哪个平台最便宜,却要在淘宝、京东、拼多多之间反复横跳,比价到眼花缭乱?
各种优惠券、满减活动层出不穷,算来算去还是不知道怎样组合才最划算?
线下偶遇好物,想立刻知道线上价格和口碑,却苦于搜索无门?
如果这些场景让你感同身受,那么,准备好迎接一场购物体验的革命吧!今天,我们要聊的是一款名为「智搜慧购」的微信小程序,它正试图用多模态AI的力量,彻底解决这些痛点,让你成为最精明的购物决策者。
1. 引言:你是否也厌倦了“货比三家”的漫漫长路?
“货比三家不吃亏”,这句古老的购物箴言在信息爆炸的电商时代,似乎变得越来越难以践行。我们不再是缺乏选择,而是被过多的选择、复杂的价格体系和碎片化的优惠信息所淹没。每一次“剁手”前,我们都可能经历一场耗时耗力的信息搜集战。而「智搜慧购」的出现,正是要将你从这场战斗中解放出来。
2. 痛点深渊:传统网购为何让我们心力交瘁?
让我们细数一下当前购物体验中那些令人头疼的“拦路虎”:
信息过载与决策瘫痪:同款商品,不同平台、不同店铺,价格、促销、评价各不相同,看得越多,越不知道如何选择。
比价马拉松:为了找到最低价,你可能需要在多个App和小程序间切换,手动搜索、截图对比,效率低下且极易出错。
优惠“迷魂阵”:平台券、店铺券、品类券、满减、津贴……各种优惠规则复杂如天书,普通用户很难快速计算出真正的“到手价”。
冲动消费的“后悔药”难寻:信息不对称往往导致我们凭感觉下单,事后才发现买贵了或有更好的选择。
线下种草,线上拔草难:在实体店看到喜欢的商品,想快速了解线上行情,却常常因为商品名不准确或图片搜索不给力而受挫。
现有的解决方案,如电商平台内嵌的“拍立淘”,虽然方便,但往往局限于自身平台,无法实现真正的跨平台比价。而一些第三方比价工具,则可能存在信息更新不及时、AI智能化程度不高等问题。
3. 破局者登场:「智搜慧购」如何化繁为简?
「智搜慧购」的定位非常清晰:一款基于微信小程序的“人工智能+”拍照搜商品、多平台智能比价与决策辅助工具。它的核心理念就是——简单、智能、高效。
想象一下这样的流程:

核心功能一览:
拍照/上传识物:无论是街边小店的惊喜发现,还是朋友分享的截图,轻松一拍或一传,即可开启智能搜索。
AI智能识别与匹配:背后强大的多模态大模型能理解图像内容,提取商品关键特征,并精准匹配到具体的商品型号 (SKU)。
多平台信息聚合:自动从淘宝、京东、拼多多等主流电商平台抓取该商品的实时价格、销量、库存,以及最重要的——各类优惠券和真实用户评价。
AI智能分析与推荐:这才是「智搜慧购」的灵魂!
最优价格计算:AI自动帮你计算各种复杂优惠叠加后的实际到手价。
智能推荐排序:不再是简单的价格罗列,而是综合考量价格、AI分析后的评价摘要、商家信誉、物流速度、售后保障等因素,给出“最佳选择”。
个性化推荐理由:大模型会生成通俗易懂的推荐语,告诉你为什么这个渠道值得选,比如“京东此商品参与满减后价格最低,且预计明日送达,好评率95%”。
一键跳转购买:选定心仪渠道后,一键跳转至对应电商平台的小程序或H5页面,直接下单。
历史记录与收藏:方便追踪已关注的商品,不错过任何降价机会。
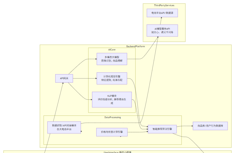
4. AI黑科技揭秘:「智搜慧购」的智慧引擎
「智搜慧购」的“智慧”并非空穴来风,它依赖于一系列前沿AI技术的支撑。

关键技术解读:
多模态大模型 (Multimodal Large Models):这是实现“拍照即购”的核心。这类模型能够同时理解图像和文本信息。当用户上传一张图片,模型不仅能“看懂”图片里是什么商品,还能结合其知识库,理解商品的属性、类别,甚至推断用户的潜在需求。它们也是生成自然、个性化推荐理由的关键。
# 伪代码:演示调用多模态API进行商品识别
import requests
import json # 导入json库
# 假设这是你的AI服务商提供的API密钥和密钥(请替换为真实值)
# API_KEY = "YOUR_ACTUAL_API_KEY"
# API_SECRET = "YOUR_ACTUAL_API_SECRET"
# MULTIMODAL_API_ENDPOINT = "YOUR_MULTIMODAL_API_ENDPOINT" # 例如: "https://api.example.com/v1/multimodal/recognize"
def recognize_product_from_image_conceptual(image_path, api_key, api_secret, api_endpoint):
"""
概念性演示:通过调用多模态大模型API识别图片中的商品。
注意:这只是一个高度简化的示例,具体的API接口和参数会因服务商而异。
"""
headers = {
# 'Authorization': f'Bearer {get_access_token(api_key, api_secret)}', # 认证方式可能各异
}
files = {
'image': (image_path, open(image_path, 'rb'), 'image/jpeg')}
# payload 通常包含一些额外的参数,比如期望返回的结果类型等
payload = {
'api_key': api_key, 'api_secret': api_secret, 'mode': 'product_recognition'}
try:
# response = requests.post(api_endpoint, headers=headers, files=files, data=payload, timeout=15)
# 为了演示,我们模拟一个response
print(f"模拟请求: POST {
api_endpoint} with image {
image_path}")
# 模拟API成功响应
mock_response_data = {
"status": "success",
"data": {
"item_name": "示例运动鞋 BrandX ModelY",
"category": "鞋类/运动鞋",
"tags": ["透气", "跑步", "休闲"],
"estimated_price_range": "300-500 CNY",
"confidence_score": 0.92
}
}
# 模拟一个requests.Response对象
class MockResponse:
def __init__(self, json_data, status_code):
self.json_data = json_data
self.status_code = status_code
self.text = json.dumps(json_data)
def json(self):
return self.json_data
def raise_for_status(self):
if not (200 <= self.status_code < 300):
raise requests.exceptions.HTTPError(f"Mock HTTP Error {
self.status_code}")
response = MockResponse(mock_response_data, 200)
response.raise_for_status() # 检查请求是否成功
result = response.json()
product_name = result.get("data", {
}).get("item_name", "未知商品")
category = result.get("data", {
}).get("category", "未知分类")
print(f"识别成功: {
product_name} (分类: {
category})")
return product_name, category
except requests.exceptions.RequestException as e:
print(f"API请求失败: {
e}")
return "识别失败", "无"
except json.JSONDecodeError:
print(f"无法解析API响应: {
response.text if 'response' in locals() else 'No response object'}")
return "响应解析失败", "无"
# --- 使用示例 ---
if __name__ == "__main__":
# 请将下面的占位符替换为实际的API凭证和端点,并提供一个真实图片路径
# image_file_path = "path/to/your/product_image.jpg"
# recognized_name, recognized_category = recognize_product_from_image_conceptual(
# image_file_path,
# API_KEY,
# API_SECRET,
# MULTIMODAL_API_ENDPOINT
# )
# print(f"最终识别结果: 商品名 - {recognized_name}, 类别 - {recognized_category}")
print("这是一个概念性演示。请替换API凭证、端点和图片路径以进行实际测试。")
# 运行模拟版本
product_name_sim, category_sim = recognize_product_from_image_conceptual(
"dummy_image.jpg", "DUMMY_KEY", "DUMMY_SECRET", "DUMMY_ENDPOINT"
)
print(f"模拟识别结果: 商品名 - {
product_name_sim}, 类别 - {
category_sim}")
代码解释:上述Python代码段是一个概念性演示,模拟了如何调用一个(虚构的)多模态AI服务API来识别图片中的商品。它使用了requests库来发送HTTP POST请求,将图片文件和必要的认证信息(如API Key/Secret,实际应用中可能通过更安全的方式如OAuth获取token)发送到API端点。API会返回一个包含商品名称、类别等信息的JSON响应。代码中包含了错误处理逻辑,并对成功的响应进行解析。请注意,实际的API端点、认证方式和返回格式会因AI服务提供商(如百度文心、阿里通义千问等)而异。
计算机视觉 (CV):除了大模型的整体理解,专门的CV技术用于更精细的物体检测、图像特征提取,确保商品匹配的准确性,即使在图片质量不高或背景复杂的情况下。
自然语言处理 (NLP):NLP技术大显身手的地方在于处理海量的用户评价。它可以进行情感分析(判断评价是正面、负面还是中性),提取评价中的关键信息点(如“质量好”、“物流快”、“尺码偏小”),为AI推荐提供更丰富的决策依据。未来还可以用于智能问答交互。
大数据技术与数据抓取/API对接:实时、准确地从各大电商平台获取商品信息是基础。优先考虑与电商平台进行官方API合作,确保数据合规和稳定。在特定情况下,合规的网络爬虫技术可能作为补充。
5. 不止于比价:「智搜慧购」的独特魅力
如果说传统比价工具是“计算器”,那么「智搜慧购」更像是一位“智能购物顾问”。它的创新和优势体现在:
深度AI决策辅助:它不只是告诉你哪里便宜,而是基于多维度信息(价格、真实评价情感、物流时效、商家信誉、优惠券复杂计算逻辑)进行综合评估,并用AI生成清晰易懂的推荐理由,让你“知其然,更知其所以然”。
极致便捷的多模态交互:“拍照”是最符合直觉的交互方式之一,大大降低了使用门槛。未来甚至可以扩展到语音搜索,让购物决策更加行云流水。
动态优惠策略“最优解”:AI能够实时分析并匹配最复杂的优惠券组合,确保你不会错过任何潜在的“神券”,真正实现优惠最大化。
场景化应用潜力无限:无论是线下偶遇心动好物,还是在社交媒体看到朋友推荐,都能即时启动「智搜慧购」,快速完成比价和购买决策。
微信生态的天然优势:作为微信小程序,它无需下载App,即用即走,分享方便,极易在社交圈中传播。
# 伪代码:演示AI智能分析与推荐逻辑的简化版
def get_ai_powered_recommendation(product_id, platform_data_list):
"""
根据多平台数据和简化的AI分析,推荐最佳购买渠道。
platform_data_list 结构示例:
[
{"platform": "淘宝", "price": 100, "coupon_value": 10, "shipping_fee": 5, "rating_score": 4.5, "seller_reputation": "高", "delivery_days": 3},
{"platform": "京东", "price": 105, "coupon_value": 5, "shipping_fee": 0, "rating_score": 4.8, "seller_reputation": "极高", "delivery_days": 1},
{"platform": "拼多多", "price": 90, "coupon_value": 0, "shipping_fee": 6, "rating_score": 4.2, "seller_reputation": "中", "delivery_days": 4},
]
"""
best_option = None
highest_score = -float('inf')
for item in platform_data_list:
# 1. 计算实际到手价
effective_price = item['price'] - item['coupon_value'] + item['shipping_fee']
# 2. 综合评分 (简化版,实际会更复杂,可能用机器学习模型)
# 权重: 价格40%, 评价30%, 物流20%, 商家信誉10%
# 将非数值特征量化
reputation_map = {
"低": 1, "中": 3, "高": 5, "极高": 7}
seller_score = reputation_map.get(item['seller_reputation'], 0)
# 价格越低越好 (用倒数,并做平滑处理防止除零)
price_score_component = 1 / (effective_price + 1)
# 评价越高越好
rating_score_component = item['rating_score']
# 物流越快越好 (天数越少越好)
delivery_score_component = 1 / (item['delivery_days'] + 1)
# 综合得分
current_score = (price_score_component * 0.4 +
rating_score_component * 0.3 +
delivery_score_component * 0.2 +
seller_score * 0.1)
item['effective_price'] = effective_price # 存储计算出的实际价格
item['composite_score'] = current_score # 存储综合得分
if current_score > highest_score:
highest_score = current_score
best_option = item
if best_option:
# 3. AI生成推荐理由 (此处为模板化生成)
reason = f"综合推荐在 {
best_option['platform']} 购买。"
reason += f" 券后预计到手价 ¥{
best_option['effective_price']:.2f}。"
reason += f" 商品评价 {
best_option['rating_score']}/5,商家信誉 {
best_option['seller_reputation']}。"
reason += f" 预计 {
best_option['delivery_days']} 天送达。"
if best_option['effective_price'] == min(p['effective_price'] for p in platform_data_list):
reason += " 当前价格最优!"
best_option['recommendation_reason'] = reason
return best_option
# --- 使用示例 ---
if __name__ == "__main__":
sample_product_id = "XYZ789"
sample_platforms_info = [
{
"platform": "淘宝", "price": 100, "coupon_value": 10, "shipping_fee": 5, "rating_score": 4.5, "seller_reputation": "高", "delivery_days": 3},
{
"platform": "京东", "price": 105, "coupon_value": 15, "shipping_fee": 0, "rating_score": 4.8, "seller_reputation": "极高", "delivery_days": 1}, # 京东优惠券调整
{
"platform": "拼多多", "price": 90, "coupon_value": 0, "shipping_fee": 6, "rating_score": 4.2, "seller_reputation": "中", "delivery_days": 4},
]
best_deal = get_ai_powered_recommendation(sample_product_id, sample_platforms_info)
if best_deal:
print(f"
--- AI购物决策辅助结果 ---")
print(f"商品ID: {
sample_product_id}")
print(f"最佳平台: {
best_deal['platform']}")
print(f"预计到手价: ¥{
best_deal['effective_price']:.2f}")
print(f"综合评分: {
best_deal['composite_score']:.4f}")
print(f"AI推荐理由: {
best_deal['recommendation_reason']}")
print("
--- 各平台详细对比 ---")
for p_info in sorted(sample_platforms_info, key=lambda x: x['composite_score'], reverse=True):
print(f"平台: {
p_info['platform']}, 到手价: ¥{
p_info['effective_price']:.2f}, 综合分: {
p_info['composite_score']:.4f}")
代码解释:这个Python函数 get_ai_powered_recommendation 演示了「智搜慧购」背后智能推荐逻辑的简化版本。它接收一个产品ID和包含各平台商品信息的列表。
它首先计算每个平台的实际到手价(价格 – 优惠券 +运费)。
然后,它根据一个预设的加权评分模型计算每个选项的综合得分。这个模型考虑了价格(越低越好)、商品评价(越高越好)、物流速度(越快越好)和商家信誉(量化后越高越好)。实际应用中,这个评分模型可能会由机器学习训练得到,以更精准地反映用户偏好。
最后,它选出综合得分最高的选项,并为其生成一个推荐理由(这里是模板化的,实际应用中可由大语言模型生成更自然的文本)。
此示例清晰地展示了如何超越简单的价格比较,进行多维度、智能化的决策辅助。
6. 未来展望:智能购物的星辰大海
「智搜慧购」目前可能还处于原型或早期发展阶段,但它所描绘的蓝图无疑是激动人心的。对于这样一个以AI为核心的购物工具,其发展潜力巨大:
更懂你的个性化推荐:通过学习用户的购物习惯和偏好,AI可以提供更精准的“千人千面”推荐,甚至预测你的潜在需求。
智能导购与问答:未来可以直接用自然语言向AI提问,比如“帮我找一款适合油性皮肤的洗面奶,预算200元以内,要好评多的”,AI直接给出最佳方案。
AR试穿/试用:结合增强现实技术,实现虚拟试穿衣物、预览家具在家中摆放效果等。
绿色购物与可持续消费引导:AI可以分析商品的环境影响、品牌的可持续发展承诺,引导用户做出更负责任的消费选择。
当然,挑战也并存,如确保多平台数据获取的实时性和合规性、AI模型成本的控制、用户数据的隐私保护等,都是项目发展过程中需要持续已关注和解决的问题。
7. 结语:让AI成为你最贴心的购物伙伴
「智搜慧购」这样的项目,不仅仅是一个工具的创新,更是“人工智能+零售”深度融合趋势的一个缩影。它致力于解决真实的用户痛点,用技术的力量提升购物效率、促进信息透明、赋能理性消费。
虽然它可能由一群充满热情的在校大学生发起,但其展现出的创新精神和对技术应用的深刻理解,让我们有理由相信,未来的购物体验将会因为AI而变得更加智能、轻松和愉悦。
下一次,当你准备“剁手”时,或许可以期待有这样一个AI购物军师,帮你运筹帷幄,轻松做出最佳决策。你对这样的智能购物助手有什么期待?欢迎在评论区分享你的看法!
















暂无评论内容