全国计算机技术与软件专业技术资格(水平)考试
2009 下半年 系统架构设计师 案例分析
|
试题一是必答题 |
试题一
某软件开发公司欲为某电子商务企业开发一个在线交易平台,支持客户完成网上购物活 动中的在线交易。在系统开发之初,企业对该平台提出了如下要求:
(1) 在线交易平台必须在 Is 内完成客户的交易请求。
(2) 该平台必须保证客户个人信息和交易信息的安全。
(3) 当发生故障时,该平台的平均故障恢复时间必须小于 10s。
(4) 由于企业业务发展较快,需要经常为该平台添加新功能或进行硬件升级。添加新功 能或进行硬件升级必须在6 小时内完成。
针对这些要求,该软件开发公司决定采用基于架构的软件开发方法,以架构为核心进行 在线交易平台的设计与实现。
【问题 1】(9 分)
软件质量属性是影响软件架构设计的重要因素。请用 200 字以内的文字列举六种不同的 软件质量属性名称并解释其含义。
【问题 2】(16 分)
请对该在线交易平台的4 个要求进行分析,用 300 字以内的文字指出每个要求对应何种 软件质量属性;并针对每种软件质量属性,各给出 2 种实现该质量属性的架构设计策略。
|
从下列的 4 道试题(试题二至试题五)中任选 2 道解答。 如果解答的试题数超过 2 道,则题号小的 2 道解答有效。 |
试题二
某公司拟开发一个商业情报处理系统,使公司能够及时针对市场环境的变化及时调整发 展战略,以获取最大的商业利益。项目组经过讨论,决定采用结构化分析和设计方法。在系 统分析阶段,为了更好地对情报数据处理流程及其与外部角色的关联进行建模,项目组成员 分别给出了自己的设计思路:
(1) 小张提出先构建系统流程图(SystemFlowcharts), 以便更精确地反映系统的业务 处理过程及数据的输入和输出。
(2) 小李提出先构建系统数据流图(Data Flow Diagrams),来展现系统的处理过程和定 义业务功能边界,并给出了情报分类子系统的 0 层和 1 层数据流图,后者如下图所示。

项目组经讨论确定以数据流图作为本阶段的建模手段。工程师老王详细说明了流程图和 数据流图之间的区别与联系,并指出了上图所示数据流图中存在的错误。
【问题 1】(11 分)
流程图和数据流图是软件系统分析设计中常用的两种手段,请用 300 字以内文字简要说 明流程图与数据流图的含义及其区别,并说明项目组为何确定采用数据流图作为建模手段。
【问题 2】(6 分)
请分析指出上图所示的数据流图中存在的错误及其原因,并针对 1 层数据流图绘制出情 报分类子系统的0 层数据流图。
【问题 3】(8 分)
高质量的数据流图是可读的、内部一致的并能够准确表示系统需求。请用 300 字以内文 字说明在设计高质量的数据流图时应考虑的三个原则。
试题三
某公司承担了一项宇航嵌入式设备的研制任务。本项目除对硬件设备环境有很高的要求 外,还要求支持以下功能:
(1) 设备由多个处理机模块组成,需要时外场可快速更换(即LRM 结构);
(2) 应用软件应与硬件无关,便于软硬件的升级;
(3) 由于宇航嵌入式设备中要支持不同功能,系统应支持完成不同功能任务间的数据隔离;
(4) 宇航设备可靠性要求髙,系统要有故障处理能力。
公司在接到此项任务后,进行了反复论证,提出三层栈(TLS)软件总体架构,如下图所 示,并将软件设计工作交给了李工,要求他在三周内完成软件总体设计工作,给出总体设计 方案

【问题 1】(8 分)
用 150 字以内的文字,说明公司制定的TLS 软件架构的层次特点,并针对上述功能需求
(1)-(4),说明架构中各层内涵。
【问题 2】(10 分)
在 TLS 软件架构的基础上,关于选择哪种类型的嵌入式操作系统问题,李工与总工程师 发生了严重分歧。李工认为,宇航系统是实时系统,操作系统的处理时间越快越好,隔离意 味着以时间作代价,没有必要,建议选择类似于VxWorks5.5 的操作系统;总工程师认为, 应用软件间隔离是宇航系统安全性要求,宇航系统在选择操作系统时必须考虑这一点,建议 选择类似于Linux 的操作系统。
请说明两种操作系统的主要差异,完成下表中的空白部分,并针对本任务要求,用 200 字以内的文字说明你选择操作系统的类型和理由。
两种操作系统的主要差异
【问题 3】(7 分)
故障处理是宇航系统软件设计中极为重要的组成部分。故障处理主要包括故障监视、故 障定位、故障隔离和系统容错(重组)。用 150 字以内的文字说明嵌入式系统中故障主要分 哪几类?并分别给出两种常用的故障滤波算法和容错算法。
试题四
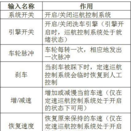
某公司欲开发一个车辆定速巡航控制系统,以确保车辆在不断变化的地形中以固定的速 度行驶。该系统的简化示意图如下图所示。各种系统输入的含义见下表。

图 4-1 定速巡航控制系统的简化示意图
表 4-1 定速巡航控制系统输入说明

公司的领域专家对需求进行深入分析后,将系统需求认定为:任何时刻,只要定速巡航 控制系统处于工作状态,就要有确定的期望速度,并通过调整引擎油门的设定值来维持期望 速度。
在对车辆定速巡航控制系统的架构进行设计时,公司的架构师王工提出采用面向对象的 架构风格,而李工则主张采用控制环路的架构风格。在架构评估会议上,专家对这两种方案 进行综合评价,最终采用了面向对象和控制环路相结合的混合架构风格。
【问题 1】 (5 分)
在实际的软件项目开发中,采用成熟的架构风格是项目成功的保证。请用 200 字以内的 文字说明:什么是软件架构风格;面向对象和控制环路两种架构风格各自的特点。
【问题 2】(12 分)
用户需求没有明确给出该系统如何根据输入集合计算输出。请用 300 字以内的文字针对 该系统的增减速功能,分别给出两种架构风格中的主要构件,并详细描述计算过程。
【问题 3】(8 分)
实际的软件系统架构通常是多种架构风格的混合,不同的架构风格都有其适合的应用场 景。以该系统为例,针对面向对象架构风格和控制环路架构风格,各给出两个适合的应用场 景,并简要说明理由。
试题五
某企业根据业务扩张的要求,需要将原有的业务系统扩展到互联网上,建立自己的B2C 业务系统,此时系统的安全性成为一个非常重要的设计需求。为此,该企业向软件开发商提 出如下要求:
(1) 合法用户可以安全地使用该系统完成业务;
(2) 灵活的用户权限管理;
(3) 保护系统数据的安全,不会发生信息泄漏和数据损坏;
(4) 防止来自于互联网上各种恶意攻击;
(5) 业务系统涉及到各种订单和资金的管理,需要防止授权侵犯;
(6) 业务系统直接面向最终用户,需要在系统中保留用户使用痕迹,以应对可能的商业 诉讼。
该软件开发商接受任务后,成立方案设计小组,提出的设计方案是:在原有业务系统的 基础上,保留了原业务系统中的认证和访问控制模块;为了防止来自互联网的威胁,增加了 防火墙和入侵检测系统。
企业和软件开发商共同组成方案评审会,对该方案进行了评审,各位专家对该方案提出 了多点不同意见。李工认为,原业务系统只针对企业内部员工,采用了用户名/密码方式是 可以的,但扩展为基于互联网的 B2C 业务系统后,认证方式过于简单,很可能造成用户身份 被盗取;王工认为,防止授权侵犯和保留用户痕迹的要求在方案中没有体现。而刘工则认为, 即使是在原有业务系统上的扩展与改造,也必须全面考虑信息系统面临的各种威胁,设计完 整的系统安全架构,而不是修修补补。
【问题 1】(9 分)
信息系统面临的安全威胁多种多样,来自多个方面。请指出信息系统面临哪些方面的安 全威胁并分别予以简要描述。
【问题 2】(8 分)
认证是安全系统中不可缺少的环节,请简要描述主要的认证方式,并说明该企业应采用 哪种认证方式。
【问题 3】(8 分)
请解释授权侵犯的具体含义;针对王工的意见给出相应的解决方案,说明该解决方案的 名称、内容和目标。

















暂无评论内容