此文结合实例讲解PCB的设计流程和一些基本概念。
🧱 PCB 是什么?
PCB(Printed Circuit Board)(即印制线路板) 是电子元器件的载体,是没有焊接任何器件的“裸板”。
PCB只是板子,没有焊接元件,而PCBA可以理解为焊接好元件的完成板子。
![图片[1] - 【PCB工艺】PCB设计中的基本概念 - 宋马](https://pic.songma.com/blogimg/20250609/c87591f3f26549dda30a845078f1adfb.png)
简单点说,PCB 只包含:铜线、电源层、地层、焊盘、过孔、阻焊层、丝印等。其表面没有电容、电阻、IC 等元件,它是 PCBA 的基础。
🔧 PCBA 是什么?
PCBA(Printed Circuit Board Assembly) 是在 PCB 板上焊接了电子元器件后的成品。 其包含所有电子元件(如 MCU、电容、电感、接口等),可以真正进行功能测试、烧录程序,是真正的 “功能电路板”。
PCB 是空板,PCBA 是“焊好元件”的成品板。PCB 是 PCBA 的前阶段,PCBA 才能实现功能。
PCB 是板,PCBA 是装;一个只是载体,一个能跑程序当主控。
🏭 PCBA 加工流程简述:
制作 PCB 空板
贴片焊接(SMT)
插件焊接(DIP)
AOI 光学检测
烧录程序 / 功能测试
成品组装出货
PCB设计流程中的三大板块
PCB 设计流程中,可以分为以下三大核心部分:电路原理设计(原理图设计)、电路规划(封装设计、布局布线),3D展示与验证(3D View/Mechanical Check),这种分类方式实用且符合工程实践。
1️⃣ 电路原理设计(原理图设计)
这是整个 PCB 设计的第一步,也是电气逻辑的基础部分。
(使用图请先联系我,侵删)本人文章中所使用的图均为自己绘制,制作不易,路过请点个随缘赞吧~

✏️ 主要内容:
绘制电路原理图(Schematic)
添加并连接器件(电阻、电容、IC、接口等)
定义电源、信号网络(如 GND、VCC、USART_TX)
设置器件参数(封装、型号、位号等)
🛠️ 常用工具:
Altium Designer(AD)
KiCad、EasyEDA、OrCAD、PADS Logic
🎯 目标:
确保电路逻辑正确(无短路、开路)
为后续的 PCB 设计生成 Netlist(网络表)
2️⃣ 电路规划(封装设计、布局布线)
将原理图转化为实际的 PCB 物理板图,确保电气、结构和工艺合理。
PCB设计

铺铜

📦 子步骤:
✅ 元件封装设计(Footprint)
对应每个器件的物理封装(如 SOT-23、QFP、BGA)
包含焊盘、丝印、焊膏层、阻焊层等
封装:是现实中元件需要固定到电路板上的引脚需要漏出来需要焊接或贴片铜片的尺寸,这很和前面选择的元件有关系,这一步非常重要,错误的链接会导致整版组装后无法使用。
✅ 元件布局(Placement)
合理摆放元件位置,考虑电气/热/结构/EMC 等因素
✅ 布线(Routing)
连接网络:手动或自动布线(走线宽度、阻抗匹配等)
添加过孔、铜皮、地填充、差分线等
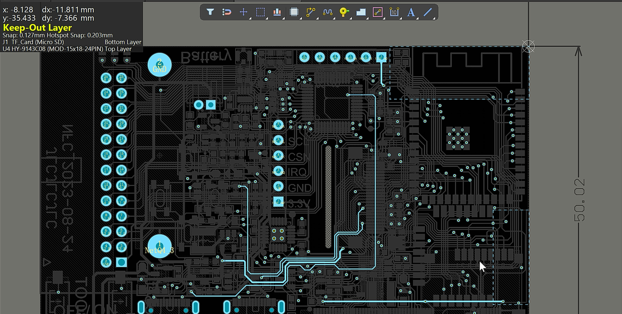
布线:是实际电路中的电气连接铺铜板,这就需要一定的经验和耐心。
这里我们需要引申一下,因为有时候还需要在几个不同层布线,这时候会用到通孔、盲孔和埋孔的布线。
以一张四层板为示例:
开发板共有四层结构:
(图片是博主本人在项目中自己设计与绘制的,仅供学习分享交流与交友,禁止商用!!维版必究)

整板:
![图片[2] - 【PCB工艺】PCB设计中的基本概念 - 宋马](https://pic.songma.com/blogimg/20250609/34c166e85add4c099ebb440da582b46a.png)

顶层:

信号层1:

信号层2:

底层:

穿过不同层电路板的打孔技术:

封装(Footprint):
实际上就是把元件能够焊接到板子上的固定尺寸,一般都是有漏在外面的焊盘。自己需要画封装时需要根据元件的尺寸。当然根据实际情况,这个尺寸可以稍大一点儿,方便焊接。有些也可以自己改变,例如直插电阻的两个引脚距离,变动范围就比较大了,但是贴片电阻的话就可调整比较小。需要注意的是元件(电路元件)和封装(PCB)的绑定,不然在电路原理图转PCB的时候,软件是不知道你画的元件是对应那个封装的。
专业点说,封装是指电子元器件在 PCB 上的焊接物理形态,主要包括:
1.焊盘(Pad)
2.引脚间距(Pitch)
3.丝印(Silkscreen)
4.阻焊层(Solder Mask)
5.焊膏层(Paste Mask)
6.3D 模型(可选)
🧱 封装的作用
描述元件在 PCB 上的 实际尺寸和形状
决定该元件的 焊接方式(贴片 SMD / 插件 DIP)
决定布线时的 占板空间
布线:
有很多自动布线的工具,但目前的软件布线可能不符合自己的要求,需要在自动布线的基础上再稍微修改。但自动布线往往不仅规划格局不合理,而且如若中途出现了什么问题,也难以追踪,作为一名合格的PCB嵌入式开发工程师,电路板自然是需要自己亲手设计和绘制啦~!
未布线时:

布线后:(手动布线)

🛠️ 常用工具:
Altium Designer(PCB Layout)(常用)
PADS Layout、Cadence Allegro
KiCad PCB、EasyEDA PCB
🎯 目标:
使电气性能满足设计要求
工艺可生产性(DFM)良好
空间利用合理,层次清晰
3️⃣ 3D展示与验证(3D View/Mechanical Check)
用于立体可视化 PCB 板子,提前发现结构、空间、干涉等问题。
![图片[3] - 【PCB工艺】PCB设计中的基本概念 - 宋马](https://pic.songma.com/blogimg/20250609/7ce3492163644156b5ab49b934ac9255.png)
![图片[4] - 【PCB工艺】PCB设计中的基本概念 - 宋马](https://pic.songma.com/blogimg/20250609/b9bb38d15d354c34a839edc3bc30e082.png)
![图片[5] - 【PCB工艺】PCB设计中的基本概念 - 宋马](https://pic.songma.com/blogimg/20250609/679a01b6501a43e48adab1816f486866.png)
🧱 内容包括:
3D 封装模型(STEP、3D OBJ)
显示板子叠层、元件高度、空间匹配
与机壳进行装配验证(Mechanical Fit)
检查是否有:
元件重叠
封装过高
接头对不准
孔位错误等
🛠️ 支持工具:
Altium Designer(F9 进入3D视图)
SolidWorks / Fusion 360(导入STEP文件)
KiCad 3D Viewer
🎯 目标:
确保 PCB 与结构件、外壳、连接器无冲突
提前预览产品外观和布局
PCB设计流程 = 原理设计(搭建逻辑电路) → PCB布局布线(实现物理连接) → 3D验证(空间验证、结构匹配),三者紧密关联,确保电气正确、布局合理、结构无误。
现在很多软件可以将封装的元件的3D模型展示出来,这样可以提前显示成品,也可以方便查看设计中是否有不合理的地方。实际完成的PCB上面的常见的术语名词如下图所示:


PCB设计中各种层的作用:
![图片[6] - 【PCB工艺】PCB设计中的基本概念 - 宋马](https://pic.songma.com/blogimg/20250609/d12de0a1fad249a89e097c72ca023a06.png)
这张图是 PCB 分层(Layer)结构和功能说明,适用初学者于了解 单层板、双层板、多层板 的结构与 Altium Designer(AD)中的层意义。
🧱 PCB 分层结构解析
🟩 单层板(Single Layer PCB)
只有一层铜(Copper Layer)
一侧铺铜,另一侧为元件安装面或空白
应用:简单电路、LED 模块、低成本产品
🟧 双层板(Double Layer PCB)
两层铜皮:Top Layer 和 Bottom Layer
可以双面焊接元件,走线更自由
应用:中等复杂度的产品(如小家电、数码产品主板)
🟥 多层板(Multi-Layer PCB)——如图所示 6 层板
L1 至 L6 共 6 层
内部层为信号层、电源层、地层
常见配置:
L1:顶层(Top Layer)
L2:GND(地层)
L3:信号层
L4:信号层
L5:VCC(电源层)
L6:底层(Bottom Layer)
🧾 PCB 各层功能说明(右侧文字详解)
| 图层名 | 中文说明 | 功能 |
|---|---|---|
| Mechanical | 机械层 | 定义 PCB 外形、边框、模具参考 |
| Keepout layer | 禁止布线层 | 限制布线的边界区域 |
| Top overlay | 顶层丝印层 | 印刷元件编号、标识、LOGO(白色字体) |
| Bottom overlay | 底层丝印层 | 与上同,用于背面元件 |
| Top paste | 顶层焊膏层 | SMD 焊盘开窗,用于钢网 |
| Bottom paste | 底层焊膏层 | 同上,用于底部贴片焊盘 |
| Top solder | 顶层阻焊层 | 控制阻焊油墨开窗(绿油) |
| Bottom solder | 底层阻焊层 | 同上 |
| Drill guide | 过孔引导层 | 用于钻孔定位 |
| Drill drawing | 钻孔图层 | 表示孔大小、类型 |
| Signal layer | 信号层 | 电路布线的主要图层 |
| Internal plane layer | 内部电源层/接地层 | 专用电源和地层(如 GND、VCC) |
| Solder mask layer | 阻焊层 | 控制不让绿油覆盖的部分 |
| Paste mask layer | 锡膏层 | 控制贴片开窗用于焊膏印刷 |
PCB 的分层设计是实现复杂布线、电源完整性、信号完整性、热管理的基础,理解每一层的作用是进行专业 PCB 设计的关键。
以上,欢迎有从事同行业的电子信息工程、互联网通信、嵌入式开发的朋友共同探讨与提问,我可以提供实战演示或模板库。希望内容能够对你产生帮助!

















暂无评论内容