从生产制造到供应链管理,从客户关系维护到企业资产管理,众多系统各司其职又相互关联。本文将深入剖析制造业中的10大核心系统,详细解读它们的功能、作用以及彼此之间的关系。
企业到底要用多少系统才能把所有工作管理起来?ERP、MES、SCM是什么?那么多的系统之间到底是什么关系?
ERP系统
ERP 企业资源计划(Enterprise Resource Planning)
ERP系统是企业资源计划,是指建立在信息技术基础上,集信息技术与先进管理思想于一身,以系统化的管理思想,为企业员工及决策层提供决策手段的管理平台。
ERP能独立完成供应链管理、销售与客户服务、生产管理、品质管理、研发管理、财务管理、人力资源管理等多个职能的基本的管理,也可以与各领域的专业管理软件连接。目前ERP的重大作用之一就是将企业中各种系统连接
与ERP关联的系统
列如:MES、ERP、SCM、WMS、APS、SCADA、PLM、QMS、CRM、EAM,这些都是什么系统?有什么功能和作用?
企业架构层视角
各系统之间的关系
MES(制造执行系统)、ERP(企业资源规划)、SCM(供应链管理)、WMS(仓库管理系统)、APS(高级计划和排程)、SCADA(监控控制与数据获取)、PLM(产品生命周期管理)、QMS(质量管理系统)、CRM(客户关系管理)、EAM(企业资产管理)这些系统各自针对企业的不同运营方面提供专门的管理和控制功能。它们可以相互补充和集成,形成一个全面、高效和协同的企业运营环境。
- ERP 和其他系统:ERP 系统是企业的中枢,负责整合财务、人力资源、生产、供应链、销售等方面的信息。它与 MES、WMS、SCM 等系统集成,以获取生产现场的实时数据、库存信息和供应链状态,实现企业资源的有效规划和管理。
- MES 和 ERP/SCADA:MES 直接与生产线操作相关,它桥接了 ERP 系统和生产过程,提供车间层面的实时数据给 ERP 系统,同时从 SCADA 系统收集设备和过程数据,以优化生产执行。
- SCM 和 ERP/WMS:SCM 系统管理供应链的各个环节,从原材料采购到成品交付。它与 ERP 系统集成,以确保财务和订单管理的一致性;与 WMS 集成,优化库存管理和物流操作。
- WMS 和 ERP/SCM:WMS 负责管理仓库内的物流活动,与 ERP 系统集成可以确保库存数据的准确性和及时更新,与 SCM 集成则支持整个供应链的效率。
- APS 和 ERP/MES:APS 为生产计划和排程提供高级功能,与 ERP 系统集成可以确保生产计划的资源可用性,与 MES 集成则可优化生产过程的执行。
- PLM 和 ERP/QMS:PLM 管理产品从概念到退市的整个生命周期,它与 ERP 系统集成,确保产品信息在企业内部共享;与 QMS 集成则保证产品质量的管理和监控。
- QMS 和 ERP/PLM:QMS 确保产品和服务满足质量标准和客户要求,与 ERP 集成可提升质量数据的财务和运营管理,与 PLM 集成则支持产品开发和生命周期管理的质量控制。
- CRM 和 ERP:CRM 系统管理客户信息和互动,与 ERP 系统集成可以提高客户订单的处理效率和财务管理。
- EAM 和 ERP/SCADA:EAM 系统管理企业的物理资产,与 ERP 系统集成可以优化财务和运营决策,与 SCADA 集成则可以实时监控设备状态和维护需求。
各系统简述
ERP(企业资源计划 Enterprise Resource Planning)
ERP系统是企业管理的核心,通过集成所有部门的关键业务过程,提高了数据准确性、效率和决策制定速度。ERP系统的主要目标是提供一个共享的数据源,减少数据重复,并提高报告的准确性。
ERP系统的核心功能包括:
- 财务管理:跟踪企业财务状况,进行预算编制和财务报告。
- 供应链管理:优化采购、库存和物流,减少成本,提高效率。
- 人力资源管理:员工信息管理、薪酬和福利、招聘和绩效评估。
- 制造和产品管理:支持产品生命周期管理,从生产计划到生产执行。
- 客户关系管理(CRM):管理客户信息,销售管道和客户服务。
适用范围:
广泛应用于各种规模的企业,从中小企业到大型跨国公司。
行业包括制造业、零售、服务业、金融、公共服务等几乎所有领域。
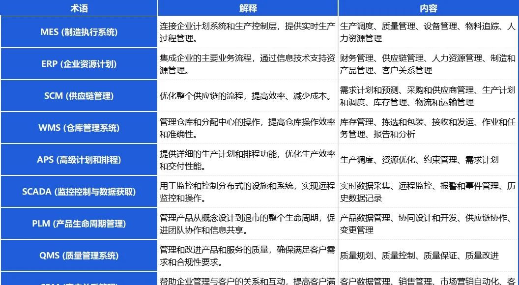
MES(制造执行系统 Manufacturing Execution System)
MES系统是一种信息技术解决方案,位于企业的计划层(ERP系统)和工厂控制系统之间,旨在提供工厂地面操作的实时监控和管理。MES 能够提供关键信息,如生产进度、设备效率、质量管理和物料追踪,以协助企业即时做出决策,优化生产过程和提高生产效率。
主要功能包括:
- 生产调度:根据资源可用性和订单优先级安排生产任务。
- 质量管理:监控产品质量,确保生产过程符合标准。
- 设备管理:监控设备状态,预测维护需求,减少停机时间。
- 物料追踪和追溯:追踪原料到成品的整个生产过程,支持召回和合规性。
- 人力资源管理:分配和管理生产线上的人力资源。
适用范围:
制造行业:适用于需要精细管理生产过程、提高生产效率和质量控制的制造企业。
行业包括汽车、电子、食品和饮料、化工、制药、航空航天等。
SCM(供应链管理 Supply Chain Management)
SCM系统致力于整个供应链的优化,包括从原材料采购、制造到最终产品交付给消费者的所有环节。SCM的目标是通过提高供应链的透明度和协调性,来减少成本、提高速度和服务水平。
主要功能和组件包括:
- 需求计划和预测:基于历史数据和市场趋势预测未来需求。
- 采购和供应商管理:选择和管理供应商,采购原材料和服务。
- 生产计划和调度:确保生产活动与需求预测和物料供应相协调。
- 库存管理:优化库存水平,减少库存成本,同时保证满足客户需求。
- 物流和运输管理:管理产品的存储和运输,确保及时交付。
适用范围:
适用于需要管理复杂供应链网络的企业,尤其是那些依赖于广泛的供应商和分销渠道的企业。
行业包括制造业、零售、物流、电子商务、汽车、消费品等。
WMS(仓库管理系统 Warehouse Management System)
WMS 是一个关键的物流管理系统,专门设计用来支持仓库或分配中心的日常运作。通过自动化库存跟踪和高效的货物处理流程,WMS 能够显著提高仓库操作的效率和准确性。
主要功能和组件包括:
- 库存管理:实时跟踪库存水平,管理货位,确保库存准确性。
- 拣选和包装:优化拣选路径和顺序,减少拣选错误,提高订单处理速度。
- 接收和发运:自动化接收过程,快速处理入库和出库,减少等待时间。
- 作业和任务管理:分配和优化仓库作业任务,提高员工生产力。
- 报告和分析:提供详细的库存和性能报告,支持决策制定。
适用范围:
适用于需要高效库存和分配操作的各种规模的企业。行业包括制造业、零售、物流服务提供商、电子商务等。
APS(高级计划和排程 Advanced Planning and Scheduling)
APS 是一个高级的生产规划和调度工具,旨在优化制造过程中的资源使用、生产能力和材料需求。它通过思考多种复杂因素来提高生产效率和执行力。
主要功能和组件包括:
- 生产调度:基于实际生产能力和材料可用性,制定详细的生产计划。
- 资源优化:确保有效利用所有生产资源,包括机器、人力和材料。
- 约束管理:思考生产过程中的各种约束,如设备限制、材料短缺和交货期限。
- 需求计划:与销售和运营计划同步,以满足市场需求。
适用范围:
主要适用于制造行业,尤其是那些产品生产过程复杂、需要精细管理的企业。
行业如汽车、航空、电子、食品加工等。
SCADA(监控控制与数据获取 Supervisory Control And Data Acquisition)
SCADA 系统是一种工业自动化控制系统,用于监控和控制分布在广泛地理位置的设施和基础设施。它通过收集实时数据,使操作员能够远程监控整个过程,优化操作和提高效率。
主要功能包括:
- 实时数据采集:从现场传感器和设备收集数据。
- 远程监控:允许操作员远程查看和控制工厂设备和过程。
- 报警和事件管理:自动检测异常情况并提醒操作员。
- 历史数据记录:存储过程数据,用于趋势分析和未来优化。
适用范围:
适用于需要远程监控和控制的各种基础设施和工业环境。
行业包括电力、水处理、石油和天然气、交通和公共设施等。
PLM(产品生命周期管理 Product Lifecycle Management)
PLM 软件支持企业在产品的整个生命周期内进行有效管理,从初始概念、设计和开发,到生产、运营和最终退役。PLM 旨在促进产品信息的聚焦存储和团队之间的协作,以加速产品开发、优化资源使用和提高产品质量。主要功能包括:
- 产品数据管理(PDM):中心化管理所有产品相关数据,包括设计文件、规格和配置。
- 协同设计和开发:支持跨部门和地理位置的团队协作,实时共享和更新产品数据。
- 供应链协作:集成供应商和合作伙伴到产品开发过程中,优化采购和生产计划。
- 变更管理:管理产品设计和过程中的变更,确保所有相关方都有最新信息。
适用范围:
适用于需要管理复杂产品数据和跨部门协作的企业,特别是在制造业、汽车、航空航天、电子和消费品行业。
QMS(质量管理系统 Quality Management System)
QMS 是组织为了提高产品和服务质量、满足客户需求和符合法律法规要求而设计的一系列过程和程序。它包括质量规划、控制、保证和持续改善的方法。
主要功能包括:
- 质量规划:确定质量目标和必要的操作程序和资源。
- 质量控制:监控和测量过程和产品,与质量标准进行比较,采取必要的纠正措施。
- 质量保证:提供信心,确保产品和服务将满足质量要求。
- 质量改善:持续寻找提高效率和效果的方法。
适用范围:
适用于所有行业,尤其是那些产品和服务质量对于客户满意度和合规性至关重大的行业,如医疗、制造业和食品行业。
CRM(客户关系管理 Customer Relationship Management)
CRM 系统是企业用来管理和分析客户互动和数据的工具,其目标是改善商业关系,增加客户满意度和忠诚度,最终驱动销售增长。主要功能包括:
- 客户数据管理:聚焦存储详细的客户信息,包括联系方式、偏好、交易历史和沟通记录。
- 销售管理:跟踪潜在客户和销售机会,管理销售漏斗。
- 市场营销自动化:设计和执行营销活动,吸引新客户并保持现有客户的兴趣。
- 客户服务和支持:提供客户服务管理,包括支持票据和服务请求。
适用范围:
适用于所有需要管理客户关系的企业,无论其规模大小,特别是在零售、金融服务、医疗保健和技术服务行业。
EAM(企业资产管理 Enterprise Asset Management)
EAM 系统协助组织有效管理其物理资产和相关信息,以优化资产的性能和价值,降低运营成本。EAM 涵盖资产的整个生命周期,从采购、安装、运营、维护到报废。
主要功能包括:
- 资产维护:计划和执行预防性维护,减少设备故障和停机时间。
- 资产寿命周期管理:跟踪资产从采购到报废的每个阶段,优化资产使用和更换决策。
- 设备维护和故障管理:管理和分析设备故障,快速响应和解决问题。
- 性能监控:监控资产性能,确保高效运行。
适用范围:
适用于需要管理大量物理资产的组织,如制造业、公共设施、交通和能源行业。
DRP 分销配送资源(Distribution Resource Planning)
DRP分销系统是构建分销网络的供销关系管理系统,目的是使企业具有对订单和供货具有快速反应和持续补充库存的能力。
适用范围
分销管理:能轻松实现多渠道数据同步管理,让企业全网分销数据管理更容易。
本文由 @给我磨墨 原创发布于人人都是产品经理。未经作者许可,禁止转载
题图来自Unsplash,基于CC0协议
该文观点仅代表作者本人,人人都是产品经理平台仅提供信息存储空间服务
© 版权声明
文章版权归作者所有,未经允许请勿转载。如内容涉嫌侵权,请在本页底部进入<联系我们>进行举报投诉!
THE END
如果内容对您有所帮助,就支持一下吧!























- 最新
- 最热
只看作者