来人人都是产品经理【起点学院】,BAT实战派产品总监手把手系统带你学产品、学运营。
刚刚看了一下,前天我投稿的关于移动直播App的竞品分析报告的文章,竟然得到了70多位读者的收藏,7000多的阅读量。我诚惶诚恐。那篇文章我说了,是为了准备面试一家做直播的公司而写的,当时报告通过了,我也顺利拿到了第一轮面试。

周四,一大早尽管下着雨,我从广州出发去了深圳(这是我第二次去深圳,第一次是大二时去实习的)。找了半天终于到了公司。
第一面是直接产品主管面,我表现还不错,面试官说给我打85分;第二面是直接面Boss,我很紧张,结果是没通过。后来我准备走得时候,产品主管发来短信,说觉得我还是有必定潜力,并且态度很真诚也很努力,所以就向Boss说让我再交一份作业看看 。于是我拿到了我的第二份作业:关于移动直播App的直播间功能需求文档。
嗯……就是下面这篇需求文档,这是我第一篇需求文档,也是让我没能拿到二轮面试的需求文档。
我承认我失败了,发过来就是让和我一样的产品新人可以有所启发。
产品经理是要发现需求,而不是复制已有的需求,产品经理就是产品的灵魂,产品经理必须有自己的想法。
文章总共十多页,3000多字,慎入!

一 基本简介
1.1目的
此文档,主要是对xxx App直播间频道所涉及的功能需求,功能点之间的逻辑,实现规则,以及交互要求做出清晰的定义。
1.2范围
此文档主要描述xxx直播App直播间频道前端展示的功能点需求,和相应的后台管理支持功能、部分的交互需求。
本文档主要的读者是:前端工程师,视觉交互设计师。
二 用户角色定义
三、功能概述
满足用户的核心需求,最大的满足用户体验;从功能点,交互上尽量与市场现存的同类产品存在必定的差异化。为用户提供一个优质的直播体验,提高用户满意度、粘度。
3.1 直播间功能结构图

3.2直播流程图

3.3 功能摘要

3.4直播间原型图

四 具体需求
4.1信息栏模块
4.1.1详细需求说明


4.1.2界面原型图

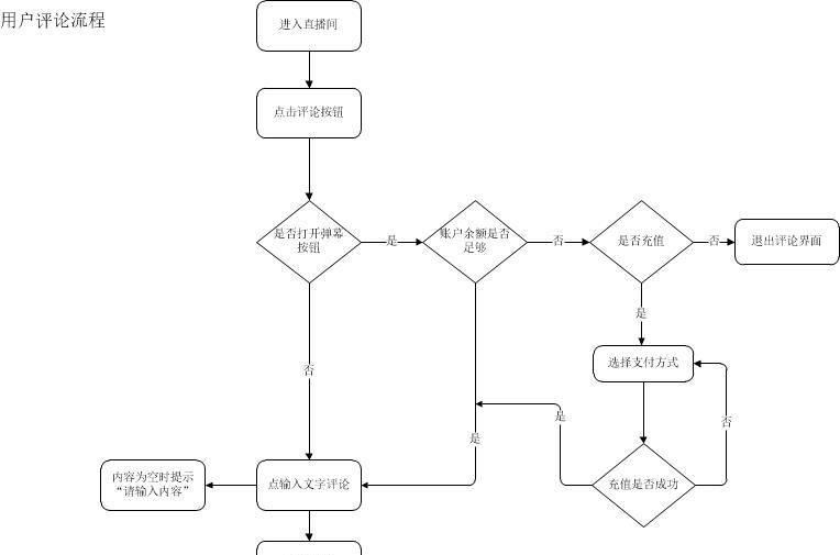
4.2评论模块
4.2.1详细需求说明

4.2.2用例流程图

4.2.3界面原型图

4.3分享模块
4.3.1详细需求说明

4.3.2界面原型图

4.4礼物模块
4.4.1详细说明

4.4.2用例流程图

4.4.3 界面原型图

4.5设置模块
4.5.1详细需求说明

4.5.2界面原型图

4.6其他需求
4.6.1设备屏幕兼容
iOS:应适配iPhon4以上机型,适配iPad2和iPad mini以上机型,支持iOS7.0及更高系统版本。
Android:应适配华为、小米、魅族、酷派、欧珀国内主流厂商设备,支持Android 4.0及更高版本系统。
4.6.2屏幕感应
直播间画面支持重力感应,支持纵向和横向自由切换。
当用户使用横向直播时信息栏模块、礼物模块、设置模块、评论模块、分享模块也跟随变化。
4.6.3用户进入一个新的直播间时,系统自动发送一条消息,内容为:用户ID(头像,昵称)+我来了
4.6.4 需要对每个直播间每天的PV、UV进行数据监控,平均用户数统计
4.6.5需要每天对每个直播间的礼物模块,每一个礼物被赠送的次数进行监控统计
—————————结尾————————————
以上,就是我的第一份需求文档
以一句鸡汤文结尾吧:好的东西终将会到来,来晚了也不失为一种惊喜。吾将上下而求索~

本文由 @少年阿斗 原创发布于人人都是产品经理。未经许可,禁止转载。

















暂无评论内容