编辑导语:SaaS的一切需求离不开商家,更加脱离不了实际场景,而商家的需求又来自于用户,那么如何洞悉客户需求,走进用户,是电商SaaS中比较重大的一环。本文从一口价商品、拍卖商品两种商品类型来浅析新建商品、商品搬家、商品状态,希望能给你一些启发。
本文主要从一口价商品、拍卖商品两种商品类型来浅析新建商品、商品搬家、商品状态。
一、一口价商品
一口价商品是商家提前设置好的商品的固定价格,一口价是无法进行讨价还价的,需要按照商家定好的价格去下单购买,即可等待收货。
1. 新建商品
一口价的新建商品一般需要填写这六大块:商品类型、商品分类、商品属性、基本信息、价格库存、物流信息。
商品类型主要有普通商品、百亿补贴、已验货、无忧购、品牌授权、品牌直营、专业认证、信誉担保等。
商品分类和商品属性需要建立一套庞大的字典,里面包含有类目库、pv属性、品牌属性。
类目库有虚拟行业、一级类目、二级类目、三级类目、叶子类目,供商家进行选择及搜索。
选择类目后会对应显示品牌及商品结构化属性,便于对商品分类以及用户搜索,增加曝光。列如选择手机后,会对应显示品牌、型号、内存、版本类型、是否在保、颜色等。
基本信息包含商品图片、商品标题、商品描述、发货地。商品图片需要有设置主图、调整图片位置等功能,做综合性电商平台还需要思考到有些行业会有指定的填写信息,列如图书是需要填写书名、出版社、作者、ISBN编码;食品则需要填写品牌、规格、生产厂家地址、保质期、包装种类。有的商品类型也是需要上传指定信息,列如已验货需要上传验货报告。
价格库存则涉及到是无规格商品还是多规格商品,无规格商品只需要填写售价、原价、库存、商品编码即可,多规格则需要设置规格名称及规格属性,一般会有2到4个规格,每个规格可以设置多个属性,设置好规格及属性后需要对每个sku设置售价、原价、库存、商品编码,商家需要通过商品编码来实现erp或自研系统进行发货的。
物流信息主要是包邮、固定邮费和运费模版,部分行业需要用运费模版来计算邮费。
2. 商品搬家
商品搬家是一个电商平台的商品复制搬到另一个电商平台上销售,提高发品效率。
以复制淘宝千年后台商品到其他电商平台为例,第一需要进行淘宝主账号授权,通过淘宝获取商品信息接口获取到商品信息,把信息同步过来,然后勾选商品搬家时,需要注意类目分类及商品信息格式不匹配的问题,需要进行匹配或搬家时让商家进行选择。
如果是规格数量不一致时,还需要进行规格组合或组合成多个商品。后面再进行商品搬家时,只需要按照增量的形式获取千年后台更新的商品,节省查询时间,可快速进行商品搬家。
3. 商品状态
一口价的商品状态一般分为:草稿箱、待发布、处理中、销售中、手动下架、售出下架。
草稿箱不多说就是商品信息不完整的商品还不能发品销售。待发布是填完了所有的必填项,可以随时发品。处理中则是一些触发了敏感词或者违反平台规则的商品,这些商品可以进行重新编辑重新发布。销售中的商品可以进行在线编辑商品立即更新商品信息或操作下架,商品列表一般也可操作编辑标题、价格、库存等信息,库存变更一般会按照付款成功后就会减库存。手动下架是商家自己操作下架的商品,售出下架则是商品库存卖到0后就会到售出下架,需要重新编辑库存后上架。
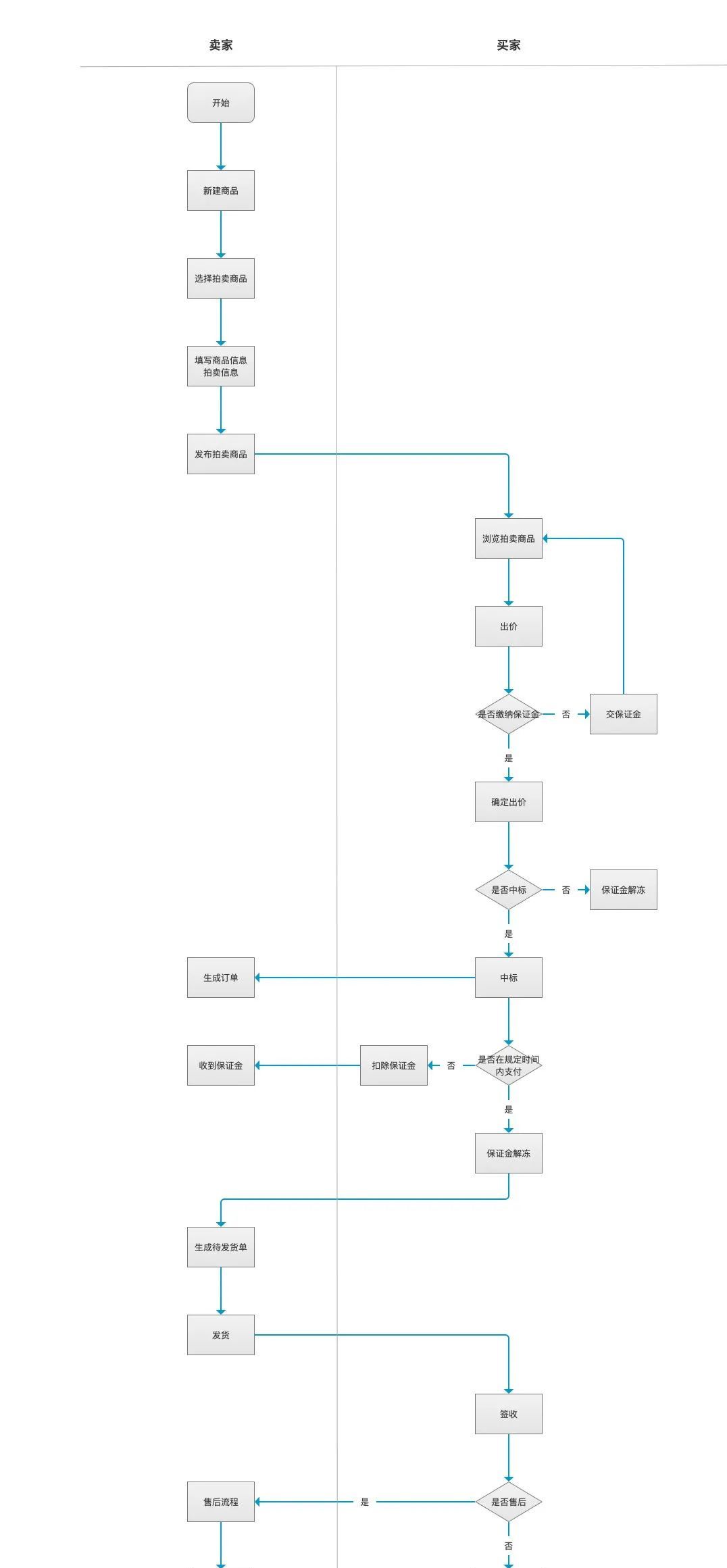
二、拍卖商品
拍卖商品是卖家出售宝贝时设置宝贝起拍价、加价幅度,以价高者得的方式出售商品。
1. 新建商品
拍卖商品的新建商品需要填写:起拍价、加价幅度、保证金、开始时间、结束时间。
起拍价是买家出价不能低于这个价格,加价幅度则是买家加价的浮动金额,保证金主要是起到拍卖规则的维护,列如买家中标了超时未付款,则会扣除保证金。
开始时间结束时间为商品开始拍卖的时间到预计什么时候结束。开始时间一般需要限制必须大于当前时间往后10分钟,结束时间大于开始时间往后5分钟。还没开始拍卖时,用户可以看到拍卖信息。拍卖商品库存默认为1,不能设置多库存。
2. 商品状态
拍卖商品的商品状态主要为:待开拍、已开拍、中标待付款、中标已付款、超时未付款、卖家撤销、流标下架。
新建发布完商品,第一会在待开拍状态,用户可以看到该商品,可交保证金,在没有用户交保证金时,卖家可以下架该拍卖商品,如果有用户交了保证金,则该商品无法下架。
拍卖中时,用户可相互加价,在最后几分钟时,如果有人加价,则会按照规则延长拍卖时间,最终最高价者中标。中标者需要在规定时间内付款,付款成功后卖家发货。如未付款,则扣除保证金。
若拍卖商品流标了,则会到流标下架,保证金返还给用户,卖家可以重新编辑商品上架。
三、总结
SAAS系统一切需求不能脱离商家的需求,不能脱离实际的场景。
SAAS系统最常见的商业模式就是订阅,订阅的前提是需要有超级忠实的客户,让客户留在系统里不走。通过某个核心功能跟客户的利益相关联,成为客户业务流程中必不可少的一部分。
作者:王大力;公众号:产品引爆点
本文由 @王大力 原创发布于人人都是产品经理,未经作者许可,禁止转载。
题图来自Unsplash,基于CC0协议。
© 版权声明
文章版权归作者所有,未经允许请勿转载。如内容涉嫌侵权,请在本页底部进入<联系我们>进行举报投诉!
THE END
如果内容对您有所帮助,就支持一下吧!























暂无评论内容