昨日,艺人“辣目洋子”发布公告称自己将恢复本名“李嘉琦”,给出的理由是他妈说原来的好。

就不知道这个妈妈是本体意义还是引申意义了。
对于此,《一起来看流星雨》《铁齿铜牙纪晓岚》等知名电视剧的编剧作者汪海林发微博说,辣目洋子必须叫中国名这件事,实则是广电总局的要求,后来不允许叫洋名字或是看似洋名字的名字了。

他还说,实则这是老早以前的规定了。知名艺人angelababy在署名的时候也得改成杨颖的本名,而他在2002年担当编剧的职场剧中就出现过要把英文名字改成中文名的情况。

关于angelababy改成本名的事情,手谈姬也稍微查了下,根据八卦媒体的表述这件事应该发生在2018年,当时给出的解释是,她当时的丈夫黄晓明觉得angelababy应该低调一点,她听取了老公的提议。
当然我们知道两人后来因小三的事情离婚,那么可能缘由并非所谓的低调,而是如汪海林所说吧。

话说到这里,这些事情大都是演艺圈的事,和手谈姬有什么关系呢?难不成手谈姬实则是爱生活超级大明星?这就要说到最近发生的另外一件事了……
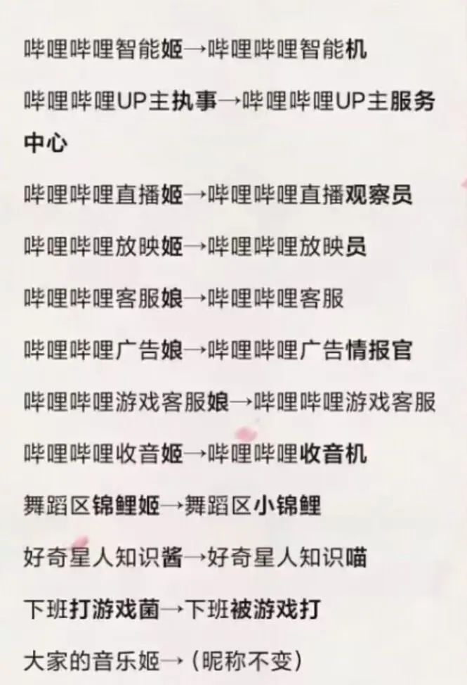
最近有网友发现,B站的一些官方账号的名字也给改了,列如“哔哩哔哩直播姬”就给改成了“哔哩哔哩直播观察员”等等等等。

上图中那个“大家的音乐姬”,手谈姬去验证的时候看到也给改了。

根据B站的规则,用户名是独一份的,所以还有人看到官方不要原本的名字了,自己就把这名字给抢走了。

虽然我们常常嘲讽B站“去二次元化”这件事,但综合上面的事情,可以看出这可能并非它自己所愿。实际上B站还早早地把“拜年祭”改成了“拜年纪”,也因此似乎免过了上个月的“漫展危机”。
由此看来,前段时间的B服《FGO》的第五次改动事件似乎也有了必定依据……

但是B站总归是官方账号,像是手谈姬这种主体是个人的账号,不至于也被要求说要改名吧?但是个人up主也曾有改名的事情,还是上个月,B站动画区up主“中二电视台”就被迫改名成了“中二电波台”。

“中二电视台”的例子,也可能是“电视台”这样的叫法太官方,所以官方不高兴,不能这么叫了,但总之说明了就算是个人账号,也会被要求改名字这件事。
所以问题就来了,已知B站官方账号的姬不能随意叫姬,已知就算是个人账号也是会被要求更改的,那么姬便得出了标题的结论:
或许有哪天,手谈姬就不能叫手谈姬了,论证完毕。

当然了,手谈姬到目前并没有收到类似的要求,但是,姬实则不知道自己有没有违反规则,由于姬并没有找到相关规则。
正所谓:
季姬寂,集鸡,鸡即棘鸡。棘鸡饥叽,季姬及箕稷济鸡。鸡既济,跻姬笈,季姬忌,急咭鸡,鸡急,继圾几,季姬急,即籍箕击鸡,箕疾击几伎,伎即齑,鸡叽集几基,季姬急极屐击鸡,鸡既殛,季姬激,即记《季姬击鸡记》。

属实是有点着急,但姬想着,别等到哪天真要改名才急着想新名字吧,所以也请姬友们动动脑筋,帮姬想想,要是真要改名,得取个什么新名字比较好呢?
……说手谈只因的拖出去。



















- 最新
- 最热
只看作者