今天,我们将要解决的问题是论文最后参考文献的插入与引用。

背景介绍
参考文献在学术研究过程中相当重大,论文中只要援引了其他著作或者文献的文字,结论等,都需要在行文中加以标注,并在最后的参考文献部分按照规范一一列出。
参考文献的格式要求
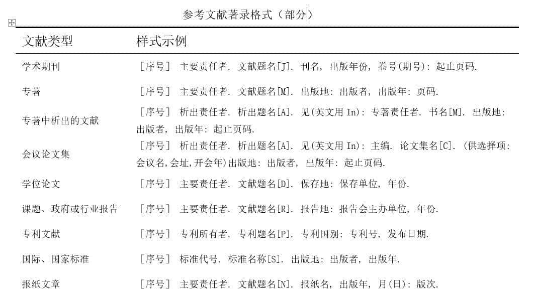
国家规范GB/T 7714-2005《文后参考文献著录规则》中详细规定了各类文献的著录格式。

除此之外,文本和段落格式也需要根据学校要求进行调整,这里以应用【论文正文】样式,缩进为【悬挂缩进】,缩进值为2字符,编号格式为[1]、[2]…
对此,我们可以专门为参考文献新建一个样式,并对其设置相应的编号。

巧妙获取参考文献引用格式
是不是被上面的那些引用格式吓到了,不要怕,由于有标准的格式要求,自然就有对应的工具协助我们更高效地解决问题。
如果你想要生成一篇文献的标准引用格式,可以去百度学术官网
https://xueshu.baidu.com

输入完整的文献名称后进行搜索,找到同一篇文献后,点击标题下方的【引用】,找到对应的格式,复制粘贴到论文的参考文献部分即可。

参考文献的编号设置
按照上面的方法完成参考文献的插入之后,可以全选所有文献,一键应用【参考文献】样式,即可完成参考文献的编号。

参考文献的引用
在论文中明确引用了参考文献的地方,需要在这个位置以上标的形式将参考文献的编号明确标注出来,一般需要执行两个步骤:①引用编号 ②设置上标。
这里主要介绍使用【交叉引用】功能完成文献引用设置的方法。
我们为参考文献设置了编号,这就让【交叉引用】成为了可能(手动输入的编号无法呗识别)。
引用编号的具体操作
将光标置于引用文献的位置,依次点击【引用】-【交叉引用】

在弹出的窗口中,将引用类型更改为【编号项】,引用内容改为【段落编号】,选择需要引用的文献,点击【插入】即可完成文献编号的引用。

其他文献编号的交叉引用,同样按照上述操作进行。
上标的设置
我们可以在引用编号的时候,使用上标功能,顺手就把编号设置为上标:

也可以在设置完所有编号引用后,统一使用【查找替换】功能进行上标的设置。
批量设置编号上标的具体操作:
①按Ctrl+H,打开查找与替换窗口,点击【更多】展开完整窗口
②在查找窗口里输入[^#]或者[^#^#],进行单位数和双位数编号的查找。
③光标置于替换为窗口中,点击【格式】-【字体】,勾选【上标】
④点击【全部替换】,完成。

以上是使用Word软件本身的功能完成参考文献插入、编号以及引用的设置。
如果想要省去如此复杂的操作,我们还可以借助第三方的文献管理软件列如NoteExpress,一条龙完成参考文献的插入,编号和引用。
使用NoteExpress完成文献插入、编号和引用
软件可以在以下网页进行下载,里面有可以找到各大高校版本的,安装后就可以自动激活使用
http://www.inoteexpress.com/download_chs.htm
将文献目录批量导入NoteExpress
在百度学术搜索对应的文献名,点击【批量引用】,就可以将文献加入到引用目录中。

点击页面右侧的【文件夹】图标,打开批量引用功能,修改引用格式,批量导出到NoteExpress。

双击打开生成的baiduxueshuXXX.net文件,会自动打开NoteExpress软件,点击【开始导入】即可完成文献目录的导入。

在论文中引用参考文献
用Word打开论文文档,此时你会发现选项卡中已经多出了【NoteExpress】。
在引用参考文献的时候,先将光标定位在需要引用的位置,点击【NoteExpress】-【转到NoteExpress】,选中需要引用的文献,再点击【引用】


此时系统会自动完成,文献的引用,编号和参考文献的插入。
剩下的就是在其他引用文献的地方执行引用操作,最后再把自动生成的【Reference】,改为【参考文献】,调整一下格式即可。
总结
可能有同学要问我,为什么要先讲解使用软件自带功能完成这么复杂的操作?
不得不承认使用工具可以协助我们更快地完成任务,但我们不能抱着为了完成而完成的念头,论文排版是一次很好的长文档排版流程体验,所以我更希望大家可以通过实战把软件核心功能交给大家。
最后还是按照惯例,总结一下今天分享的内容:
❶使用百度学术网站获取参考文献标准引用格式
❷使用样式快速完成参考文献的插入与编号
❸使用交叉引用和查找替换完成文献的引用
❹使用NoteExpress完成参考文献的插入、编号、引用
好了,今天论文排版手册就到此结束了,我是懂点儿Word的晓阳,如果手册对你有协助,欢迎大家留言,在看,转发,收藏一波,让更多的小伙伴可以受益哦❤~

















暂无评论内容