一、调度不准问题及修正方式局限性
在字节跳动的业务生态中,HTTPDNS 承担着为抖音、今日头条、西瓜视频等核心应用提供域名解析服务的重任。但目前我们所采用的业界主流缓存机制(火山Cache1.0),却存在着调度不准的问题:
业界主流缓存机制的问题
缓存粒度:城市-运营商
致命缺陷:当自身IP库与权威DNS服务器不同,易发生调度不准,可能影响用户体验
主流调度修正机制的局限性
针对 HTTPDNS 调度不准风险,业界主流处置流程采用 “发现-定位-修复” 三步闭环机制,具体如下:
-
发现:通过监控告警、业务异常反馈等方式,识别存在调度偏差的解析场景;
-
定位:结合访问日志、链路追踪数据等,定位调度不准的具体域名、源IP段和目标 IP 段;
-
修复:通过技术手段修正解析结果,核心修复方式包含以下两类(均存在显著局限性):
-
地址库升级:基于外部供应商数据聚合构建的 IP 地址库,即使实时更新,仍难与外部 CDN 厂商的映射保持一致。
-
临时劫持:手动配置解析劫持规则修正解析结果,不仅操作流程繁琐、耗时长,且需人工维护大量静态配置;若规则未得到及时维护,易引发解析结果异常。

二、Cache2.0 架构优化
缓存粒度技术方案对比
缓存粒度设计直接影响 DNS 解析精准度,主流厂商的方案存在明显差异:
|
厂商 |
国内某厂商 |
火山HTTPDNS Cache1.0 |
海外某厂商 |
火山HTTPDNS Cache2.0 |
|
缓存粒度 |
省份-运营商 |
城市-运营商 |
按权威DNS服务器在ECS中返回的scope prefix length动态确定缓存范围 |
自研网段库+动态适配 |
|
示例 |
北京联通、广东电信、江苏移动 |
上海移动、深圳联通、杭州电信 |
36.79.215.0/24 |
36.79.215.0/24 |
|
优势 |
“省份 – 运营商”的缓存粒度方案,与 CDN 的 “省级节点 + 运营商线路” 划分逻辑一致,可确保HTTPDNS 缓存粒度与 CDN 节点调度粒度匹配。该方案的优势是缓存数量极少(国内省份 x 运营商仅百余条),缓存命中率高,回源少。 |
火山 HTTPDNS Cache1.0 将缓存粒度细化为 “城市 – 运营商”,相比国内某厂商的“省份 – 运营商”方案,其解析精准度显著提升,减小了调度偏差影响范围。 |
严格遵循 DNS 协议标准(RFC 7871 ECS 协议),在发起 DNS 查询时携带客户端的 ECS 子网信息,其缓存粒度依据权威 DNS 在响应中返回的 “scope prefix length”(ECS 前缀长度)动态确定。该方案的优势在于缓存粒度细、灵活性强。 |
火山 HTTPDNS Cache2.0 通过 “自研网段库 + 动态适配” 的创新架构,实现了对上述方案的突破:一方面,其依托自研的 IP 网段库(整合运营商网段、CDN 节点网段等数据),实现了网段级别的细粒度缓存能力,解析精准度不逊于海外某厂商的动态方案;另一方面,该方案不依赖权威 DNS 的 ECS 协议实现 —— 即便面对实现 ECS 协议不标准的权威 NS,仍可通过自研网段库确定合理的缓存粒度,将 “缓存污染” 的影响范围控制在小网段。 (>20%) |
|
劣势 |
解析精准度受限于 “省份” 级粗粒度,当 IP 地址库存在调度偏差(如误将某省份用户指向错误 CDN 节点)时,会导致该省份内所有同运营商用户均获取错误解析结果,影响范围大。 |
该方案仍会触发 “城市级缓存污染”,影响整个城市同运营商用户的CDN 访问体验。 |
当遭遇 “不遵循 ECS 标准协议” 的权威 DNS (如部分老旧权威服务器不支持 ECS 字段、或返回的 scope prefix length 无效)时,会导致缓存策略失效。 |
自研网段库维护成本高,基准库需依赖IP网段库生成,同时需长期维护网段自适应划分系统。 |
缓存键精细化重构
我们综合考量调度精准度、工程复杂度以及成本,决定将缓存粒度由“城市+运营商”细化为“网段”。
传统方案(国内某厂商/火山Cache1.0)

-
缓存粒度:城市+运营商
-
污染范围:整个城市运营商
-
调度准确性:低
Cache2.0方案

网段自适应划分算法
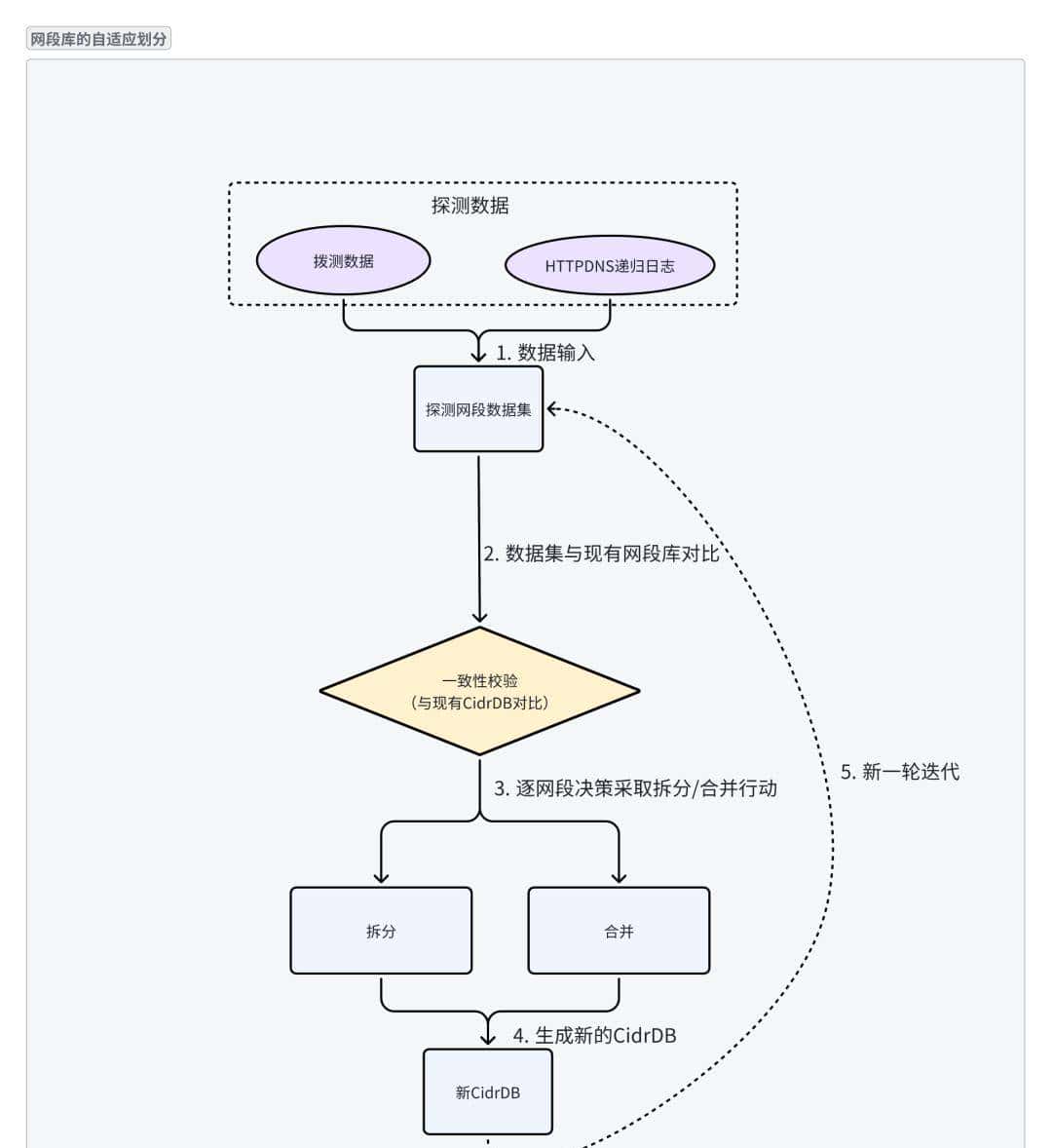
背景:外部 CDN 厂商的调度结果会随网络拓扑和调度策略持续变化,而静态网段库划分方式固定,难以实时跟踪调度结果变化。为解决这一问题,网段库动态划分算法通过“数据输入—一致性校验—网段调整—结果输出”的闭环流程,实现了网段库的自适应动态划分。
具体流程如下:
数据来源:主动拨测结果;HTTPDNS 递归节点日志。
数据范围:主流CDN厂商的解析结果。
若相邻客户端IP的CDN IP 归属同一运营商,则该组CIP可合并为连续网段。
将合并后的连续网段输出,作为探测网段数据集。
-
将探测网段数据集与存量CIDRDB网段库进行逐网段对比,检查 “映射一致性”。
-
若存在映射不一致,则触发网段调整流程。
-
合并:探测数据集的网段比现有库粗,合并为大网段。
-
拆分:探测数据集的网段比现有库细,拆分为小网段。
-
生成优化后的新CIDRDB网段库。
-
替换存量网段库,实现动态更新。

缓存策略优化
为解决缓存粒度细化可能导致的命中率下降问题,Cache2.0 引入了四重优化策略,最终实现了如下收益:
缓存命中率提高了15%,缓存量、CPU 使用和出网流量降低了约70%。
1. 两级一致性哈希分流
火山 HTTPDNS 的流量转发以一致性哈希思想为核心,将用户请求链路(用户→LB→缓存层→递归层)拆分为两级哈希调度:
一级调度(LB→缓存层):以“源 IP + 域名”为哈希键。使用LB的一致性哈希策略,将同一用户对同一域名的请求统一路由至固定的 HTTPDNS 节点,避免传统轮询导致的请求分散。
二级调度(缓存层→递归层):以“域名 + 网段” 为哈希键。以 “域名 + 客户端网段” 作为哈希键,与缓存粒度完全对齐,确保某一“域名 + 网段”对应的查询请求均定向到唯一的递归层节点。
两级哈希协同调度,解决了缓存的碎片化问题,同时单一节点故障影响范围极小。

2. 缓存分级管理
在 HTTPDNS 场景中,不同域名对解析精度的需求不同。高优先级域名(如API 调用、直播 / 点播流媒体分发)对解析精准性要求高,跨网可能导致访问延迟增加;而低精度需求域名(如302域名)采用过细缓存会浪费存储资源,频繁回源也会增加权威 DNS 压力。
为实现缓存资源的精细化分配,火山 HTTPDNS 将缓存体系划分为“网段缓存、城市 – 运营商缓存、全局缓存” 三级,各级缓存适配不同应用场景。
-
网段缓存:作为最高精度层级,聚焦高优先级业务场景 :一方面适配高优域名(如抖音 API 调用、图片分发、点播 / 直播流媒体传输等对精准性敏感的域名),另一方面服务重点集群(如 ToB 企业 HTTPDNS 服务、ToB 专属公共 DNS 服务),通过网段级细粒度缓存确保解析结果与用户实际网络链路高度匹配,降低访问延迟。
-
城市 – 运营商缓存:定位中等精度层级,适配普通域名场景:针对调度精准度要求较低的域名,以 “城市 + 运营商” 为缓存单元,平衡缓存命中率与存储开销。
-
全局缓存:作为基础精度层级,专门适配非智能解析域名:针对不支持 CDN 动态调度、解析结果无地域 / 运营商差异的域名(如静态官网、通用工具类服务域名),采用全局统一缓存策略,所有用户查询共享同一缓存结果,最大化提升缓存命中率,降低回源请求压力。

3. 缓存更新分级策略
在 HTTPDNS 系统中,统一的主动刷新策略虽然能保证缓存命中率,但存在明显问题:对不需要精细调度的域名浪费了存储资源,增加了下游压力。
基于以上问题,火山 HTTPDNS引入 “主动刷新 + 被动刷新”分级策略,以域名优先级和业务需求为依据,将缓存更新机制分为两类:
-
后台线程主动刷新机制:针对高优域名(白名单),保留后台线程主动刷新,确保缓存持续有效、用户请求直接命中最新数据。
-
用户请求被动刷新机制:针对普通域名或非智能解析域名,由请求触发缓存更新,按需刷新,无需常驻后台刷新线程,降低资源消耗。
通过这种分级更新策略,高优先级域名仍能保证低延迟和高命中率,同时普通域名的刷新开销显著降低。
4. 缓存预取机制
依托 “缓存空间局部性原理”,火山 HTTPDNS 设计了缓存预取机制。当某条缓存请求(如 A 网段域名解析)触发更新时,系统不仅刷新目标网段缓存,还会同步更新与其具有 “亲缘关系” 的网段缓存(“亲缘关系”指地理相邻、同运营商节点覆盖的网段)。这种 “单次请求触发批量预取” 的设计能够提前将关联网段缓存置于准备状态,提升后续请求的命中率。
以抖音直播域名的实际访问场景为例,预取机制的运作过程如下:
-
本网段更新:当用户 A(IP 归属北京联通 10.0.1.0/24 网段)发起直播域名解析请求时,系统第一刷新其所属的 10.0.1.0/24 网段缓存。
-
预取更新:系统同时刷新与 10.0.1.0/24 网段具有亲缘关系的网段缓存,例如北京联通下的相邻网段(10.0.2.0/24、10.0.3.0/24),确保这些网段缓存也处于准备状态。
随后,当用户 B(10.0.2.0/24)或用户 C(10.0.10.0/24)发起一样直播域名的解析请求时,由于对应网段缓存已提前预取,无需等待回源即可直接命中缓存,显著降低访问延迟。
三、全链路效能提升

借助网段级缓存,用户获取的 IP 地址更加精准。按服务端日志数据口径,调度不准比例从万分之六下降至万分之二,降幅 60%,有效缓解了传统粗粒度缓存导致的“城市级缓存污染”问题。
|
成功率 |
耗时 |
|
|
场景 |
业务核心接口,弱网+非连接复用场景 |
非连接复用场景耗时 |
|
效果 |
+1.15% |
-14ms |
-
成功率:核心 feed 接口,在弱网+非连接复用场景下提升 1.15%。
-
耗时:非连接复用场景耗时减少14ms。
-
性能指标:首刷及启动耗时下降。
-
用户指标:用户行为指标(send 与 click)正向,用户活跃度提升。
本方案通过服务端精准调度 → 客户端性能优化 → 用户体验提升,实现了全链路效能提升。
四、持续演进方向
共享缓存
目前,各机房的负载均衡策略与缓存策略未能完全对齐(部分采用随机转发,部分虽然使用一致性哈希但粒度不一致),导致同一数据在多个实例中被重复缓存,资源利用率偏低,缓存命中率也有待提升。
未来,我们计划构建一个分层共享的高可用缓存体系:
-
在同一机房内,实例通过一致性哈希协同分工,每台实例既是分片缓存,也能代理转发请求,从而减少重复存储并提升命中率。
-
在跨机房层面,按区域部署二级缓存节点,作为容量更大、延迟更低的共享中心,承接一级未命中的请求,降低跨区域访问和上游压力。与此同时,引入热点数据副本、请求合并和故障转移等机制,保证高并发和异常情况下的稳定性与可用性。
通过这一演进,整体架构将逐步升级为层次化、分布式且具备高可用能力的缓存网络,为业务的持续扩展提供坚实支撑。


















- 最新
- 最热
只看作者