
你好,我是笔哥。
这是系列栏目“AI辅助写公文”第二篇文章,今天和大家一起探讨如何用精准提示词与AI高效沟通,让AI听得懂我们的话,输出更加符合要求的公文。
笔哥自己实践和摸索,创新总结了适用性强、简单易上手的“4W1R”结构化、通用性提示词模板,协助大家与AI高效沟通,高质量完成写作。
注:本次使用AI工具主要是文心一言,个别部分用到DeepSeek。
文末有全文思维导图。

一、提示词是与AI沟通的主要途径
1.提示词是什么。
广义来说,提示词是在特定场景中,一种信息沟通的渠道和桥梁,这种特定场景主要是针对非“面对面”交流,特别是在互联网时代,这场景越来越普遍。
列如,你要发送一份邮件,邮件的主题就是提示词;你写了一份长篇报告,报告的摘要就是提示词;包括一篇公众号长文,在文章开始的导读,也是一种提示词。
高质量的提示词可以让受众迅速掌握主要内容、得到更加准确的答案,进而判断是否值得阅读。因此,准确的提示词是确保信息高效传递的重大方法。
2.AI场景下提示词为什么更重大。
在AI场景下,提示词发生了两个重大的变化:对象从人变成了AI、功能从信息介绍变为了指令发布。但其本质没有变:依然是沟通的途径,并且目前是唯一的方式。
从这个意义上来说,提示词成为影响AI表现的关键因素,我们发布的指令越精准,AI就越能力理解我们的要求,越能获得更高质量、更符合需求的答案。因此,提示词的质量决定了AI输出内容的效果。
DeepSeek在其官方页面给出了“提示库”,收录了不同类型、较为适用的提示词及案例,我们可以从中了解基本的提示词的基本思维和要求。

仅仅掌握基本的提示词方法,处理简单的对话还可能够用,但若想生成高质量的公文或讲话,还远远不够。
使用过AI的笔友们,大多有这样的经历:AI输出的内容深度不够、语句不通、语言不符合公文要求,甚至还会出现“一本正经的胡说八道”、“正确的废话”,等等。
是AI不够智能吗?答案是否定的,缘由就在于没有掌握公文写作提示词的更高标准。
二、“4W1R”通用提示词框架模板
笔哥根据自己使用体会和感受,反复揣摩、细致对比,系统总结出了一个结构化、框架性、通用型的提示词模板,具体来说是:“4W1R”,这是框架各部分的英文首写字母,即“身份+目的+任务+要求+润色”,具体如下:
第一个“W”:Who(身份):以什么身份写,即给AI设定身份定位。让AI知道自己是谁,谁在写公文,可以使AI更好站在作者的角度思考问题、输出更加符合要求的内容。列如,你是市政府办公室文字工作人员,我是市统计局数据统计人员,等等。
第二个“W”:Why(目的):为什么要写,即写作的背景、目的。让AI更深入了解为什要写这个公文,增加信息层次和维度。列如,为贯彻落实全省农村工作会议精神,推动乡村全面振兴。
第三个“W”:Work(任务):具体写什么文稿。明确具体工作指令,确定什么工作任务。列如,撰写一篇市长在全市经济运行分析会上的讲话。
第四个“W”:Want(要求):什么写作要求。具体的输出要求,包括语言要求,列如,要符合公文、体制内讲话特点,多使用短句子。包括字数要求,列如,不低于1000字,不超过500字等。
最后一个“R”:Refine(润色):优化调整输出内容。根据输出的内容,结合自己需要,持续进行调整,不断完善内容。
这样的一个通用提示词模板,基本上拥有了以下四个突出优势:
1.高效沟通。符合与AI对话的基本逻辑,贴合向AI下达精准指令的要求。
2.通用性强。基本适用于所有公文的类型,包括事务类公文和法定类公文,实现了提示词框架模板的通用性,且涵盖了不同类型、不同类别的写作需求。
3.符合逻辑。大家想一想,为什么是这五个框架部分。实则,利用AI写作,归根到底也是写作,只不过写作的主体由笔杆子个人变成了笔杆子们引导AI。那么,公文基本的撰写流程同样适用。
我们起草一篇讲话稿,是不是也是按照这五个步骤展开的,只不过第一步的身份不用特别强调,由于我们知道自己身份,然后第二步就是了解写作背景、目的,第三步就是具体写作任务,第四步就是思考什么要求,最后一步就是持续校对、润色和调整。
因此,“4W1R”结构化提示词根本还是按照笔杆子们日常起草文稿时间先后顺序展开,符合日常写稿思维逻辑和先后顺序,大家更容易上手和掌握,不需要个人思维和顺序大幅调整。
4.便于记忆。将五个步骤进行了高度概括,方便大家记忆,加上符合日常写稿逻辑,在实操几次后能很快上手;操作一月之后,基本能形成肌肉记忆,做到轻车熟路。
三、“4W1R”实操演练
下面,笔哥结合具体的写稿场景,对五个提示词框架部分,逐个进行实操演练,并对每个部分再细化细分,给出操作性更强、精准度更高的方法。
笔哥使用的AI是文心一言,其他诸如DeepSeek底层逻辑一样,看个人喜好即可。
1.Who(身份定位)
在身份定位上,除了常规性的操作外,具体可再细化为三个层次:部门+岗位+特长。
01 在部门方面。根据各自工作实际,拟定提示词的身份。对于体制内笔杆子们来说,无非就是党委部门、政府部门,列如,市政府办公室、市发改委、市委宣传部,等等。
02 在身份方面。可以细化到部门具体岗位,这样让AI能更加清楚你的需求。列如,市政府办公室综合处处长,市发改委产业发展处、市发改委办公室主任,等等。同时,也可以根据文稿实际,加上领导职务,列如,市政府副市长,市政府分管农业的副市长。
03 在特长方面。主要是根据你想让AI撰写的公文要求,加上身份专长,这个目的还是为了高效与AI沟通,让AI站在更加细分的角度,输出符合要求的内容。
常用的特长提示词有:较为擅长…,精于…,善于….,专于…,致力于…,专注于…。列如,善于数据统计分析、擅长综合性讲话撰写、专注于产业转型升级,等等。
经过上面的细分,身份的维度就更加丰富,信息更加精准,AI的理解也能更加深刻。在身份层面,笔哥总结了如下的一个通用型提示词框架:
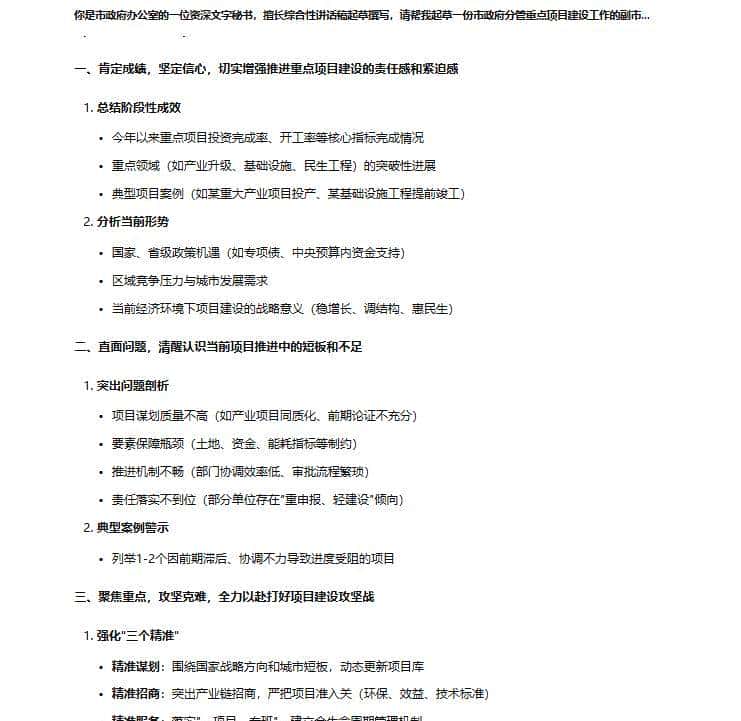
你是市政府办公室【部门】的一位资深文字秘书【身份】,擅长综合性讲话稿起草撰写【特长】,请帮我起草一份市政府分管重点项目建设的副市长关于全市重点项目建设工作会的讲话提纲。
大家可以按照这个提纲,根据实际要求,对相应部分进行替换,得到符合需要的身份类别提示词。
下面,我们来实操一下这个提示词的效果,笔哥用普通提示词,与细分后的提示词进行对比,让大家直观感受下差异。
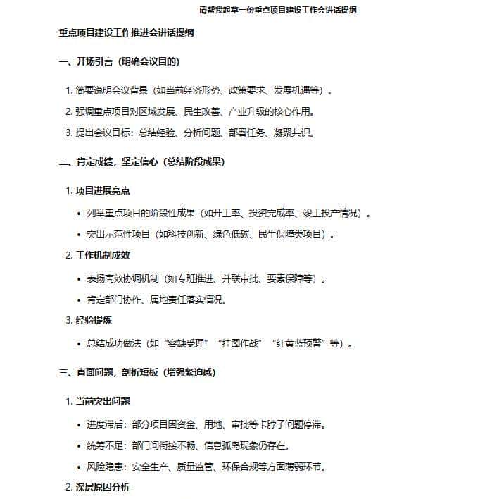
普通提示词:请帮我起草一份重点项目建设工作会讲话提纲,AI输出的内容如下图(由于提纲较长,截取了部分)

细化后的提示词:你是市政府办公室的一位资深文字秘书,擅长综合性讲话稿起草撰写,请帮我起草一份市政府分管重点项目建设的副市长关于全市重点项目建设工作会的讲话提纲。
AI输出的内容如下图(由于提纲较长,同样只截取了部分)

通过两者对比,大家可以直观感受到到,细化后的提示词,AI输出的内容标题更加准确,大小标题也更符合一篇讲话的基本要求,可以说,有点儿讲话稿的“味道了”。
2.Why(目的)
在“AI高效写公文”系列一篇文章中,笔哥提出“AI只是助手,你要当主人”,大家设想下,领导在交办我们稿件时,如果我们没有会议方案,领导没有交代召开会议的背景、起草讲话的目的、会议的范围等,是不是无从下手。
换位思考,你是AI的领导,在给AI交代任务、写提示词的时候,也需要把这些内容交代清楚,这样AI才能更精准地按照你的指令,完成公文起草撰写。具体而言,针对不同的类型,在目的方面,也可以细化为三个层次:上级要求+具体背景+主要对象。
01 上级要求。所谓的上级要求,主要指大的形势。列如,省级层面召开了优化营商环境大会,各地市也要依次召开会议。那么,在提示词的目的方面,就可以写成:为深入落实全省优化营商环境大会精神,打造营商环境高地。
02 本地背景。就是指召开会议、起草公文的具体任务。还是以优化营商环境为例,列如当地的主题是:优化营商环境提升年行动,这里的提示词可以写成:为深入落实全省优化营商环境大会精神,打造营商环境高地,开展优化营商环境提升年行动。
03 主要对象。涵盖对象的好处是,可以让AI更精准把握,讲话是讲给什么人听的,这样AI在用语把握、讲话风格上会更加精准。
列如,你市要召开企业家恳谈会,那么,企业家就成为重点,如果没有在提示词中标出,AI大致率不会输出专门针对企业家的内容。
经过上面细分,在目的层面,总结了如下通用型提示词框架:
为深入落实***会议精神【上级要求】,开展***活动【本地背景/会议目的】,面向***【主要对象】。
列如,为深入落实全省优化营商环境大会精神,打造营商环境高地,开展优化营商环境提升年行动,召开面向广大企业家的优化营商环境大会。
我们还以上面的重点项目建设工作为例,看增加“目的”这一提示词后,会有什么样的效果。
整体的提示词就变为:
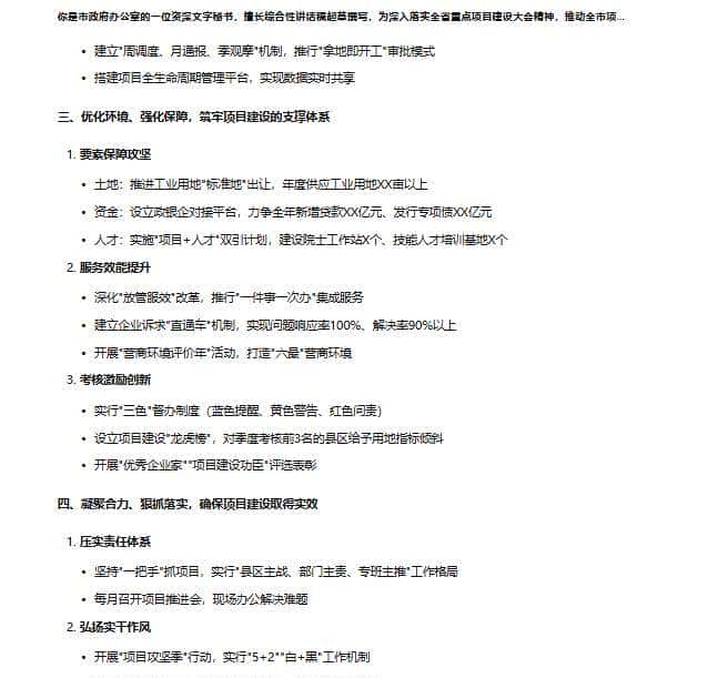
你是市政府办公室的一位资深文字秘书【部门+身份】,擅长综合性讲话稿起草撰写【特长】,为深入落实全省重点项目建设大会精神【上级要求】,推动全市项目建设迈入全省“第一方阵”【讲话目的】,我市召开面向广大企业家的重点项目建设会议【讲话对象】,请帮我起草一份市政府分管重点项目建设的副市长关于全市重点项目建设工作会的讲话提纲。
AI输出的内容如下图


再次对比,可以看到内容更加细化,提纲更加精准。特别是,大标题部分,由原来的“在全市重点项目建设工作推进会上的讲话提纲”这样一个没有特点的标题变为“凝心聚力抓项目,踔厉奋发促发展,奋力推动全市重点项目建设迈入全省”第一方阵”,这个标题基本可以直接用了。缘由在于:在提示词部分增加了“会议目的”这个提示词。
而在提纲的第三部分“优化环境,强化保障,筑牢项目建设的支撑体系”中的“考核激励创新”中增加了“开展优秀企业家、项目建设功臣评选表彰”,在最后一部分增加了“举办企业家沙龙等活动”,这也是由于在提示词中增加了“主要对象”的缘由。
由此可见,提示词精准与否对AI的输出质量有着重大影响。
3.Work(任务)
在身份定位准确、目的交代清楚后,就来到向AI交办具体写作任务的环节。在这个环节,笔哥根据传统文稿起草,结合AI思维,总结出了“五步起草法”,配合这今天的“4W1R”结构化提示词,形成了一套完成的AI写工作方法和步骤。
此部分是用AI写公文的核心和重点,由于涉及的写作方法和步骤,以及提示词等,内容较丰富、步骤也较多,放到这一讲篇幅就太大了,我们下一讲专题进行讲解。这篇文章只从思维层面,谈两个角度。
01 逐段生成。对于相对简单的法定类公文,列如,通告、请示等,在用好“4W1R”结构化提示词的基础上,一般可以整段输出。
但是对于复杂的领导讲话,特别是综合性讲话,最好的处理方式是逐段落、逐部分让AI输出,这样能得到最为精准的内容。
02 AI思维。所谓AI思维,就是时刻要与AI互动。对于一篇较为熟悉的讲话,如果你有明确的思路和提纲,可以直接交给AI输出生成。
对于陌生工作领域,或者没有任何思路的讲话,我们可以向AI询问,启发自己的思路和提纲,逐步形成新的提纲,再交办给AI进行撰写。具体如何操作,笔哥在下篇文章详细讲解。
4.Want(要求)
在要求部分,除了常规的语言、字数等要求外,更为重大的是我们可以充分发挥笔杆子的优势,特别是已经有必定写作基础的笔杆子,通过认真总结梳理各种类型讲话的总体框架,以及各类段落的起草模板。
根据这些框架和模板,指明或限定写作要求,交给AI按照这些要求,输出生成相对应的、符合要求的文字。笔哥称之为“框架限定法”、“段落指定法”。
01 框架限定法。这里指的是某类讲话稿的总体框架,笔哥已经解读了13类领导讲话稿,针对每类讲话稿,都提炼出了相应的框架结构。
列如,典型发言是“开篇引入、经验作法、展望收尾”三段式、表态发言是“表态认错、问题分析、如何整改、结尾回扣”四段式、综合性讲话是“谈形势→说成绩→摆差距→讲工作→抓落实”五段式,等等。
在交办AI写作过程中,可以让AI按照指定的框架,进行起草撰写,这样能最大限度地保证按照我们的想法输出内容。笔哥在后来的文章中,会逐个按照不同的讲话类型,根据这些框架演示如何起草撰写。
02 段落指定法。所谓的段落指定法,指的是某一段落有其固定的套路,我们只需要总结出固定的格式,然后把相关内容投喂给AI,让AI按照固定格式输出生成文字。
列如,形势分析段、问题表述段、成绩总结段、工作部署段,等等,无论什么讲话稿件,在这些段落上,都有其固定的底层套路。我们可以将其梳理出来,作为某类段落的提示词,让AI按照这个固定的格式输出文字。
这样说很抽象,笔哥来展示一个具体例子,以成绩总结段为例,具体讲话以周一赏析的《在市委农村工作会议上的讲话》为例。
原文的成绩总结段如下:
一是农业现代化步伐加快,农业综合生产能力稳步提升,粮食产量稳定在16亿斤以上,农林文旅康产业融合发展试出了经验,有机旱作农业走在全省前列。二是乡村面貌焕然一新,秀丽乡村建设全面铺开,1643 个行政村“星级化”管理取得突破性进展。三是农民生活持续改善,去年农村居民人均可支配收入增速全省第一,城乡居民收入比缩小至 2.26:1。农村基础设施和配套服务体系持续完善,农民获得感、幸福感、安全感显著增强。五四是农村改革活力全面迸发,以土地为核心的各项农村改革取得重大突破,多项改革全面破题。五是基层党建深入推进,人力物力财力持续向基层倾斜,党在农村基层的执政根基不断夯实。
在提炼的过程中,可以把这些主语和名词删掉,只留下表明成绩的词语,便形成了如下的“成绩总结段”模板,也就是如下成绩总结类的提示词。
***步伐加快,***稳步提升,***走在前列。***面貌一新,***全面铺开,***取得突破性进展。***持续改善,***不断完善;***全面迸发,***取得重大突破。***深入推进,***不断夯实。
我们需要做的就是融合前三步的提示词,再加上成绩总结类的提示词,就能让AI输出生产一段高质量的成绩总结段。根据下面的提示词,我们具体操作下。
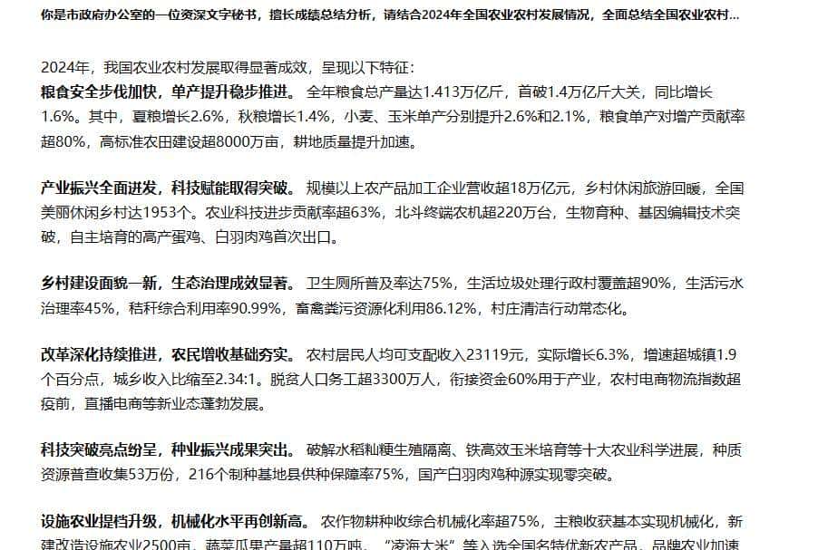
你是市政府办公室的一位资深文字秘书,擅长成绩总结分析,请结合2024年全国农业农村发展情况,全面总结全国农业农村工作取得的成绩。请按照“***步伐加快,***稳步提升,***走在前列。***面貌一新,***全面铺开,***取得突破性进展。***持续改善,***不断完善;***全面迸发,***取得重大突破。***深入推进,***不断夯实。”内容撰写。要求成绩总结全面、内容高度概括,包含具体数据,字数不超过600字。
我们得到了如下的AI输出

从内容上看,还是比较工整的。大家可以根据当地实际,把相关数据投喂给AI,然后制定思路,让AI直接生成。
以此类推,我们完全可以总结出不同类型的段落提示词,形成自己的提示词库,定能极大减轻文稿写作的压力和负担。笔哥也会在日后的解析中,定期分享总结的段落提示词。
5.Refine(润色)
当完成上述四步后,一篇讲话稿已基本成型,但肯定还有必定差距,需要进行持续优化调整、润色完善。
这部分主要是根据自己需要,觉得哪里不符合要求,可以通过对提示词优化、对某个段落或者某个部分,提出具体修改要求,最终得出符合我们需要的公文。
“4W1R”结构化、通用型提示词模板思维导图
















暂无评论内容