MCP Server Chart 是蚂蚁AntV团队推出的可视化图表生成工具。

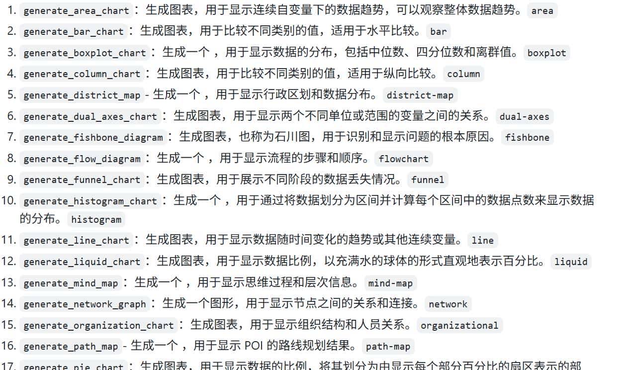
工具基于Model Context Protocol协议,支持超过25种可视化图表,包括常见的统计图表(如折线图、柱状图、饼图)和关系类图表(如组织架构图、思维导图、网络图等),支持标注地图和路径地图。

主要功能
丰富的图表类型:支持超过25种可视化图表,涵盖常见的统计图表(折线图、柱状图、饼图等)、关系类图表(组织架构图、思维导图、网络图等)及标注地图和路径地图。例如,用户可以让大模型生成“上海一日游规划”,然后直接利用该插件在地图上标注地点并绘制出清晰的路线图。

简单易用:用户基于简单的文本输入,能快速生成所需的图表,无需复杂的操作和配置,极大地降低数据可视化的门槛。
多种客户端接入:支持多种客户端接入,如Cherry Studio、Claude Desktop、VSCode等,方便用户在不同的开发环境中使用。
灵活的部署方式:提供公有服务的同时,支持私有部署,用户能基于VIS_REQUEST_SERVER环境变量自定义图表生成服务,满足不同用户的需求。
生成交互式图表:部分生成的图表(如路径地图)支持动态交互,用户可通过扫描二维码在移动端查看更丰富的交互效果。

技术原理
基于MCP协议:MCP Server Chart遵循Model Context Protocol(MCP)协议,协议明确工具(Tools)的定义,让模型能直接识别、解析工具中的参数,实现高效的数据交互和图表生成。

GPT-Vis可视化组件库:基于面向AI消费的GPT-Vis可视化组件库,提供25+可供AI消费的图表。组件库结合AntV的可视化解决方案,能快速生成各种类型的图表。


服务器端渲染(SSR):基于GPT-Vis的设计及G2、G6的服务器端渲染能力(SSR),实现图表的SSR渲染出静态图片。
静态图表生成工具:将GPT-Vis SSR封装成静态图表生成工具,提供静态出图服务。在蚂蚁内部用NodeJS搭建,对外提供可访问的服务,用户基于简单的配置和调用生成所需的图表。

多种传输协议支持:支持多种传输协议(如stdio、SSE、streamable),用户根据不同的使用场景选择合适的传输方式,提高系统的灵活性和可扩展性。
AntV 可视化图表(mcp-server-chart)MCP 的发布,极大地降低了创建专业级图表的门槛,让每个人都能通过简单的文本描述,快速生成涵盖统计、关系、地理信息等多种类型的炫酷图表。
GitHub:https://github.com/antvis/mcp-server-chart
#AI开源项目推荐##github##AI技术##AI数据图表生成















- 最新
- 最热
只看作者