
由于base资源文件为默认资源文件,要在不同场景下使用不同的资源,需开发者自己创建限定词资源文件:

左侧选限定词

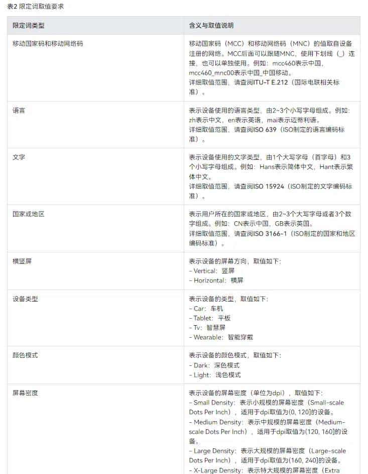
限定词分别对应第一张图的场景:
1. Mcc&Mnc: 移动国家码和移动网络码。
2. Locale: 国家或地区。选了这个会弹出语言选项

3.Orientation: 横竖屏。
4.Device: 设备类型。
5.Color Mode: 颜色模式。
6.Density: 屏幕密度(分辨率)
© 版权声明
文章版权归作者所有,未经允许请勿转载。如内容涉嫌侵权,请在本页底部进入<联系我们>进行举报投诉!
THE END

















暂无评论内容