不管是《完美关系》还是《精英律师》搞懂基础性专业知识很有必要

作为一名CHO(首席人力执行官),并有分管法务部多年的经验,对于这种剧实在看不下去,请问编剧不懂的情况下竟敢乱编乱写?

列如,最近正在热播的公关职场剧《完美关系》,追职场剧的感觉就是,除了看热闹,更得看门道。

《完美关系》的剧情,有个黑社保的槽不吐不快……

毕竟,剧越火,公众就越容易被误导。

什么槽呢?杨墨的case!

一家互联网公司纽菲斯,有名员工叫杨墨。

杨墨度假期间加班时,突发心脏病死亡。

剧情需要的冲突,由此而来。

杨墨家人认为是加班中发病致死,是工伤,要求高额赔偿;

但公司不想赔偿,所以不认可加班,是度假中发病死亡,不是工伤。

不管是《完美关系》还是《精英律师》搞懂基础性专业知识很有必要

不管是《完美关系》还是《精英律师》搞懂基础性专业知识很有必要

不管是《完美关系》还是《精英律师》搞懂基础性专业知识很有必要

不管是《完美关系》还是《精英律师》搞懂基础性专业知识很有必要

不管是《完美关系》还是《精英律师》搞懂基础性专业知识很有必要

不管是《完美关系》还是《精英律师》搞懂基础性专业知识很有必要

不管是《完美关系》还是《精英律师》搞懂基础性专业知识很有必要

不管是《完美关系》还是《精英律师》搞懂基础性专业知识很有必要

不管是《完美关系》还是《精英律师》搞懂基础性专业知识很有必要

不管是《完美关系》还是《精英律师》搞懂基础性专业知识很有必要

不管是《完美关系》还是《精英律师》搞懂基础性专业知识很有必要

不管是《完美关系》还是《精英律师》搞懂基础性专业知识很有必要

不管是《完美关系》还是《精英律师》搞懂基础性专业知识很有必要

不管是《完美关系》还是《精英律师》搞懂基础性专业知识很有必要

不管是《完美关系》还是《精英律师》搞懂基础性专业知识很有必要

杨墨家属被逼无奈,借助网络力量对公司进行声讨;

公司为维护名誉,避免损失,求助公关界。

case的结局当然是在专业公关人的努力下,双方皆大欢喜,有情有义。

不得不说,这剧情也太让人无法直视了……

虽说艺术来源于生活,更高于生活,但这剧情就有点……

有社保常识的都知道,因工死亡参保职工有工伤保险的保障。

工伤保险表明,拒绝高级黑!

第一,按我国《社会保险法》规定,用人单位应当为职工缴纳工伤保险。

其次,《工伤保险条例》规定参保职工因工死亡,由工伤保险基金支付相关待遇

不管是《完美关系》还是《精英律师》搞懂基础性专业知识很有必要

也就是说,生活中按规定参保的职工,工亡待遇由工伤保险基金按规定支付,无需用人单位支付。

工伤保险相关待遇支付标准,《条例》也规定的很明确(工亡待遇目前总计达80W+

剧中的公司不懂,公司的法务竟也不懂……

说完了一个槽点,还有另一个似曾相识的槽点。

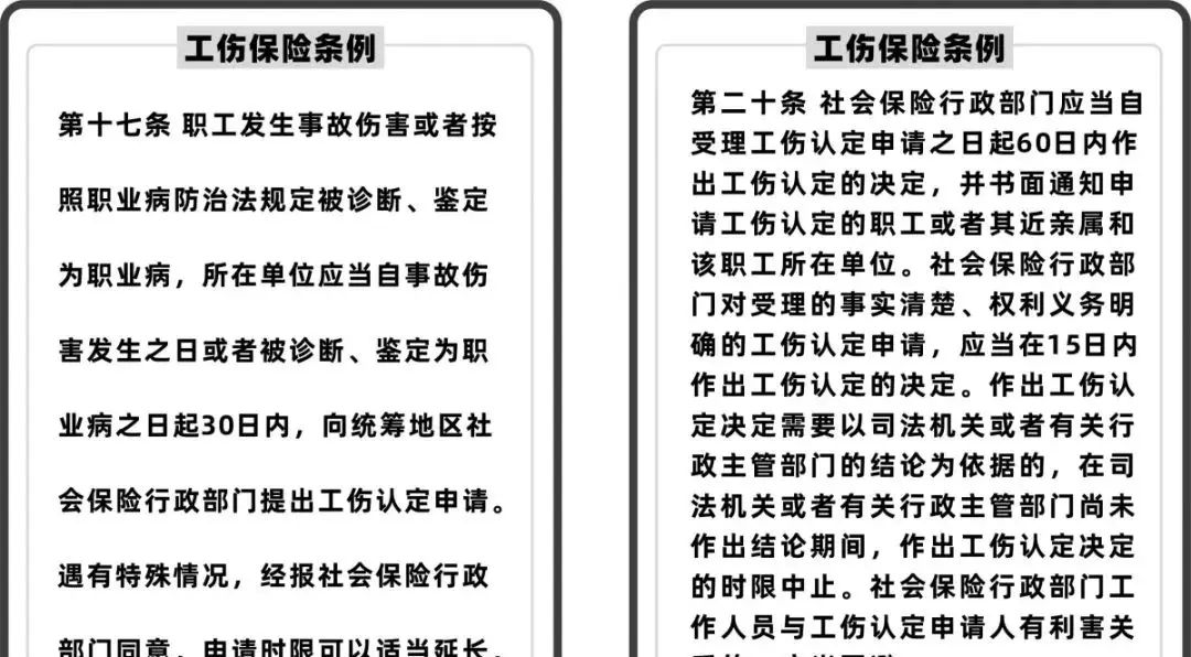
杨墨之死属不属于工伤,到底由谁来认定?

《完美关系》与《精英律师》的演绎神似。

老梗儿换了个新配方

不管是《完美关系》还是《精英律师》搞懂基础性专业知识很有必要

不管是《完美关系》还是《精英律师》搞懂基础性专业知识很有必要

不管是《完美关系》还是《精英律师》搞懂基础性专业知识很有必要

不管是《完美关系》还是《精英律师》搞懂基础性专业知识很有必要

不管是《完美关系》还是《精英律师》搞懂基础性专业知识很有必要

不管是《完美关系》还是《精英律师》搞懂基础性专业知识很有必要

只能说,部分编剧对工伤认定程序,以及劳动仲裁的受理范围,真的是分不清!

充满着深深的误解……

第一,是否认定为工伤,公司无权认定。

其次,劳动仲裁无法进行工伤认定,工伤认定不属于劳动仲裁的受案范围。(《精英律师》普法推文里,我们曾科普过)

那么是否是工伤,谁来申请?谁来认定?

《工伤保险条例》规定的清清楚楚、明清楚白。

是否是工伤,以社会保险行政部门认定的结果为准!

不管是《完美关系》还是《精英律师》搞懂基础性专业知识很有必要

追剧娱乐的同时,千万别被误导呦~

正确掌握劳动法律法规的相关知识,方能以备不时之需。

追剧,我们要寓教于乐!

© 版权声明
THE END
如果内容对您有所帮助,就支持一下吧!
点赞0 分享
评论 抢沙发

请登录后发表评论

    暂无评论内容