


行政法三次课:可以概括为两个人(官和民,行政主体和行政相对 人)、两件事(官管民,民告官)。
1.行政行为(官管民):行政许可、行政强制、行政处罚。
2.行政救济(民告官):行政复议、行政诉讼和国家赔偿。


行政法概述:
1.行政法律关系主体:
(1)行政主体:
1含义:(权)、(名)、(责)相统一。
2类型: a.行政机关:政府及职能部门;政府的派出机关:有且仅有行政公署、区公
所、街道办三个;部门的派出机构:公安派出所、税务所等。 b.被授权组织:法律、法规(授权)的组织。法无授权即禁止。 3注意:被委托的组织不是行政主体,委托的机关才是:A 委托 B,A 才是
行政主体,被委托的没有权、名、责。
(2)行政相对人:与行政主体(相对应)的一方。
2.行政行为:
(1)概念:行政主体、行使行政职权、有行政法律效果的行为。
(2)效力:一经做出不是区分的关键点。
1公定力:推定合法,不得任意否定。行政行为做出之后,自动推动合法,老百姓不得任意否定。
2确定力:一经做出不得随意变更。
3拘束力:具有拘束力,遵守和服从。
4执行力:强制执行。如果相对人不履行行政机关的命令,行政机关可以强制执行。
(2)分类:
1具体行政行为:对象特定。(特征)对象特定、外部性、单方性、可诉性。 2抽象行政行为:
a.对象不特定,普遍适用。 b.分类:行政立法:行政法规和行政规章;行政规定:行政规范性文件。

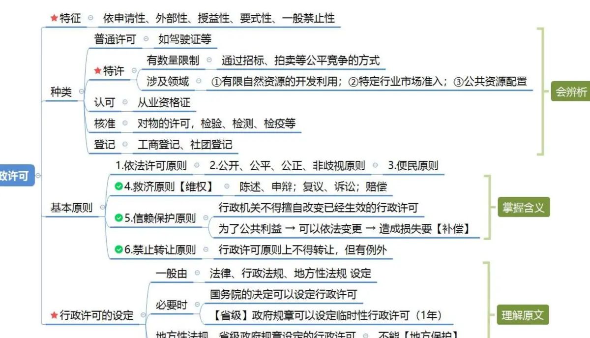
行政许可:
1.特征:依申请性(必须申请)、外部性(外部审批,对百姓的许可)、授 益性、要式性(法定形式)、一般禁止性(经过审批才能从事)。
2.种类:共五种。
(1)普通许可:如驾驶证等。
(2)特许(重点):
1有数量限制。
2通过招标、拍卖等公平竞争的方式。
3涉及领域:有限自然资源的开发利用;特定行业市场准入;公共资源配置。
(3)认可:从业资格证。
(4)核准:对物的许可,检验、检测、检疫等。
(5)登记:工商登记、社团登记。婚姻登记不是许可,是行政确认。
3.基本原则:
(1)依法许可原则。
(2)公开、公平、公正、非歧视原则。
(3)便民原则。
(4)救济原则(维权):陈述、申辩;复议、诉讼;赔偿。
(5)信赖保护原则: 1行政机关不得擅自改变已经生效的行政许可:一般不能朝令夕改、说变就变。
2为了公共利益的需要可以依法变更,造成损失要补偿。
(6)禁止转让原则:行政许可原则上不得转让,但有例外。
4.行政许可的设定:
(1)一般由地位高的法设定:法律、行政法规、地方性法规设定。
(2)必要时:
1国务院的决定可以设定行政许可。
2省级政府规章可以设定临时性行政许可(有效期 1 年)。
(3)地方性法规、省级政府规章设定的行政许可,不能设定地方保护的行
政许可。
(4)可以不设定行政许可(不需审批):自主决定、有效调节、自律管理、事后监督。

【注意】行政许可的实施:
1.申请:可以通过信函、电报、电传、传真、电子数据交换和电子邮件等方 式提出,必须书面申请。
2.受理:2、3、4 体现便民原则。
(1)不需要许可的:不受理。
(2)不属于本机关职权的:不受理+并告知向有关机关申请。不归自己管,不能直接让“滚蛋”,应不受理,并告知向有关机关申请。
(3)材料存在可以当场更正的错误:应当允许当场更正。
(4)材料不全或不符合形式:当场或 5 日内(一次告知)。
(5)材料齐全、符合形式:受理。
3.审查:
(1)听证启动方式(两种):涉及重大的公众利益,行政机关要依职权主 动召开听证会;涉及重大个人利益,可以依申请召开。
(2)听证费用:行政机关承担。
(3)听证程序:
1申请时间:自被告知之日起 5 日内申请,行政机关在 20 日内组织,举行
听证的 7 日前通知时间地点。“5-20-7”。 2听证方式:原则上公开进行(国家秘密、商业秘密和个人隐私除外)。
3听证主持人:案外人主持;有利害关系要回避。
4质证:申请人、利害关系人可以提出证据,并进行申辩和质证。
5听证笔录:行政机关应当根据听证笔录(不是参照),作出行政许可决定。
4.决定:
(1)自受理(不是申请)行政许可申请之日起 20 日内决定,可以延长 10 日。
(2)有数量限制的行政许可,根据受理行政许可申请的先后顺序作出决定。
(3)有效期限届满前 30 日申请延续;行政机关逾期未决定的,视为准予延 续。
【注意】行政许可和其他具体行政行为:
1.行政许可的监督检查:
(1)撤销:行政许可以违法的方式取得。
1许可机关违法,可以撤销。
2被许可人违法,要惩罚百姓,应当撤销。
(2)撤回:
1行政机关不得擅自改变已经生效的行政许可。
2公共利益的需要可以撤回(合法),造成的损失补偿。 (
3)吊销:被许可人违法从事行政许可事项,行政机关剥夺资格进行行政处罚。
(4)注销(走程序):行政许可予以消亡的删除登记手续。
2.其他具体行政行为:
(1)行政征收:
1主体:行政机关。
2种类:税、费、土地、房屋征收。电话费是电信公司收、书本费是新华社的公司收,是民事费用,不是行政征收。诉讼费不是行政征收,是法院收,法院 不是行政机关。判断:征收都是无偿的(错误),缘由:税、费无偿,土地、房 屋征收有补偿。
3行政征收针对所有权;行政征用针对使用权。
(2)行政给付:常见情形如低保、抚恤金、救济金,不是行政救济。
(3)行政奖励:对国家和社会作出重大贡献。
(4)行政裁决:
1主体:行政机关。
2对象:特定民事纠纷,是具体行政行为。
3性质:具有司法性质,具有法律效力。
(5)行政确认: 1行政许可:一般不能做,经过国家准许才能做,如营业执照、排放污染物、
开车,从违法到合法。电焊证是许可,持证上岗。 2行政确认:原本就有,只是证明,从有到确认,如精神病证明文件、户口本、身份证。


















暂无评论内容