以下文章来源于PMO前沿 ,作者PMO前沿
作者:PMO前沿,来源:PMO前沿,本文经授权发布。
✎导 读
MES、ERP、WMS、OMS、CRM、SCM、SRM、PLM 这些常用的系统,你都知道吗?今天用思维导图全部告知大家!

|
系统 |
主要特点 |
适用范围 |
|
MES(制造执行系统) |
聚焦生产现场管理,准确调度生产任务,严格管控生产质量,深度追踪物料在生产环节的流动情况。 |
汽车、电子、食品饮料、化工、制药、航空航天等制造企业 |
|
ERP(企业资源计划系统) |
高度集成企业多个部门业务流程,功能全面涵盖企业管理各方面,为企业宏观决策提供数据支持。 |
各种规模企业,包括制造业、零售、服务业、金融、公共服务等领域 |
|
WMS(仓库管理系统) |
确保库存精准度,优化仓库作业流程,合理调配仓库资源(空间、设备、人员等)。 |
制造业、零售、物流服务提供商、电子商务等需要管理库存和仓库操作的企业 |
|
OMS(订单管理系统) |
管理订单全流程,实现库存与订单协同,以客户需求为导向处理订单。 |
各类场景,在电商平台海量订单处理和传统制造业供应链协同中广泛应用,B2B 业务中订单处理、对账结算,B2C 业务中订单跟踪和售后 |
|
CRM(客户关系管理系统) |
以客户为中心管理客户信息,优化销售流程,整合营销与客户服务功能。 |
所有需要管理客户关系的企业,如零售、金融服务、医疗保健、技术服务等行业 |
|
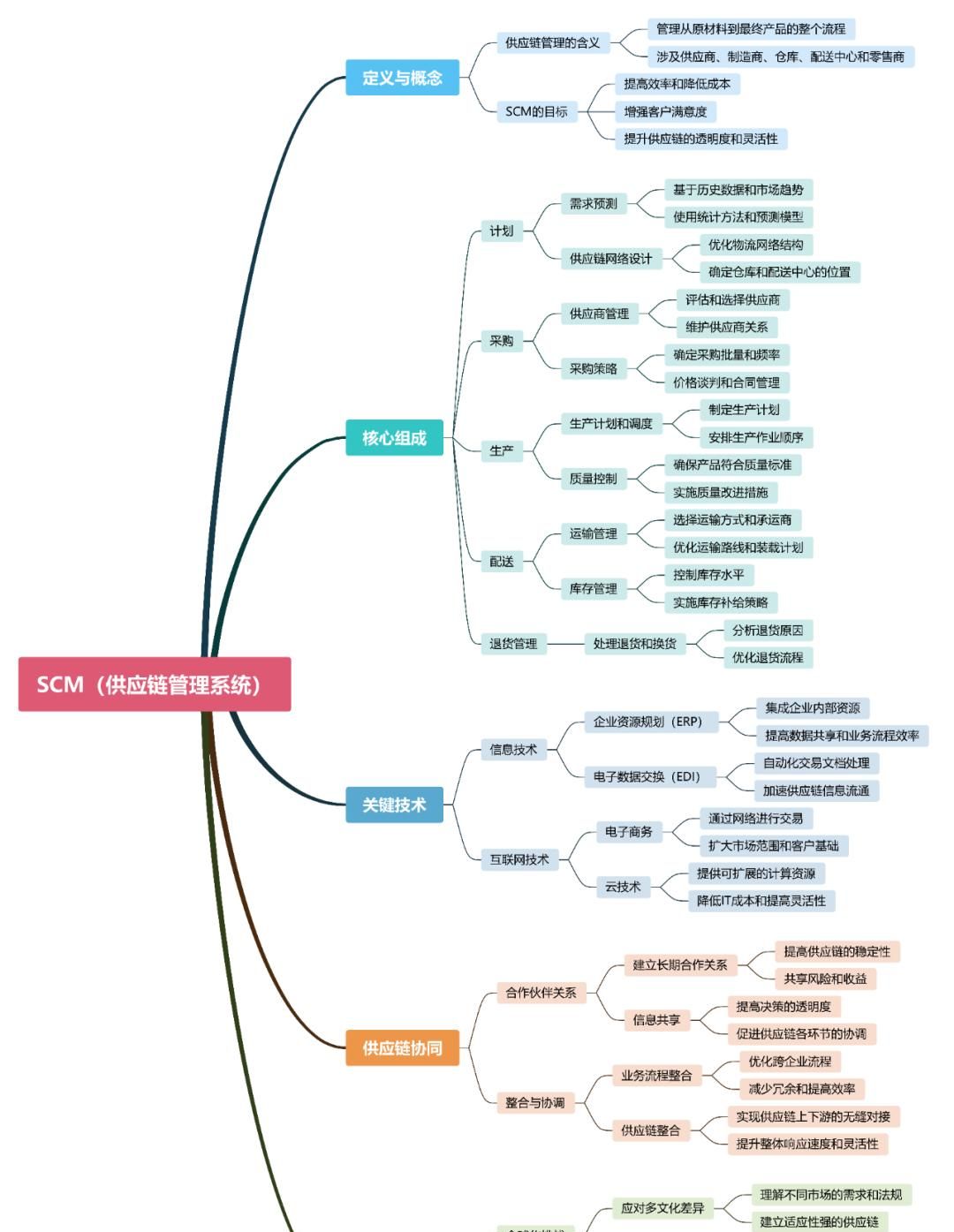
SCM(供应链管理系统) |
着眼于整个供应链进行优化,注重需求预测与供应链各环节协同,平衡成本与服务。 |
依赖广泛供应商和分销渠道、需要管理复杂供应链网络的企业,如制造业、零售、物流、电子商务、汽车、消费品等行业 |
|
SRM(供应商关系管理系统) |
聚焦供应商管理,优化与供应商关系并防控风险,涵盖供应商评估、选择、合同与订单管理等多方面。 |
制造、零售、医疗、金融、服务等领域 |
|
PLM(产品生命周期管理系统) |
覆盖产品全生命周期管理,聚焦管理产品数据与知识,支持跨部门协作。 |
需要管理复杂产品数据和跨部门协作的企业,如制造业、汽车、航空航天、电子、消费品行业 |
企业里有好几个重大的系统,就像不同的管家各管一摊事。
MES 系统像车间的监工,盯着生产的每个环节,设备状态、工人任务、产品质量等都在它眼皮子底下,有问题能马上找到根源。ERP 系统是企业的大管家,把财务、人力、生产、销售等部门全拢在一起,企业的大事小情都能在这查到数据,老板就靠它做决策。
WMS 系统专门管仓库,清楚仓库里每个旮旯放啥东西、有多少,工人取货时能给指最快的路,还保证库存数据准得很。OMS 系统是订单处理的小能手,从顾客下单开始,管库存调配、订单拆分、赠品安排、发票开具,一直到把货送到顾客手上。
CRM 系统把顾客当宝贝,顾客的喜好、交易历史啥的都记着,销售和客服就靠这个给顾客更好的服务。SCM 系统负责从原料到成品再到顾客的整个链条,原料采购、生产安排、运输配送都归它管。
SRM 系统专跟供应商打交道,评估供应商好坏,管合同订单。PLM 系统则跟着产品一辈子,从产品构思到最后退市的所有信息都由它管理。








8大系统的相互关系
数据交互关系
- 共享数据基础:
- 客户信息:CRM 系统维护客户资料,ERP 和 OMS 利用这些信息进行订单处理和信用评估。
- 产品信息:PLM 定义产品规格和物料清单(BOM),ERP 使用这些信息进行成本核算和生产计划,MES 用于指导生产。
- 数据流动方向:
- 订单处理:CRM 接收订单后,OMS 处理订单并传递需求至 WMS(库存管理)、MES(生产执行)、ERP(资源规划)和 SCM(物流规划)。
- 反馈循环:WMS 更新库存状态,MES 提供生产进度,SCM 管理物流状态,这些信息反馈至 OMS,并最终通知 CRM 更新客户订单状态。
流程协同关系
- 端到端流程覆盖:
- 产品研发:PLM 负责产品设计,将信息传递给 ERP 和 MES,启动生产流程。
- 资源规划:ERP 根据市场需求和产品信息制定生产、采购和销售计划。
- 生产执行:MES 根据 ERP 的计划执行生产,与 WMS 交互以获取原材料。
- 库存管理:WMS 管理库存,响应 MES 的需求和 ERP 的库存策略。
- 订单处理:OMS 协调库存、生产和物流,处理客户订单。
- 客户关系:CRM 管理客户信息,影响销售和服务策略。
- 供应链优化:SCM 管理整个供应链,SRM 专注于供应商关系。
- 流程触发与衔接:
- 销售合同:CRM 中的销售合同触发 OMS 创建订单,进而影响 ERP、MES、SCM 和 SRM 的流程。
- 库存检查:ERP 进行库存检查,触发采购流程或生产调整。
- 供应商选择:SRM 根据供应商性能选择供应商,影响采购和生产。
决策支持关系
- 综合决策依据:
- 财务决策:ERP 提供财务数据,支持企业战略决策。
- 生产决策:MES 提供生产效率和质量数据,支持生产改善。
- 库存决策:WMS 提供库存成本和周转率数据,支持库存管理。
- 销售策略:OMS 提供订单履行数据,支持销售策略调整。
- 客户服务:CRM 提供客户满意度数据,支持客户关系管理。
- 供应链优化:SCM 提供供应链成本和响应速度数据,支持供应链管理。
- 供应商管理:SRM 提供供应商评估和成本数据,支持供应商决策。
- 产品研发:PLM 提供研发周期和创新指数,支持产品开发。
- 决策影响范围:
- 生产规模:ERP 中的生产规模决策影响 MES 的生产调度和 WMS 的库存管理。
- 供应链调整:SCM 的物流计划调整影响产品的运输和配送。
- 销售策略:CRM 中的客户反馈影响销售策略和市场活动。
目标协同关系
- 企业整体目标分解:
- 市场竞争力:PLM 和 SCM 通过产品和供应链优化提高市场竞争力。
- 利润最大化:ERP 通过资源优化降低成本,MES 通过提高生产效率增加利润。
- 客户满意度:OMS 和 CRM 通过高效订单处理和客户服务提升客户满意度。
- 系统间目标协同机制:
- 客户满意度提升:CRM 收集客户需求,OMS 协调生产和物流以满足这些需求。
- 质量控制:MES 和 SRM 确保产品质量,满足 CRM 传递的客户质量要求。
转自公众号:工业4点0

















- 最新
- 最热
只看作者