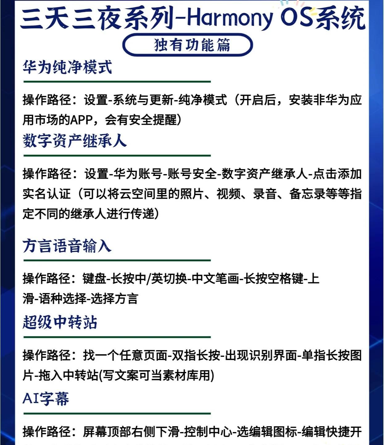
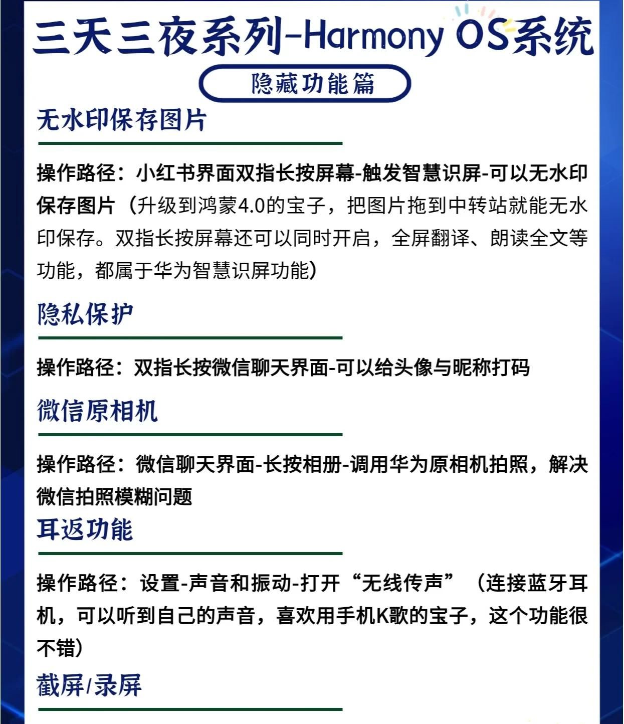
鸿蒙系统还能更好用?做完这些设置,华为手机好用更耐用!王宝晨10个月前发布关注私信090举报内容 © 版权声明文章版权归作者所有,未经允许请勿转载。如内容涉嫌侵权,请在本页底部进入<联系我们>进行举报投诉!THE END知识分享 如果内容对您有所帮助,就支持一下吧!点赞0 分享QQ空间微博QQ好友海报分享复制链接收藏
暂无评论内容