Mac是许多人喜爱用的笔记本电脑,在使用时我们常常会遇到各种问题。今天macz小编就给大家介绍Mac扩展如何设置使用,快来看看吧。
在 Mac 上,使用“系统偏好设置”中的“扩展”可启用和停用 Apple 和第三方 Mac 扩展,以及选择“共享”菜单中要包括的扩展。扩展,如“标记”,为 App、访达和触控栏增加了更多功能。
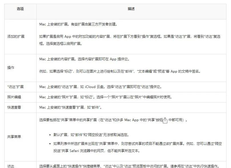
Mac系统“扩展”功能介绍
1.若要更改这些偏好设置,点按程序坞中的“系统偏好设置”图标 ,或选取苹果菜单>“系统偏好设置”。

2.点按“扩展”。

3.自定义启用和停用 Apple 和第三方 Mac 扩展,以及选择“共享”菜单中要包括的扩展。

Mac系统“扩展”设置教程

© 版权声明
文章版权归作者所有,未经允许请勿转载。如内容涉嫌侵权,请在本页底部进入<联系我们>进行举报投诉!
THE END

















暂无评论内容