37款传感器与执行器的提法,在网络上广泛流传,实则Arduino能够兼容的传感器模块肯定是不止这37种的。鉴于本人手头积累了一些传感器和执行器模块,依照实践出真知(必定要动手做)的理念,以学习和交流为目的,这里准备逐一动手尝试系列实验,不管成功(程序走通)与否,都会记录下来—小小的进步或是搞不掂的问题,希望能够抛砖引玉。
【Arduino】168种传感器模块系列实验(资料代码+仿真编程+图形编程)
实验一百三十一:YL-004老款20按键独立键盘 跑马灯矩阵键盘模块

4X4矩阵键盘
是单片机外部设备中所使用的排布类似于矩阵的键盘组。矩阵式结构的键盘显然比直接法要复杂一些,识别也要复杂一些,列线通过电阻接正电源,并将行线所接的单片机的I/O口作为输出端,而列线所接的I/O口则作为输入。由于电路设计时需要更多的外部输入,单独的控制一个按键需要浪费许多的IO资源,所以就有了矩阵键盘,常用的矩阵键盘有4X4和8X8,其中用的最多的是4X4。
工作原理
矩阵键盘又称为行列式键盘,它是用4条I/O线作为行线,4条I/O线作为列线组成的键盘。在行线和列线的每一个交叉点上,设置一个按键。这样键盘中按键的个数是4X4个。这种行列式键盘结构能够有效地提高单片机系统中I/O口的利用率。由于单片机IO端口具有线与的功能,因此当任意一个按键按下时,行和列都有一根线被线与,通过运算就可以得出按键的坐标从而判断按键键值。

行列扫描法原理
1、使行线为编程的输入线,列线是输出线,拉低所有的列线,判断行线的变化,如果有按键按下,按键按下的对应行线被拉低,否则所有的行线都为高电平。
2、在第一步判断有键按下后, 延时10ms消除机械抖动,再次读取行值,如果此行线还处于低电平状态则进入下 一步,否则返回第一步重新判断。
3、开始扫描按键位置,采用逐 行扫描,每间隔1ms的时间,分别拉低第一列,第二列,第三列,第四 列,无论拉低哪一列其他三列都为高电平,读取行值找到按键的位置,分别把行值和列值储存在寄存器里。
4、从寄存器中找到行值和列 值并把其合并,得到按键值,对此按键值进行编码,按照从第一行第一个一直到第四行第四个逐行进行编码,编码值从“0000” 至“1111” , 再进行译码,最后显示按键号码。

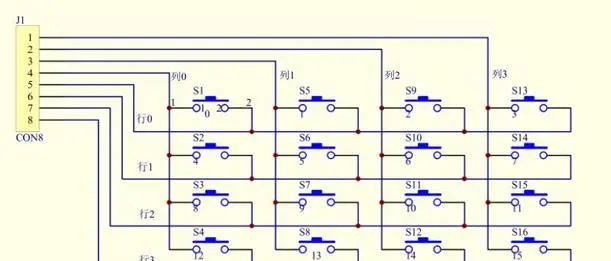
4*4矩阵键盘+4位独立按键+8位跑马灯组合模块


4*4矩阵键盘+4位独立按键+8位跑马灯组合模块参考电原理图

模块上4*4矩阵键盘有一个8脚的端口,理论上可以直接插到Arduino的0-7脚上,但0,1脚用于串口通信,所以只能选择2~13脚,这里选用了2-9脚。
Keypad Pin L1 –> Arduino Pin 2 (行)
Keypad Pin L2 –> Arduino Pin 3
Keypad Pin L3 –> Arduino Pin 4
Keypad Pin L4 –> Arduino Pin 5
Keypad Pin R1 –> Arduino Pin 6 (列)
Keypad Pin R2 –> Arduino Pin 7
Keypad Pin R3 –> Arduino Pin 8
Keypad Pin R4 –> Arduino Pin 9
测试矩阵键盘部分接线示意图

| 矩阵键盘所需库文件<Keypad>
在Arduino IDE 1.8.10 或者以上版本中, 项目->加载库->管理库中搜索Keypad,然后安装即可。
也可以下载库(需要下载库文件 https://github.com/Chris–A/Keypad),然后手动添加到IDE中。

Arduino实验开源代码
/*
【Arduino】168种传感器模块系列实验(资料代码+仿真编程+图形编程)
实验一百三十一:YL-004老款20按键独立键盘 跑马灯矩阵键盘模块
程序之一:测试矩阵键盘部分
*/
#include <Keypad.h>
const byte ROWS = 4;
const byte COLS = 4;
char hexaKeys[ROWS][COLS] = {
{ 1 , 2 , 3 , A },
{ 4 , 5 , 6 , B },
{ 7 , 8 , 9 , C },
{ * , 0 , # , D }
};
byte rowPins[ROWS] = {2, 3, 4, 5};
byte colPins[COLS] = {6, 7, 8, 9};
Keypad customKeypad = Keypad( makeKeymap(hexaKeys), rowPins, colPins, ROWS, COLS);
void setup(){
Serial.begin(9600);
}
void loop(){
char customKey = customKeypad.getKey();
if (customKey){
Serial.println(customKey);
}
}
串口输出16位矩阵键值

程序之二:矩阵键盘部分测试每个按键的按下与松开
/*
【Arduino】168种传感器模块系列实验(资料代码+仿真编程+图形编程)
实验一百三十一:YL-004老款20按键独立键盘 跑马灯矩阵键盘模块
程序之二:矩阵键盘部分测试每个按键的按下与松开
*/
#include "Adafruit_Keypad.h"
const byte ROWS = 4; // 行
const byte COLS = 4; // 列
//定义键盘按钮上的符号
char hexaKeys[ROWS][COLS] = {
{ 1 , 2 , 3 , A },
{ 4 , 5 , 6 , B },
{ 7 , 8 , 9 , C },
{ * , 0 , # , D }
};
byte rowPins[ROWS] = {2, 3, 4, 5}; //连接到键盘的行插脚
byte colPins[COLS] = {6, 7, 8, 9}; //连接到键盘的列插脚
//初始化类NewKeypad的实例
Adafruit_Keypad customKeypad = Adafruit_Keypad( makeKeymap(hexaKeys), rowPins, colPins, ROWS, COLS);
void setup() {
Serial.begin(9600);
customKeypad.begin();
}
void loop() {
//把你的主代码放在这里,重复运行
customKeypad.tick();
while (customKeypad.available()) {
keypadEvent e = customKeypad.read();
Serial.print((char)e.bit.KEY);
if (e.bit.EVENT == KEY_JUST_PRESSED) Serial.println(" pressed");
else if (e.bit.EVENT == KEY_JUST_RELEASED) Serial.println(" released");
}
delay(10);
}
实验串口返回情况

程序之三:矩阵键盘部分测试按键 * 和 # 控制LED灯(板载13脚)
/*
【Arduino】168种传感器模块系列实验(资料代码+仿真编程+图形编程)
实验一百三十一:YL-004老款20按键独立键盘 跑马灯矩阵键盘模块
程序之三:矩阵键盘部分测试按键 * 和 # 控制LED灯(板载13脚)
*/
#include <Keypad.h>
const byte ROWS = 4; //四行
const byte COLS = 3; //三列
//定义键盘按钮上的符号
char keys[ROWS][COLS] = {
{ 1 , 2 , 3 },
{ 4 , 5 , 6 },
{ 7 , 8 , 9 },
{ * , 0 , # }
};
byte rowPins[ROWS] = {2, 3, 4, 5}; //连接到键盘的行插脚
byte colPins[COLS] = {6, 7, 8}; //连接到键盘的列插脚
Keypad keypad = Keypad( makeKeymap(keys), rowPins, colPins, ROWS, COLS );
byte ledPin = 13;
boolean blink = false;
boolean ledPin_state;
void setup() {
Serial.begin(9600);
pinMode(ledPin, OUTPUT); // 将数字管脚设置为输出
digitalWrite(ledPin, HIGH); // 打开LED
ledPin_state = digitalRead(ledPin); // 存储初始LED状态。当LED亮起时为高
keypad.addEventListener(keypadEvent); // 为此键盘添加事件侦听器
}
void loop() {
char key = keypad.getKey();
if (key) {
Serial.println(key);
}
if (blink) {
digitalWrite(ledPin, !digitalRead(ledPin)); // 将LED引脚从Hi2Lo或Lo2Hi更改
delay(100);
}
}
// 处理一些特殊事件
void keypadEvent(KeypadEvent key) {
switch (keypad.getState()) {
case PRESSED:
if (key == # ) {
digitalWrite(ledPin, !digitalRead(ledPin));
ledPin_state = digitalRead(ledPin); // 记住LED状态,亮或不亮
}
break;
case RELEASED:
if (key == * ) {
digitalWrite(ledPin, ledPin_state); // 从开始闪烁前恢复LED状态
blink = false;
}
break;
case HOLD:
if (key == * ) {
blink = true; // 按住*键时,LED闪烁
}
break;
}
}
# 键控制LED灯自锁开关, * 键按下时LED闪烁,松开熄灭

测试跑马灯部分接线示意图


程序之四:测试跑马灯部分,循环逐个点亮,逐个熄灭
/*
【Arduino】168种传感器模块系列实验(资料代码+仿真编程+图形编程)
实验一百三十一:YL-004老款20按键独立键盘 跑马灯矩阵键盘模块
程序之四:测试跑马灯部分,循环逐个点亮,逐个熄灭
*/
int BASE = 6 ;
int NUM = 8;
void setup(){
for (int i = BASE; i < BASE + NUM; i ++)
{
pinMode(i, OUTPUT);
}
}
void loop(){
for (int i = BASE; i < BASE + NUM; i ++)
{
digitalWrite(i, LOW);
delay(200);
}
for (int i = BASE; i < BASE + NUM; i ++)
{
digitalWrite(i, HIGH);
delay(200);
}
}
Arduino实验场景图

程序之五:测试跑马灯部分,循环单个熄灭
/*
【Arduino】168种传感器模块系列实验(资料代码+仿真编程+图形编程)
实验一百三十一:YL-004老款20按键独立键盘 跑马灯矩阵键盘模块
程序之五:测试跑马灯部分,循环单个熄灭
*/
byte ledPin[] = {6, 7, 8, 9, 10, 11, 12, 13};
int ledDelay(300);
int direction = 1;
int currentLED = 0;
unsigned long changeTime;
void setup() {
for (int x = 0; x <= 7; x++)
pinMode(ledPin[x], OUTPUT); //数组从0开始分配存储单元,这里要超级注意循环变量的初值和终值,0-7刚好循环至8
changeTime = millis();
}
void loop() {
if ((millis() - changeTime) > ledDelay)
{ changeLED(); //运行时间如果超过一个数量的延时时间,则由函数changeLED()控制LED点亮的变化
changeTime = millis();
}
}
void changeLED() {
for (int x = 0; x <= 7; x++)
{ digitalWrite(ledPin[x], LOW); //8只LED灯低平信号,熄灭
}
digitalWrite(ledPin[currentLED], HIGH); //设当前LED高平信号,点亮
currentLED += direction; //当前值增加为direction表明的值
if (currentLED == 7) {
direction = -1; //当前灯为第8只灯,currentLED当前值改为-1,改变亮灯方向
}
if (currentLED == 0) {
direction = 1; //当前灯为第1只灯,currentLED当前值为+1,从第1只灯开始计数
}
}
测试独立按键部分+跑马灯部分

程序之六:测试独立按键部分+跑马灯部分,按键控制跑马灯
/*
【Arduino】168种传感器模块系列实验(资料代码+仿真编程+图形编程)
实验一百三十一:YL-004老款20按键独立键盘 跑马灯矩阵键盘模块
程序之六:测试独立按键部分+跑马灯部分,按键控制跑马灯
*/
int buttonPin = 2 ; // 定义按键引脚
int BASE = 6; // 定义第一个LED引脚
int NUM = 8; // LED 的总数
int val;
void setup()
{
Serial.begin(9600);
pinMode(buttonPin, INPUT);
for (int i = BASE; i < BASE + NUM; i ++)
{
pinMode(i, OUTPUT); // 设定LED引脚为输出引脚
}
}
void loop()
{
liangdeng(); // 循环亮灯子程序
delay(200); // 每次循环间隔时间
miedeng(); // LED全灭子程序
}
void liangdeng()
{
for (int i = BASE; i < BASE + NUM; i ++)
{
digitalWrite(i, LOW); //设定LED引脚逐个输出高电平逐个点亮
val = digitalRead(buttonPin); // 储存按键变换量
if (val == HIGH) //判断是否按下按键,弱已按下按键跳出当前循环
{
val = HIGH;
break;
}
delay(200); //延时
}
}
void miedeng()
{
for (int i = BASE; i < BASE + NUM; i ++)
{
digitalWrite(i, HIGH); //设定LED引脚逐个输出低电平逐个点亮
}
}
实验开源图形编程(Mind+、编玩边学)

实验开源仿真编程(Linkboy V4.62)


















暂无评论内容