首页
圈子
专属
宋马商城
折扣
资源下载
自动卡密
服务项目
实物发货
AI律师
聊天
旗下产品
火热
软文推广
WordPress插件授权
OCR API
网站导航
发布
发布文章
创建话题
创建圈子
发布帖子
开通会员
开通黄金会员
专属会员动态徽章
全站资源折扣购买
VIP内容免费阅读
每日免费30次"AI律师"对话
VIP精准回答阅读权限
VIP用户专属QQ群
开通黄金会员
开通钻石会员
专属会员动态徽章
全站资源折扣购买
VIP内容免费阅读
每日免费100次"AI律师"对话
VIP精准回答阅读权限
VIP用户专属QQ群
开通钻石会员
开通会员 尊享会员权益
登录
注册
找回密码
快速登录
首页
圈子
专属
宋马商城
折扣
资源下载
自动卡密
服务项目
实物发货
AI律师
聊天
旗下产品
火热
软文推广
WordPress插件授权
OCR API
网站导航
开通会员 尊享会员权益
登录
注册
找回密码
快速登录
691
更多资料
搜索内容
举报用户
财富顾问古晓东
以知识为马,带你驶向未来的彼岸...
关注
私信
文章
4
收藏
0
评论
46
圈子
0
帖子
15
粉丝
0
发布
15
排序
最新发布
最近更新
最新回复
最多查看
最高评分
最多回复
最多收藏
财富顾问古晓东
9个月前发布
14次阅读
关注
私信
小米手机如何设置屏幕多层密码吗?
第一打开手机,点击“键盘左边第一个键”选项,然后选择系统设置。然后点击系统设置之后,点击全部设置。点击安全和隐私。点击屏幕安全保护功能。这个时候可以选择密码的类型,其中包括数字,脸面等。可以随意更改密码。密码类型各不一样,设置完毕之后就可以...
互动专区
评分
1
分享
财富顾问古晓东
9个月前发布
232次阅读
关注
私信
领导关心生病的下属怎么回复?
生病的下属对于领导的关心,可以第一表明谢意。具体的可以回复说,谢谢领导的关心和爱护。然后说,自己不当心生了病,给工作造成了许多的麻烦,让领导和同事们多费心了,实在是有些内疚和不安。最后表明自己在家会安心养病,争取早日康复,早点回到工作岗位,...
互动专区
评分
1
分享
财富顾问古晓东
9个月前发布
44次阅读
关注
私信
微信不能自定义地点怎么回事?
微信朋友圈可以自定义位置;不能自定义可能是操作方法不对导致,可以参考下面方法处理;1、第一打开微信朋友圈发布页面,点开所在位置。2、手机定位选择所在城市,再点开页面上方的搜索栏。3、在搜索栏里输入喜爱的自定义位置文字。4、输入文字后搜索,在下面...
互动专区
评分
3
分享
财富顾问古晓东
10个月前发布
15次阅读
关注
私信
加好友哈喽怎么回复?
直接回答说你好,有什么事情的话,尽管开口,作为朋友就应该主动的去协助你,让你感受到我的好感才是对你的一种真诚,当加好友对方说hello的时候,说明对自己是一种真诚的问候,应该主动的向对方表达内心的心意,只有彼此做到愉快的交流,两个人之间在后来才...
互动专区
评分
1
分享
财富顾问古晓东
10个月前发布
26次阅读
关注
私信
华为matebooke怎么接蓝牙耳机?
第一步:点击电脑左下角开始菜单,选择设置进入到Windows设置界面;第二步:进入到Windows设置界面后,选择设备,进入到蓝牙和其他设备界面;第三步:此时双耳在盒开盒后,长按耳机盒侧面功能键2S盒内白灯闪烁时,进入配对状态;第四步:在蓝牙和其他设备界面...
互动专区
评分
3
分享
财富顾问古晓东
11个月前发布
26次阅读
关注
私信
mac播放wmv视频?
绿泡泡收到别人发来的录屏是wmv格式的,默认app打开直接一个报错(P1)
1️⃣软件推荐:
让大家少走歪路,给大家推荐个app - IINA(...
+1
互动专区
评分
10
分享
财富顾问古晓东
1年前发布
12次阅读
关注
私信
室内设计需要学习哪些软件?
AutoCAD:家装工装施工图,如平面、立面、剖面、节点大样、铺装、水电图等3DMAX:建模、材质灯光、VRay渲染、家装工装效果图设计、PS后期处理、草图大师等软件是一个设计者用来表达的工具,就像再优秀的作家没有笔也写不出文章软件是必须要掌握的入门工具。由...
互动专区
评分
1
分享
财富顾问古晓东
1年前发布
41次阅读
关注
私信
重装电脑系统,需不需要先格式化吗?
重装电脑系统是不需要先格式化的,这跟电脑系统运行方式有直接关系。目前版本的电脑系统已经优化,以早期的系统,以前的系统必须格式化,将它清空后才能使用,目前的电脑系统可以自行格式化。所以操作起来特别方便,需要先格式化了。直接安装就可以。
互动专区
评分
1
分享
财富顾问古晓东
1年前发布
22次阅读
关注
私信
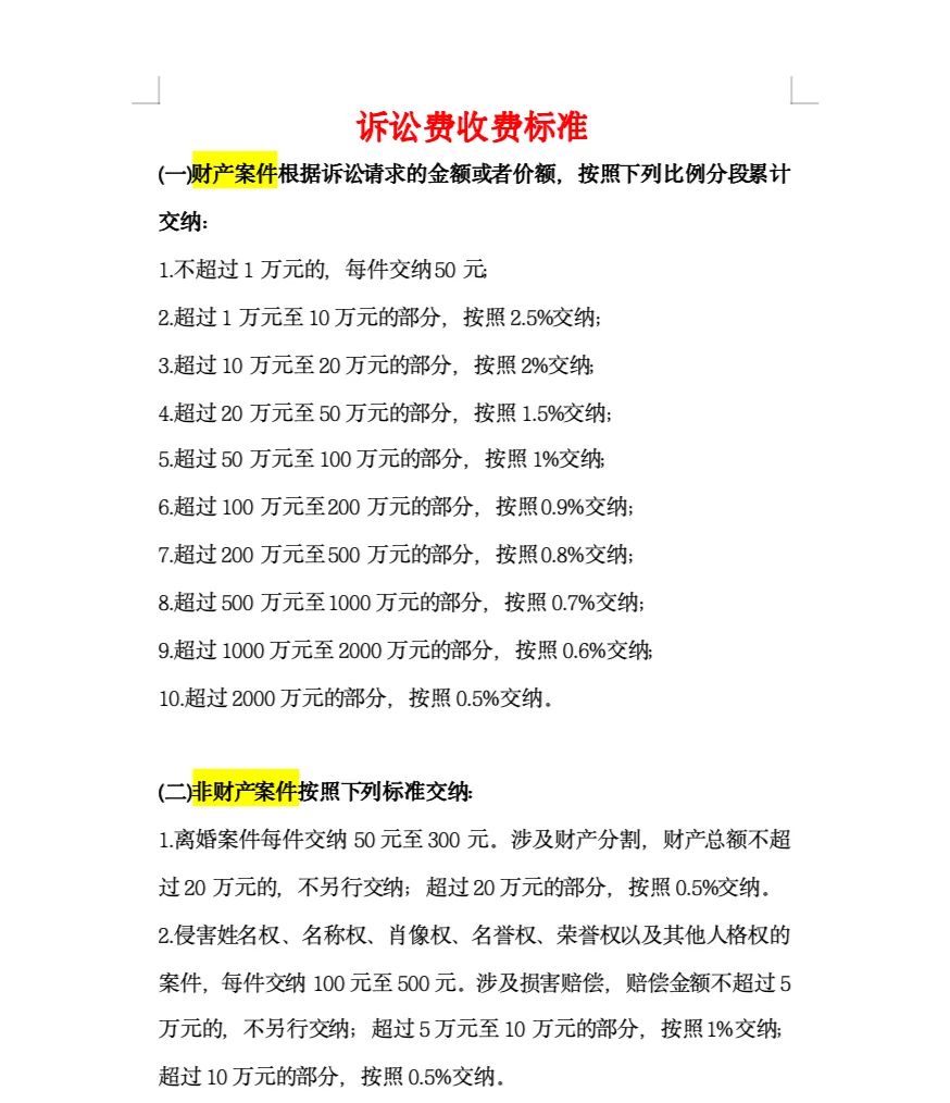
诉讼费收费标准(建议收藏)‼️
✅附:诉讼费收费标准
1️⃣(一)财产案件根据诉讼请求的金额或者价额,按照下列比例分段累计交纳:
1.不超过1万元的,每件交纳50...
互动专区
评分
2
分享
财富顾问古晓东
1年前发布
13次阅读
关注
私信
大学学法学这个专业真的枯燥吗?
1.学习犯罪的形态时,老师举例说:有个强奸犯碰到一个美丽的女子,正要施暴时,女子幽幽地说我有艾滋病,然后强奸犯只有放弃。问:...
互动专区
评分
16
分享
财富顾问古晓东
1年前发布
28次阅读
关注
私信
英语翻译He sent the C.I.A.’s top lawyer,Step…
英语翻译He sent the C.I.A.’s top lawyer,Stephen W.Preston,to Justice to persuade aides to Attorney General Eric H.Holder Jr.to abandon any plans for an inquiry.怎么翻译
互动专区
评分
2
分享
财富顾问古晓东
1年前发布
19次阅读
关注
私信
做律师,有没有前途?
1、有前途。2、律师是法律和正义的化身,法治社会离不开律师。建设一个中国特色的法治社会,律师是不能缺少的。做律师,大有前途。
互动专区
评分
2
分享
加载更多
发布文章
创建话题
创建圈子
发布帖子
在手机上浏览此页面
登录
没有账号?立即注册
用户名/手机号/邮箱
登录密码
记住登录
找回密码
登录
社交账号登录
使用社交账号登录即表示同意
用户协议
、
隐私声明
注册
已有账号,立即登录
设置用户名
手机号或邮箱
验证码
发送验证码
设置密码
邀请码(选填)
注册
已阅读并同意
用户协议
、
隐私声明