劳务报酬扣缴个税申报操作指南针对建筑劳务行业的个税和社保筹划及账务处理提供了详细的操作步骤和注意事项。第一,劳务报酬属于个人所得税的扣缴范围,企业在支付劳务报酬时需要依法扣缴税款,并按照税务机关规定的时间进行申报。操作指南中详细说明了如何根据劳务报酬的金额、扣除项目及适用税率进行计算,确保税款的准确申报。对于建筑劳务行业而言,由于工人常常为临时性、零散性用工,个税和社保的筹划显得尤为重大。
建筑劳务公司常用会计分录


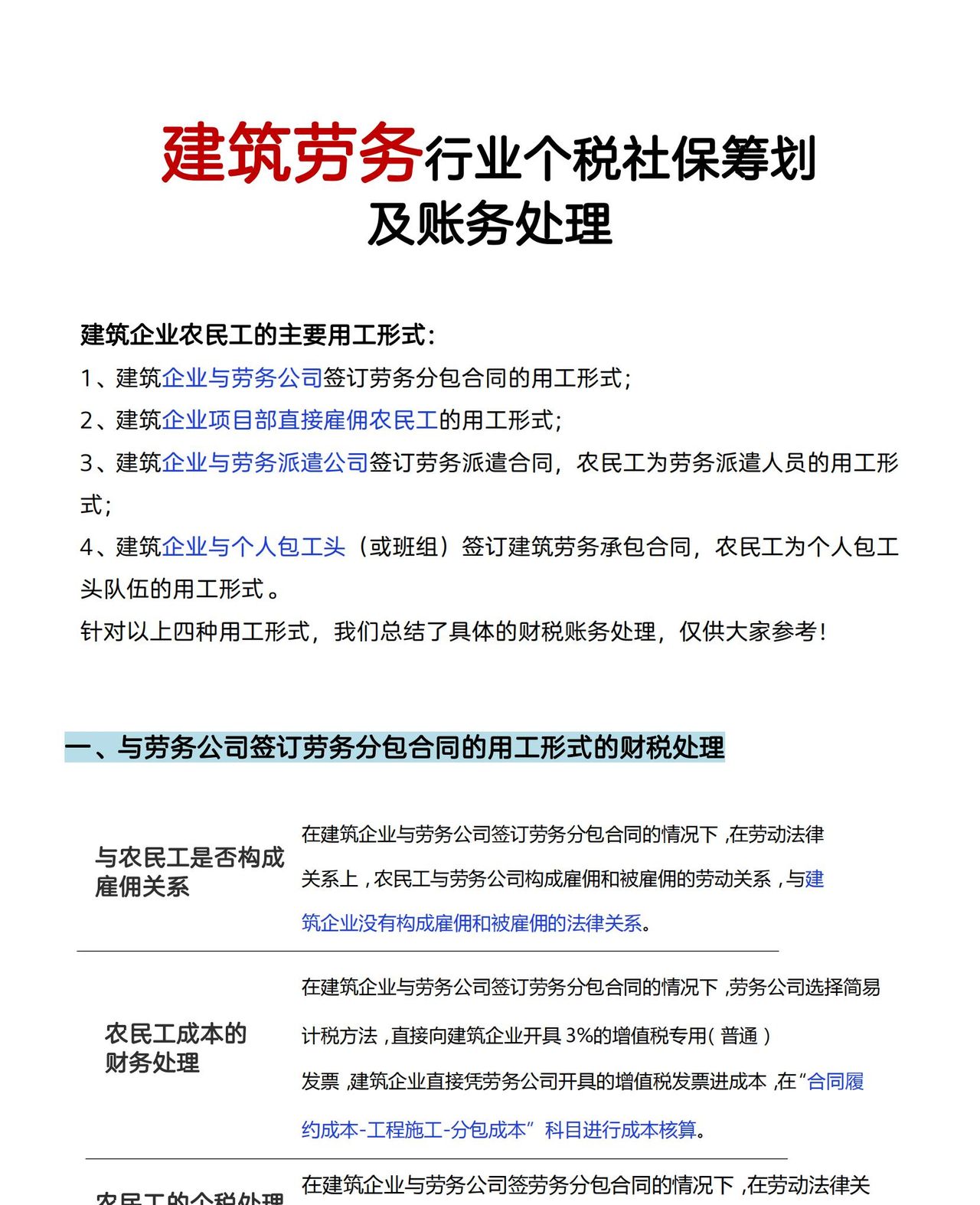
建筑劳务行业个税社保筹划及账务处理

劳务报酬扣缴个税申报操作指南


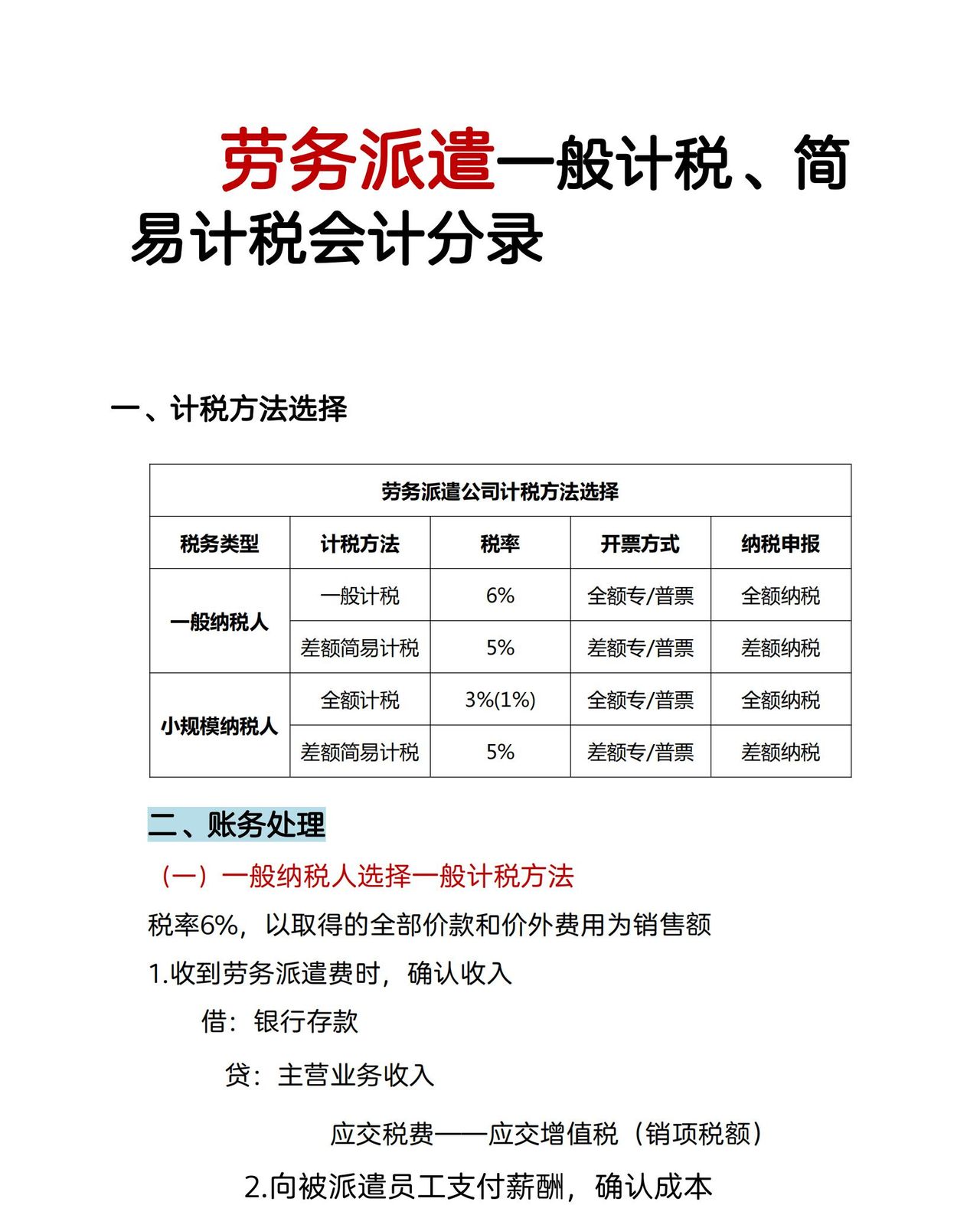
劳务派遣一般计税、简易计税会计分录

劳务派遣公司36笔账务处理

由于篇幅有限,剩下的内容就不一一展示了,电子版资料已打包,有需要的朋友可以带走。

© 版权声明
文章版权归作者所有,未经允许请勿转载。如内容涉嫌侵权,请在本页底部进入<联系我们>进行举报投诉!
THE END












暂无评论内容