第01章 高性能架构模式
互联网业务兴起之后,海量用户加上海量数据的特点,单个数据库服务器已经难以满足业务需要,必须考虑数据库集群的方式来提升性能。高性能数据库集群的,
第一种方式是“读写分离”。
第二种方式是“数据库分片”
1、读写分离架构
读写分离原理: 读写分离的基本原理是将数据库读写操作分散到不同的节点上,下面是其基本架构图:

读写分离的基本实现:
,能够有效的避免由数据更新导致的行锁,使得整个系统的查询性能得到极大的改善。读写分离是
主库负责处理事务性的增删改操作,从库负责处理查询操作,
根据 SQL 语义的分析。通过
将读操作和写操作分别路由至主库与从库的配置方式,可以将查询请求均匀的分散到多个数据副本,能够进一步的提升系统的处理能力。使用
一主多从的方式,不但能够提升系统的吞吐量,还能够提升系统的可用性,可以达到在任何一个数据库宕机,甚至磁盘物理损坏的情况下仍然不影响系统的正常运行。
多主多从
下图展示了根据业务需要,将用户表的写操作和读操路由到不同的数据库的方案:

CAP 理论:
CAP 定理(CAP theorem)又被称作布鲁尔定理(Brewer’s theorem),是加州大学伯克利分校的计算机科学家埃里克·布鲁尔(Eric Brewer)在 2000 年的 ACM PODC 上提出的一个猜想。
对于设计分布式系统的架构师来说,CAP 是必须掌握的理论。
在一个,当涉及读写操作时,只能保证一致性(Consistence)、可用性(Availability)、分区容错性(Partition Tolerance)三者中的两个,另外一个必须被牺牲。
分布式系统中
C 一致性(Consistency):对某个指定的客户端来说,读操作保证能够返回最新的写操作结果A 可用性(Availability):非故障的节点在合理的时间内返回合理的响应P 分区容忍性(Partition Tolerance):当出现网络分区后
(不是错误和超时的响应),系统能够继续“履行职责”
(可能是丢包,也可能是连接中断,还可能是拥塞)
CAP特点:
在实际设计过程中,每个系统不可能只处理一种数据,而是包含多种类型的数据,
有的数据必须选择 CP,有的数据必须选择 AP,分布式系统理论上不可能选择 CA 架构。
CP:如下图所示,,当发生分区现象后,N1 节点上的数据已经更新到 y,但由于 N1 和 N2 之间的复制通道中断,数据 y 无法同步到 N2,N2 节点上的数据还是 x。
为了保证一致性这种处理方式
这时客户端 C 访问 N2 时,N2 需要返回 Error,提示客户端 C“系统现在发生了错误”,(Availability)的要求,因此 CAP 三者只能满足 CP。
违背了可用性

AP:如下图所示,,当发生分区现象后,N1 节点上的数据已经更新到 y,但由于 N1 和 N2 之间的复制通道中断,数据 y 无法同步到 N2,N2 节点上的数据还是 x。
为了保证可用性,而实际上当前最新的数据已经是 y 了,这就
这时客户端 C 访问 N2 时,N2 将当前自己拥有的数据 x 返回给客户端 C 了(Consistency)的要求了,因此 CAP 三者只能满足 AP。注意:这里 N2 节点返回 x,虽然不是一个“正确”的结果,但是一个“合理”的结果,因为 x 是旧的数据,并不是一个错乱的值,只是不是最新的数据而已。
不满足一致性

CAP 理论中的 ,在数据复制的过程中,节点N1 和节点 N2 的数据并不一致(强一致性)。即使无法做到
C 在实践中是不可能完美实现的,但应用可以采用适合的方式达到
强一致性。具有如下特点:
最终一致性
基本可用(Basically Available):分布式系统在出现故障时,允许损失部分可用性,即保证核心可用。软状态(Soft State):允许系统存在中间状态,而该中间状态不会影响系统整体可用性。这里的中间状态就是 CAP 理论中的数据不一致。
最终一致性(Eventual Consistency):系统中的所有数据副本经过一定时间后,最终能够达到一致的状态。
2、数据库分片架构
读写分离的问题:
读写分离分散了数据库读写操作的压力,但没有分散存储压力,为了满足业务数据存储的需求,就需要。
将存储分散到多台数据库服务器上
数据分片:
将存放在单一数据库中的数据分散地存放至多个数据库或表中,以达到提升性能瓶颈以及可用性的效果。 数据分片的有效手段是对关系型数据库进行。数据分片的拆分方式又分为
分库和分表。
垂直分片和水平分片
2.1、垂直分片
垂直分库:
,它的核心理念是专库专用。 在拆分之前,一个数据库由多个数据表构成,每个表对应着不同的业务。而拆分之后,则是按照业务将表进行归类,分布到不同的数据库中,从而将压力分散至不同的数据库。
按照业务拆分的方式称为垂直分片,又称为纵向拆分

下图展示了根据业务需要,将用户表和订单表垂直分片到不同的数据库的方案:

垂直拆分可以缓解数据量和访问量带来的问题,但无法根治。
如果垂直拆分之后,表中的数据量依然超过单节点所能承载的阈值,则需要水平分片来进一步处理。
垂直分表:
垂直分表适合将表中某些不常用的列,或者是占了大量空间的列拆分出去。
假设我们是一个婚恋网站,用户在筛选其他用户的时候,主要是用 age 和 sex 两个字段进行查询,而 nickname 和 description 两个字段主要用于展示,一般不会在业务查询中用到。description 本身又比较长,因此我们可以将这两个字段独立到另外一张表中,这样在查询 age 和 sex 时,就能带来一定的性能提升。
垂直分表引入的复杂性主要体现在表操作的数量要增加。例如,原来只要一次查询就可以获取 name、age、sex、nickname、description,现在需要两次查询,一次查询获取 name、age、sex,另外一次查询获取 nickname、description。

。
水平分表适合表行数特别大的表,水平分表属于水平分片
2.2、水平分片
相对于垂直分片,它不再将数据根据业务逻辑分类,而是通过某个字段(或某几个字段),根据某种规则将数据分散至多个库或表中,每个分片仅包含数据的一部分。 例如:根据主键分片,偶数主键的记录放入 0 库(或表),奇数主键的记录放入 1 库(或表),如下图所示。
水平分片又称为横向拆分。

单表进行切分后,是否将多个表分散在不同的数据库服务器中,可以根据实际的切分效果来确定。
水平分表: 单表切分为多表后,新的表即使在同一个数据库服务器中,也可能带来可观的性能提升,如果性能能够满足业务要求,可以不拆分到多台数据库服务器,毕竟业务分库也会引入很多复杂性;
水平分库: 如果单表拆分为多表后,单台服务器依然无法满足性能要求,那就需要将多个表分散在不同的数据库服务器中。
阿里巴巴Java开发手册:
【推荐】单表行数超过 500 万行或者单表容量超过 2GB,才推荐进行分库分表。
说明:如果预计三年后的数据量根本达不到这个级别,
。
请不要在创建表时就分库分表
3、读写分离和数据分片架构
下图展现了将数据分片与读写分离一同使用时,应用程序与数据库集群之间的复杂拓扑关系。

4、实现方式
读写分离和数据分片具体的实现方式一般有两种: 和
程序代码封装。
中间件封装
4.1、程序代码封装
程序代码封装指在代码中抽象一个,实现读写操作分离和数据库服务器连接的管理。
数据访问层(或中间层封装)
其基本架构是: 以读写分离为例

4.2、中间件封装
中间件封装指的是,实现读写操作分离和数据库服务器连接的管理。对于业务服务器来说,访问中间件和访问数据库没有区别,在业务服务器看来,中间件就是一个数据库服务器。
独立一套系统出来
基本架构是: 以读写分离为例

4.3、常用解决方案
Apache ShardingSphere(程序级别和中间件级别)
MyCat(数据库中间件)
第02章 ShardingSphere
1、简介
官网:https://shardingsphere.apache.org/index_zh.html
文档:https://shardingsphere.apache.org/document/5.5.2/cn/overview/
Apache ShardingSphere 由 JDBC、Proxy 这 2 款既能够独立部署,又支持混合部署配合使用的产品组成。
2、ShardingSphere-JDBC
程序代码封装
定位为轻量级 Java 框架,。 它使用客户端直连数据库,
在 Java 的 JDBC 层提供的额外服务,无需额外部署和依赖,可理解为增强版的 JDBC 驱动,完全兼容 JDBC 和各种 ORM 框架。
以 jar 包形式提供服务

3、ShardingSphere-Proxy
中间件封装(不建议,支持的数据库较少)
定位为透明化的,提供封装了数据库二进制协议的服务端版本,用于完成对异构语言的支持。 目前提供 MySQL 和 PostgreSQL版本,它可以使用任何兼容 MySQL/PostgreSQL 协议的访问客户端(如:MySQL Command Client, MySQL Workbench, Navicat 等)操作数据,对 DBA 更加友好。
数据库代理端

第03章 MySQL主从同步
1、MySQL主从同步原理

基本原理:
slave会从master读取binlog来进行数据同步
具体步骤:
master将数据改变记录到
step1:中。
二进制日志(binary log) 当slave上执行
step2: 命令之后,slave会创建一个
start slave用来连接master,请求master中的binlog。
IO 线程当slave连接master时,master会创建一个
step3:,用于发送 binlog 的内容。在读取 binlog 的内容的操作中,会对主节点上的 binlog 加锁,当读取完成并发送给从服务器后解锁。
log dump 线程IO 线程接收主节点 binlog dump 进程发来的更新之后,保存到
step4: 中。
中继日志(relay log)slave的
step5:,读取relay log日志,并解析成具体操作,从而实现主从操作一致,最终数据一致。
SQL线程
2、一主多从配置
服务器规划:使用方式创建,
docker
主从服务器IP一致,端口号不一致

主服务器:容器名,端口
shardingsphere-master从服务器:容器名
3307,端口
shardingsphere-slave1从服务器:容器名
3308,端口
shardingsphere-slave2
3309
注意: 如果此时防火墙是开启的,,否则后续安装的MySQL无法启动
则先关闭防火墙,并重启docker
#关闭docker
systemctl stop docker
#关闭防火墙
systemctl stop firewalld
#启动docker
systemctl start docker
2.1、准备主服务器
step1:在docker中创建并启动MySQL主服务器:
端口3307
docker run -d
-p 3307:3306
-v /shardingsphere/mysql/master/conf:/etc/mysql/conf.d
-v /shardingsphere/mysql/master/data:/var/lib/mysql
-e MYSQL_ROOT_PASSWORD=123456
--name shardingsphere-master
mysql:8.0.29

step2:创建MySQL主服务器配置文件:
默认情况下MySQL的binlog日志是自动开启的,可以通过如下配置定义一些可选配置
vim /shardingsphere/mysql/master/conf/my.cnf
配置如下内容
[mysqld]
# 服务器唯一id,默认值1
server-id=1
# 设置日志格式,默认值ROW
binlog_format=STATEMENT
# 二进制日志名,默认binlog
# log-bin=binlog
# 设置需要复制的数据库,默认复制全部数据库
#binlog-do-db=mytestdb
# 设置不需要复制的数据库
#binlog-ignore-db=mysql
#binlog-ignore-db=infomation_schema
重启MySQL容器
docker restart shardingsphere-master
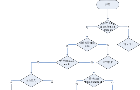
binlog格式说明:
binlog_format=STATEMENT:日志记录的是主机数据库的,性能高,但是now()之类的函数以及获取系统参数的操作会出现主从数据不同步的问题。binlog_format=ROW(默认):日志记录的是主机数据库的
写指令,批量操作时性能较差,解决now()或者 user()或者 @@hostname 等操作在主从机器上不一致的问题。binlog_format=MIXED:是以上两种level的混合使用,有函数用ROW,没函数用STATEMENT,但是无法识别系统变量
写后的数据
binlog-ignore-db和binlog-do-db的优先级问题:

step3:使用命令行登录MySQL主服务器:
#进入容器:env LANG=C.UTF-8 避免容器中显示中文乱码
docker exec -it shardingsphere-master env LANG=C.UTF-8 /bin/bash
#进入容器内的mysql命令行
mysql -uroot -p
#修改默认密码校验方式(可选,navicat连接不上在设置)
ALTER USER 'root'@'%' IDENTIFIED WITH mysql_native_password BY '123456';

step4:主机中创建slave用户:
-- 创建slave用户
CREATE USER 'liming_slave'@'%';
-- 设置密码
ALTER USER 'liming_slave'@'%' IDENTIFIED WITH mysql_native_password BY '123456';
-- 授予复制权限
GRANT REPLICATION SLAVE ON *.* TO 'liming_slave'@'%';
-- 刷新权限
FLUSH PRIVILEGES;

step5:主机中查询master状态:
执行完此步骤后,防止主服务器状态值变化
不要再操作主服务器MYSQL
SHOW MASTER STATUS;
记下和
File的值。执行完此步骤后不要再操作主服务器MYSQL,防止主服务器状态值变化。
Position

2.2、准备从服务器(第一台)
可以配置多台从机slave1、slave2…,这里以配置slave1为例
step1:在docker中创建并启动MySQL从服务器:
端口3308
docker run -d
-p 3308:3306
-v /shardingsphere/mysql/slave1/conf:/etc/mysql/conf.d
-v /shardingsphere/mysql/slave1/data:/var/lib/mysql
-e MYSQL_ROOT_PASSWORD=123456
--name shardingsphere-slave1
mysql:8.0.29

step2:创建MySQL从服务器配置文件:
vim /shardingsphere/mysql/slave1/conf/my.cnf
配置如下内容:
[mysqld]
# 服务器唯一id,每台服务器的id必须不同,如果配置其他从机,注意修改id
server-id=2
# 中继日志名,默认xxxxxxxxxxxx-relay-bin
#relay-log=relay-bin
重启MySQL容器
docker restart shardingsphere-slave1
step3:使用命令行登录MySQL从服务器:
#进入容器:
docker exec -it shardingsphere-slave1 env LANG=C.UTF-8 /bin/bash
#进入容器内的mysql命令行
mysql -uroot -p
#修改默认密码校验方式(可选)
ALTER USER 'root'@'%' IDENTIFIED WITH mysql_native_password BY '123456';
step4:在从机上配置主从关系:
在从机上执行以下SQL操作
CHANGE MASTER TO MASTER_HOST='192.168.0.169',
MASTER_USER='liming_slave',MASTER_PASSWORD='123456', MASTER_PORT=3307,
MASTER_LOG_FILE='binlog.000007',MASTER_LOG_POS=1072;
2.3、启动主从同步
启动从机的复制功能,执行SQL:
START SLAVE;
-- 查看状态(不需要分号)
SHOW SLAVE STATUSG
**两个关键进程:**下面两个参数都是Yes,则说明主从配置成功!

2.4、准备从服务器(第二台)
step1:在docker中创建并启动MySQL从服务器:
端口3309
docker run -d
-p 3309:3306
-v /shardingsphere/mysql/slave2/conf:/etc/mysql/conf.d
-v /shardingsphere/mysql/slave2/data:/var/lib/mysql
-e MYSQL_ROOT_PASSWORD=123456
--name shardingsphere-slave2
mysql:8.0.29
step2:创建MySQL从服务器配置文件:
vim /shardingsphere/mysql/slave2/conf/my.cnf
配置如下内容:
[mysqld]
# 服务器唯一id,每台服务器的id必须不同,如果配置其他从机,注意修改id
server-id=3
重启MySQL容器
docker restart shardingsphere-slave2
step3:使用命令行登录MySQL从服务器:
#进入容器:
docker exec -it shardingsphere-slave2 env LANG=C.UTF-8 /bin/bash
#进入容器内的mysql命令行
mysql -uroot -p
#修改默认密码校验方式(可选)
ALTER USER 'root'@'%' IDENTIFIED WITH mysql_native_password BY '123456';
step4:在从机上配置主从关系:
在从机上执行以下SQL操作
CHANGE MASTER TO MASTER_HOST='192.168.0.169',
MASTER_USER='liming_slave',MASTER_PASSWORD='123456', MASTER_PORT=3307,
MASTER_LOG_FILE='binlog.000007',MASTER_LOG_POS=1072;
step4:启动主从同步:
START SLAVE;
-- 查看状态(不需要分号)
SHOW SLAVE STATUSG

2.5、实现主从同步
在主机中执行以下SQL,在从机中查看数据库、表和数据是否已经被同步
CREATE DATABASE db_user;
USE db_user;
CREATE TABLE t_user (
id BIGINT AUTO_INCREMENT,
uname VARCHAR(30),
PRIMARY KEY (id)
);
INSERT INTO t_user(uname) VALUES('张三');
INSERT INTO t_user(uname) VALUES('李四');
2.6、停止和重置(前面的操作没有问题可以忽略)
需要的时候,可以使用如下SQL语句
-- 在从机上执行。功能说明:停止I/O 线程和SQL线程的操作。
stop slave;
-- 在从机上执行。功能说明:用于删除SLAVE数据库的relaylog日志文件,并重新启用新的relaylog文件。
reset slave;
-- 在主机上执行。功能说明:删除所有的binglog日志文件,并将日志索引文件清空,重新开始所有新的日志文件。
-- 用于第一次进行搭建主从库时,进行主库binlog初始化工作;
reset master;
2.7、常见问题
问题1
启动主从同步后,常见错误是 的情况,此时查看下方的
Slave_IO_Running: No 或者 Connecting错误日志,根据日志中显示的错误信息在网上搜索解决方案即可
Last_IO_ERROR

典型的错误例如:
Last_IO_Error: Got fatal error 1236 from master when reading data from binary log: 'Client requested master to start replication from position > file size'
解决方案:
-- 在从机停止slave
SLAVE STOP;
-- 在主机查看mater状态
SHOW MASTER STATUS;
-- 在主机刷新日志
FLUSH LOGS;
-- 再次在主机查看mater状态(会发现File和Position发生了变化)
SHOW MASTER STATUS;
-- 修改从机连接主机的SQL,并重新连接即可
问题2
启动docker容器后提示
WARNING: IPv4 forwarding is disabled. Networking will not work.

此错误,虽然不影响主从同步的搭建,但是如果想从远程客户端通过以下方式连接docker中的MySQL则没法连接
C:Usersadministrator>mysql -h 192.168.100.201 -P 3306 -u root -p
解决方案:
#修改配置文件:
vim /usr/lib/sysctl.d/00-system.conf
#追加
net.ipv4.ip_forward=1
#接着重启网络
systemctl restart network
第04章 ShardingSphere-JDBC读写分离
1、创建SpringBoot程序
1.1、创建项目
项目类型:Spring Initializr
项目名:sharding-jdbc-demo
SpringBoot版本:3.5.0
1.2、添加依赖
<?xml version="1.0" encoding="UTF-8"?>
<project xmlns="http://maven.apache.org/POM/4.0.0" xmlns:xsi="http://www.w3.org/2001/XMLSchema-instance"
xsi:schemaLocation="http://maven.apache.org/POM/4.0.0 https://maven.apache.org/xsd/maven-4.0.0.xsd">
<modelVersion>4.0.0</modelVersion>
<parent>
<groupId>org.springframework.boot</groupId>
<artifactId>spring-boot-starter-parent</artifactId>
<version>3.5.0</version>
<relativePath/> <!-- lookup parent from repository -->
</parent>
<groupId>com.liming</groupId>
<artifactId>sharding-jdbc-demo</artifactId>
<version>0.0.1-SNAPSHOT</version>
<name>sharding-jdbc-demo</name>
<description>sharding-jdbc-demo</description>
<properties>
<maven.compiler.source>17</maven.compiler.source>
<maven.compiler.target>17</maven.compiler.target>
<project.build.sourceEncoding>UTF-8</project.build.sourceEncoding>
<mybatis-plus.version>3.5.14</mybatis-plus.version>
<shardingsphere.version>5.5.2</shardingsphere.version>
</properties>
<dependencies>
<!--web起步依赖-->
<dependency>
<groupId>org.springframework.boot</groupId>
<artifactId>spring-boot-starter-web</artifactId>
</dependency>
<!--shardingsphere-jdbc-->
<dependency>
<groupId>org.apache.shardingsphere</groupId>
<artifactId>shardingsphere-jdbc</artifactId>
<version>${shardingsphere.version}</version>
</dependency>
<!--mysql-->
<dependency>
<groupId>com.mysql</groupId>
<artifactId>mysql-connector-j</artifactId>
<scope>runtime</scope>
</dependency>
<!--mybatis-plus-->
<dependency>
<groupId>com.baomidou</groupId>
<artifactId>mybatis-plus-spring-boot3-starter</artifactId>
<version>${mybatis-plus.version}</version>
</dependency>
<!--lombok-->
<dependency>
<groupId>org.projectlombok</groupId>
<artifactId>lombok</artifactId>
<optional>true</optional>
</dependency>
<!--单元测试-->
<dependency>
<groupId>org.springframework.boot</groupId>
<artifactId>spring-boot-starter-test</artifactId>
<scope>test</scope>
</dependency>
</dependencies>
<build>
<plugins>
<plugin>
<groupId>org.springframework.boot</groupId>
<artifactId>spring-boot-maven-plugin</artifactId>
</plugin>
</plugins>
</build>
</project>
1.3、创建实体类
package com.liming.entity;
import com.baomidou.mybatisplus.annotation.IdType;
import com.baomidou.mybatisplus.annotation.TableId;
import com.baomidou.mybatisplus.annotation.TableName;
import lombok.Data;
@TableName("t_user")
@Data
public class User {
@TableId(type = IdType.AUTO)
private Long id;
private String uname;
}
1.4、创建Mapper
package com.liming.mapper;
import com.baomidou.mybatisplus.core.mapper.BaseMapper;
import com.liming.entity.User;
import org.apache.ibatis.annotations.Mapper;
@Mapper
public interface UserMapper extends BaseMapper<User> {
}
1.5、配置读写分离
application.yml:
spring:
# 应用程序配置
application:
# 应用名称
name: sharding-jdbc-demo
# 数据源配置
datasource:
# 数据库驱动类名,使用ShardingSphere驱动
driver-class-name: org.apache.shardingsphere.driver.ShardingSphereDriver
# 数据库连接URL,指向ShardingSphere配置文件
url: jdbc:shardingsphere:classpath:shardingsphere.yaml
shardingsphere.yaml:
# 模式配置
mode:
# Standalone表示该配置是单机模式,即不依赖于集群。
type: Standalone
# repository配置指定数据源的类型,JDBC表示通过JDBC连接数据库。
repository:
type: JDBC
# 数据源配置
dataSources:
# 写数据源配置
write_ds:
dataSourceClassName: com.zaxxer.hikari.HikariDataSource
driverClassName: com.mysql.cj.jdbc.Driver
jdbcUrl: jdbc:mysql://192.168.0.169:3307/db_user
username: root
password: 123456
# 读取数据源1的配置
read_ds_0:
dataSourceClassName: com.zaxxer.hikari.HikariDataSource
driverClassName: com.mysql.cj.jdbc.Driver
jdbcUrl: jdbc:mysql://192.168.0.169:3308/db_user
username: root
password: 123456
# 读取数据源2的配置
read_ds_1:
dataSourceClassName: com.zaxxer.hikari.HikariDataSource
driverClassName: com.mysql.cj.jdbc.Driver
jdbcUrl: jdbc:mysql://192.168.0.169:3309/db_user
username: root
password: 123456
# 读写分离配置
rules:
# 定义一个读写分离的规则
- !READWRITE_SPLITTING
# 配置读写分离的数据源组
dataSourceGroups:
readwrite_ds:
# 写数据源
writeDataSourceName: write_ds
# 读取数据源,指定多个读取数据源
readDataSourceNames:
- read_ds_0
- read_ds_1
# 设置事务性读操作的查询策略,PRIMARY表示从主库读取数据
transactionalReadQueryStrategy: PRIMARY
# 设置负载均衡器,使用round_robin进行负载均衡
loadBalancerName: round_lb
# 配置负载均衡器,使用轮询方式分配读请求
loadBalancers:
round_lb:
# 负载均衡器类型,ROUND_ROBIN表示轮询
type: ROUND_ROBIN
# 定义单表的读写规则
- !SINGLE
tables:
# 指定需要使用读写分离的表,这里是readwrite_ds.t_user表
- readwrite_ds.t_user
# 设置默认的数据源为readwrite_ds
defaultDataSource: readwrite_ds
# 配置属性
props:
# 显示SQL执行日志,方便调试查看SQL语句
sql-show: true
# 设置允许的最大时间差(毫秒),如果两次写操作的时间差超过这个值,则认为是不可接受的
max-tolerate-time-difference-milliseconds: 10000
2、测试
2.1、读写分离测试
package com.liming;
import com.liming.entity.User;
import com.liming.mapper.UserMapper;
import jakarta.annotation.Resource;
import org.junit.jupiter.api.Test;
import org.springframework.boot.test.context.SpringBootTest;
@SpringBootTest
class ShardingJdbcDemoApplicationTests {
@Resource
private UserMapper userMapper;
/**
* 写入数据的测试
*/
@Test
public void testInsert() {
User user = new User();
user.setUname("liming");
userMapper.insert(user);
}
}

2.2、事务测试
transactionalReadQueryStrategy: PRIMARY
事务内读请求的路由策略,可选值:
PRIMARY(路由至主库)FIXED(同一事务内路由至固定数据源)DYNAMIC(同一事务内路由至非固定数据源)这是默认值
测试1:
不添加@Transactional:insert对主库操作,select对从库操作
/**
* 事务测试
*/
@Test
public void testTrans() {
User user = new User();
user.setUname("jiayun");
userMapper.insert(user);
List<User> users = userMapper.selectList(null);
}

测试2:
添加@Transactional:则insert和select按照transactionalReadQueryStrategy的配置执行
/**
* 事务测试
* transactionalReadQueryStrategy: PRIMARY 读和写都走主库,可以省略连接数
* transactionalWriteStrategy: FIXED 写和多个查,多个查都走都一个数据源
* transactionalWriteStrategy: DYNAMIC 写和多个查,多个查走不同的数据源,根据负载均衡策略
*/
@Transactional//开启事务
@Test
public void testTrans() {
User user = new User();
user.setUname("Transactional");
userMapper.insert(user);
List<User> users = userMapper.selectList(null);
}

2.3、负载均衡测试
/**
* 负载均衡测试
*/
@Test
public void testSelect() {
for (int i = 0; i < 10; i++) {
User user = userMapper.selectById(i);
System.out.println(user);
}
}

负载均衡算法配置:
https://shardingsphere.apache.org/document/current/cn/user-manual/common-config/builtin-algorithm/load-balance/
# 读写分离配置
rules:
# 定义一个读写分离的规则
- !READWRITE_SPLITTING
# 配置读写分离的数据源组
dataSourceGroups:
readwrite_ds:
# 写数据源
writeDataSourceName: write_ds
# 读取数据源,指定多个读取数据源
readDataSourceNames:
- read_ds_0
- read_ds_1
# 设置事务性读操作的查询策略,PRIMARY表示从主库读取数据
transactionalReadQueryStrategy: PRIMARY
# 设置负载均衡器,使用round_robin进行负载均衡
loadBalancerName: round_lb
# 配置负载均衡器,使用轮询方式分配读请求
loadBalancers:
round_lb:
# 负载均衡器类型,ROUND_ROBIN表示轮询
type: ROUND_ROBIN
random_lb:
# 负载均衡器类型,RANDOM表示随机
type: RANDOM
weight_lb:
# 负载均衡器类型,WEIGHT表示权重
type: WEIGHT
props:
read_ds_0: 1
read_ds_1: 2
第05章 ShardingSphere-JDBC垂直分片
1、准备服务器
服务器规划:使用方式创建如下容器
docker

服务器:容器名,端口
server-user
3301
服务器:容器名,端口
server-order
3302
1.1、创建server-user容器
step1:创建容器:
docker run -d
-p 3301:3306
-v /shardingsphere/server/user/conf:/etc/mysql/conf.d
-v /shardingsphere/server/user/data:/var/lib/mysql
-e MYSQL_ROOT_PASSWORD=123456
--name server-user
mysql:8.0.30

step2:登录MySQL服务器:
#进入容器:
docker exec -it server-user env LANG=C.UTF-8 /bin/bash
#进入容器内的mysql命令行
mysql -uroot -p
#修改默认密码插件
ALTER USER 'root'@'%' IDENTIFIED WITH mysql_native_password BY '123456';

step3:创建数据库:
CREATE DATABASE db_user;
USE db_user;
CREATE TABLE t_user (
id BIGINT AUTO_INCREMENT,
uname VARCHAR(30),
PRIMARY KEY (id)
);
1.2、创建server-order容器
step1:创建容器:
docker run -d
-p 3302:3306
-v /shardingsphere/server/order/conf:/etc/mysql/conf.d
-v /shardingsphere/server/order/data:/var/lib/mysql
-e MYSQL_ROOT_PASSWORD=123456
--name server-order
mysql:8.0.30
step2:登录MySQL服务器:
#进入容器:
docker exec -it server-order env LANG=C.UTF-8 /bin/bash
#进入容器内的mysql命令行
mysql -uroot -p
#修改默认密码插件
ALTER USER 'root'@'%' IDENTIFIED WITH mysql_native_password BY '123456';
step3:创建数据库:
CREATE DATABASE db_order;
USE db_order;
CREATE TABLE t_order (
id BIGINT AUTO_INCREMENT,
order_no VARCHAR(30),
user_id BIGINT,
amount DECIMAL(10,2),
PRIMARY KEY(id)
);
2、程序实现
2.1、创建实体类
package com.liming.entity;
import com.baomidou.mybatisplus.annotation.IdType;
import com.baomidou.mybatisplus.annotation.TableId;
import com.baomidou.mybatisplus.annotation.TableName;
import lombok.Data;
import java.math.BigDecimal;
@TableName("t_order")
@Data
public class Order {
@TableId(type = IdType.AUTO)
private Long id;
private String orderNo;
private Long userId;
private BigDecimal amount;
}
2.2、创建Mapper
package com.liming.mapper;
import com.baomidou.mybatisplus.core.mapper.BaseMapper;
import com.liming.entity.Order;
import org.apache.ibatis.annotations.Mapper;
@Mapper
public interface OrderMapper extends BaseMapper<Order> {
}
2.3、配置垂直分片
# 模式配置
mode:
# Standalone表示该配置是单机模式,即不依赖于集群。
type: Standalone
# repository配置指定数据源的类型,JDBC表示通过JDBC连接数据库。
repository:
type: JDBC
# 数据源配置
# 配置了两个数据源:user_ds和order_ds,分别连接到不同的MySQL数据库实例
dataSources:
user_ds:
dataSourceClassName: com.zaxxer.hikari.HikariDataSource
driverClassName: com.mysql.cj.jdbc.Driver
jdbcUrl: jdbc:mysql://192.8.0.169:3301/db_user
username: root
password: 123456
order_ds:
dataSourceClassName: com.zaxxer.hikari.HikariDataSource
driverClassName: com.mysql.cj.jdbc.Driver
jdbcUrl: jdbc:mysql://192.8.0.169:3302/db_order
username: root
password: 123456
# 配置分片规则,定义表与数据源的映射关系
rules:
- !SHARDING
tables:
t_user:
actualDataNodes: user_ds.t_user
t_order:
actualDataNodes: order_ds.t_order
# 配置属性
props:
# 显示SQL执行日志,方便调试查看SQL语句
sql-show: true
# 设置允许的最大时间差(毫秒),如果两次写操作的时间差超过这个值,则认为是不可接受的
max-tolerate-time-difference-milliseconds: 10000
3、测试垂直分片
package com.liming;
import com.liming.entity.Order;
import com.liming.entity.User;
import com.liming.mapper.OrderMapper;
import com.liming.mapper.UserMapper;
import jakarta.annotation.Resource;
import org.junit.jupiter.api.Test;
import org.springframework.boot.test.context.SpringBootTest;
import java.math.BigDecimal;
@SpringBootTest
public class ShardingTest {
@Resource
private UserMapper userMapper;
@Resource
private OrderMapper orderMapper;
/**
* 垂直分库:插入数据测试
*/
@Test
public void testInsertOrderAndUser(){
User user = new User();
user.setUname("liming");
userMapper.insert(user);
Order order = new Order();
order.setOrderNo("jiayun001");
order.setUserId(user.getId());
order.setAmount(new BigDecimal(100));
orderMapper.insert(order);
}
/**
* 垂直分库:查询数据测试
*/
@Test
public void testSelectFromOrderAndUser(){
User user = userMapper.selectById(1L);
Order order = orderMapper.selectById(1L);
}
}

常见错误

ShardingSphere-JDBC远程连接的方式默认的密码加密规则是:mysql_native_password
因此需要在服务器端修改服务器的密码加密规则,如下:
ALTER USER 'root'@'%' IDENTIFIED WITH mysql_native_password BY '123456';
第06章 ShardingSphere-JDBC水平分片
1、准备服务器
服务器规划:使用方式创建如下容器
docker

服务器:容器名,端口
server-order0
3310
服务器:容器名,端口
server-order1
3311
1.1、创建server-order0容器
step1:创建容器:
docker run -d
-p 3310:3306
-v /shardingsphere/server/order0/conf:/etc/mysql/conf.d
-v /shardingsphere/server/order0/data:/var/lib/mysql
-e MYSQL_ROOT_PASSWORD=123456
--name server-order0
mysql:8.0.30
step2:登录MySQL服务器:
#进入容器:
docker exec -it server-order0 env LANG=C.UTF-8 /bin/bash
#进入容器内的mysql命令行
mysql -uroot -p
#修改默认密码插件
ALTER USER 'root'@'%' IDENTIFIED WITH mysql_native_password BY '123456';
step3:创建数据库:
水平分片的id需要在业务层实现,
注意:
不能依赖数据库的主键自增
CREATE DATABASE db_order;
USE db_order;
CREATE TABLE t_order0 (
id BIGINT,
order_no VARCHAR(30),
user_id BIGINT,
amount DECIMAL(10,2),
PRIMARY KEY(id)
);
CREATE TABLE t_order1 (
id BIGINT,
order_no VARCHAR(30),
user_id BIGINT,
amount DECIMAL(10,2),
PRIMARY KEY(id)
);
1.2、创建server-order1容器
step1:创建容器:
docker run -d
-p 3311:3306
-v /shardingsphere/server/order1/conf:/etc/mysql/conf.d
-v /shardingsphere/server/order1/data:/var/lib/mysql
-e MYSQL_ROOT_PASSWORD=123456
--name server-order1
mysql:8.0.30
step2:登录MySQL服务器:
#进入容器:
docker exec -it server-order1 env LANG=C.UTF-8 /bin/bash
#进入容器内的mysql命令行
mysql -uroot -p
#修改默认密码插件
ALTER USER 'root'@'%' IDENTIFIED WITH mysql_native_password BY '123456';
**step3:创建数据库:**和server-order0相同
水平分片的id需要在业务层实现,不能依赖数据库的主键自增
注意:
CREATE DATABASE db_order;
USE db_order;
CREATE TABLE t_order0 (
id BIGINT,
order_no VARCHAR(30),
user_id BIGINT,
amount DECIMAL(10,2),
PRIMARY KEY(id)
);
CREATE TABLE t_order1 (
id BIGINT,
order_no VARCHAR(30),
user_id BIGINT,
amount DECIMAL(10,2),
PRIMARY KEY(id)
);
2、水平分片
2.1、配置一个分片节点
application.yml
spring:
# 应用程序配置
application:
# 应用名称
name: sharding-jdbc-demo
# 数据源配置
datasource:
# 数据库驱动类名,使用ShardingSphere驱动
driver-class-name: org.apache.shardingsphere.driver.ShardingSphereDriver
# 数据库连接URL,指向ShardingSphere配置文件
url: jdbc:shardingsphere:classpath:shardingsphere.yaml
shardingsphere.yaml
# 模式配置
mode:
# Standalone表示该配置是单机模式,即不依赖于集群。
type: Standalone
# repository配置指定数据源的类型,JDBC表示通过JDBC连接数据库。
repository:
type: JDBC
# 数据源配置
# 配置了两个数据源:user_ds和order_ds,分别连接到不同的MySQL数据库实例
dataSources:
user_ds:
dataSourceClassName: com.zaxxer.hikari.HikariDataSource
driverClassName: com.mysql.cj.jdbc.Driver
jdbcUrl: jdbc:mysql://192.8.0.169:3301/db_user
username: root
password: 123456
order_ds_0:
dataSourceClassName: com.zaxxer.hikari.HikariDataSource
driverClassName: com.mysql.cj.jdbc.Driver
jdbcUrl: jdbc:mysql://192.8.0.169:3310/db_order
username: root
password: 123456
order_ds_1:
dataSourceClassName: com.zaxxer.hikari.HikariDataSource
driverClassName: com.mysql.cj.jdbc.Driver
jdbcUrl: jdbc:mysql://192.8.0.169:3311/db_order
username: root
password: 123456
# 配置分片规则,定义表与数据源的映射关系
rules:
- !SHARDING
tables:
t_user:
actualDataNodes: user_ds.t_user
t_order:
actualDataNodes: order_ds_0.t_order0 # 配置一个order分片节点
# 配置属性
props:
# 显示SQL执行日志,方便调试查看SQL语句
sql-show: true
# 设置允许的最大时间差(毫秒),如果两次写操作的时间差超过这个值,则认为是不可接受的
max-tolerate-time-difference-milliseconds: 10000
修改Order实体类的主键策略:
//@TableId(type = IdType.AUTO)//依赖数据库的主键自增策略
@TableId(type = IdType.ASSIGN_ID)//分布式id
测试:
/**
* 水平分片:插入数据测试
*/
@Test
public void testInsertOrder(){
Order order = new Order();
order.setOrderNo("liming001");
order.setUserId(1L);
order.setAmount(new BigDecimal(100));
orderMapper.insert(order);
}

2.2、分布式序列算法
雪花算法:
https://shardingsphere.apache.org/document/5.5.2/cn/user-manual/common-config/builtin-algorithm/keygen/
水平分片需要关注全局序列,因为不能简单的使用基于数据库的主键自增。
这里有两种方案:一种是基于MyBatisPlus的id策略;一种是ShardingSphere-JDBC的全局序列配置。
将Order类的id设置成如下形式
基于MyBatisPlus的id策略:
@TableId(type = IdType.ASSIGN_ID)
private Long id;
:和前面的MyBatisPlus的策略二选一
基于ShardingSphere-JDBC的全局序列配置
# 数据源配置
# 配置了两个数据源:user_ds和order_ds,分别连接到不同的MySQL数据库实例
dataSources:
user_ds:
dataSourceClassName: com.zaxxer.hikari.HikariDataSource
driverClassName: com.mysql.cj.jdbc.Driver
jdbcUrl: jdbc:mysql://192.8.0.169:3301/db_user
username: root
password: 123456
order_ds_0:
dataSourceClassName: com.zaxxer.hikari.HikariDataSource
driverClassName: com.mysql.cj.jdbc.Driver
jdbcUrl: jdbc:mysql://192.8.0.169:3310/db_order
username: root
password: 123456
order_ds_1:
dataSourceClassName: com.zaxxer.hikari.HikariDataSource
driverClassName: com.mysql.cj.jdbc.Driver
jdbcUrl: jdbc:mysql://192.8.0.169:3311/db_order
username: root
password: 123456
# 分片规则配置
# 定义分片策略、表与数据源的映射关系以及分布式主键生成策略
rules:
- !SHARDING
# 表分片规则定义
tables:
# t_user 表不分片,固定路由到 user_ds 数据源的 t_user 表
t_user:
actualDataNodes: user_ds.t_user
# t_order 表采用分片策略,并配置分布式主键生成器
t_order:
# 主键生成策略配置
keyGenerateStrategy:
# 指定主键列名为 id
column: id
# 使用 snowflake 算法生成分布式主键
keyGeneratorName: snowflake
# 实际数据节点配置,当前仅配置了一个分片节点
actualDataNodes: order_ds_0.t_order0
# 分布式主键生成器定义
keyGenerators:
# snowflake 算法配置
snowflake:
# 指定使用的主键生成算法类型为 SNOWFLAKE
type: SNOWFLAKE
# 全局属性配置
# 用于控制 ShardingSphere 的行为和性能调优参数
props:
# 是否显示实际执行的 SQL 语句,便于调试和监控
sql-show: true
# 设置最大容忍的时间差(单位:毫秒),用于检测写操作的时间一致性
max-tolerate-time-difference-milliseconds: 10000
此时,需要将实体类中的id策略修改成以下形式:
//当配置了shardingsphere-jdbc的分布式序列时,自动使用shardingsphere-jdbc的分布式序列
//当没有配置shardingsphere-jdbc的分布式序列时,自动依赖数据库的主键自增策略
@TableId(type = IdType.AUTO)
2.3、水平分库配置
行表达式
https://shardingsphere.apache.org/document/5.5.2/cn/user-manual/common-config/builtin-algorithm/expr/
将数据分片到order_ds_0和order_ds_1z中
actualDataNodes: order_ds_${0..1}.t_order0
分片算法配置
水平分库:
分片规则:order表中为偶数时,数据插入
user_id,
server-order0服务器为奇数时,数据插入
user_id。这样分片的好处是,同一个用户的订单数据,一定会被插入到同一台服务器上,查询一个用户的订单时效率较高。
server-order1服务器
# 模式配置
mode:
type: Standalone
repository:
type: JDBC
# 数据源配置
dataSources:
user_ds:
dataSourceClassName: com.zaxxer.hikari.HikariDataSource
driverClassName: com.mysql.cj.jdbc.Driver
jdbcUrl: jdbc:mysql://192.8.0.169:3301/db_user
username: root
password: 123456
order_ds_0:
dataSourceClassName: com.zaxxer.hikari.HikariDataSource
driverClassName: com.mysql.cj.jdbc.Driver
jdbcUrl: jdbc:mysql://192.8.0.169:3310/db_order
username: root
password: 123456
order_ds_1:
dataSourceClassName: com.zaxxer.hikari.HikariDataSource
driverClassName: com.mysql.cj.jdbc.Driver
jdbcUrl: jdbc:mysql://192.8.0.169:3311/db_order
username: root
password: 123456
# 分片规则配置
# 定义分片策略、表与数据源之间的映射关系以及分布式主键生成策略。
# 包含具体表的分片逻辑、主键生成器定义和分片算法实现。
rules:
- !SHARDING
# 表分片规则定义
tables:
# t_user 表不分片,固定路由到 user_ds 数据源中的 t_user 表
t_user:
actualDataNodes: user_ds.t_user
# t_order 表进行水平分片,并配置分布式主键生成策略
t_order:
# 主键生成策略配置
keyGenerateStrategy:
# 指定主键列名为 id
column: id
# 使用 snowflake 算法生成分布式主键
keyGeneratorName: snowflake
# 实际数据节点配置,order_ds_${0..1} 表示两个分片库 order_ds_0 和 order_ds_1,
# 每个库对应一个物理表 t_order0
actualDataNodes: order_ds_${0..1}.t_order0
# 数据库分片策略:基于 user_id 字段进行取模运算决定目标库
databaseStrategy:
standard:
shardingAlgorithmName: userid_inline
shardingColumn: user_id
# 分布式主键生成器定义
keyGenerators:
# snowflake 算法配置
snowflake:
# 指定使用的主键生成算法类型为 SNOWFLAKE
type: SNOWFLAKE
# 分片算法定义
shardingAlgorithms:
# userid_inline 是一种 inline 表达式类型的分片算法
userid_inline:
type: INLINE
props:
# 根据 user_id 取模结果选择对应的数据库实例
algorithm-expression: order_ds_${user_id % 2}
# 全局属性配置
# 控制 ShardingSphere 运行时的行为和性能相关参数设置
props:
# 是否在日志中打印实际执行的 SQL 语句,用于调试或监控用途
sql-show: true
# 设置允许的最大时间差(单位:毫秒),用于检测写操作之间的时间一致性问题
max-tolerate-time-difference-milliseconds: 10000
测试:
/**
* 水平分片:分库插入数据测试
*/
@Test
public void testInsertOrderDatabaseStrategy(){
for (long i = 0; i < 4; i++) {
Order order = new Order();
order.setOrderNo("jiayun001");
order.setUserId(i + 1);
order.setAmount(new BigDecimal(100));
orderMapper.insert(order);
}
}

2.4 、水平分表配置
将数据分片到order_ds_0和order_ds_1的t_order0和t_order1中
actualDataNodes: order_ds_${0..1}.t_order${0..1}
分片规则:order表中id为偶数时,将数据插入数据库,id为奇数时,将数据插入
t_order0数据库。
t_order1
# 模式配置
mode:
type: Standalone
repository:
type: JDBC
# 数据源配置
dataSources:
user_ds:
dataSourceClassName: com.zaxxer.hikari.HikariDataSource
driverClassName: com.mysql.cj.jdbc.Driver
jdbcUrl: jdbc:mysql://192.8.0.169:3301/db_user
username: root
password: 123456
order_ds_0:
dataSourceClassName: com.zaxxer.hikari.HikariDataSource
driverClassName: com.mysql.cj.jdbc.Driver
jdbcUrl: jdbc:mysql://192.8.0.169:3310/db_order
username: root
password: 123456
order_ds_1:
dataSourceClassName: com.zaxxer.hikari.HikariDataSource
driverClassName: com.mysql.cj.jdbc.Driver
jdbcUrl: jdbc:mysql://192.8.0.169:3311/db_order
username: root
password: 123456
# 分片规则配置
rules:
- !SHARDING
# 表分片规则定义
tables:
# t_user 表不分片,固定路由到 user_ds 数据源中的 t_user 表
t_user:
actualDataNodes: user_ds.t_user
# t_order 表进行水平分片,并配置分布式主键生成策略
t_order:
# 主键生成策略配置
keyGenerateStrategy:
# 指定主键列名为 id
column: id
# 使用 snowflake 算法生成分布式主键
keyGeneratorName: snowflake
actualDataNodes: order_ds_${0..1}.t_order${0..1}
# 数据库分片策略:基于 user_id 字段进行取模运算决定目标库
databaseStrategy:
standard:
shardingAlgorithmName: userid_inline
shardingColumn: user_id
# 表分片策略配置
tableStrategy:
standard:
shardingAlgorithmName: orderid_inline
shardingColumn: id
# 分布式主键生成器定义
keyGenerators:
# snowflake 算法配置
snowflake:
# 指定使用的主键生成算法类型为 SNOWFLAKE
type: SNOWFLAKE
# 分片算法定义
shardingAlgorithms:
# userid_inline 是一种 inline 表达式类型的分片算法
userid_inline:
type: INLINE
props:
# 根据 user_id 取模结果选择对应的数据库实例
algorithm-expression: order_ds_${user_id % 2}
# 算法表达式:t_order${id % 2} 表示订单ID除以2的余数作为表后缀
orderid_inline:
type: INLINE
props:
algorithm-expression: t_order${id % 2}
# 全局属性配置
# 控制 ShardingSphere 运行时的行为和性能相关参数设置
props:
# 是否在日志中打印实际执行的 SQL 语句,用于调试或监控用途
sql-show: true
# 设置允许的最大时间差(单位:毫秒),用于检测写操作之间的时间一致性问题
max-tolerate-time-difference-milliseconds: 10000
测试:
@Test
public void testInsertOrderDatabaseStrategy(){
for (long i = 0; i < 4; i++) {
Order order = new Order();
order.setOrderNo("jiayun001");
order.setUserId(11L);
order.setAmount(new BigDecimal(100));
orderMapper.insert(order);
}
for (long i = 0; i < 4; i++) {
Order order = new Order();
order.setOrderNo("jiayun002");
order.setUserId(12L);
order.setAmount(new BigDecimal(100));
orderMapper.insert(order);
}
}
3、多表关联
3.1、创建关联表
在服务器中分别创建两张订单详情表
server-order0、server-order1
t_order_item0、t_order_item1
我们希望,因此这两张表我们使用相同的分片策略。
同一个用户的订单表和订单详情表中的数据都在同一个数据源中,避免跨库关联
那么在中我们也需要创建
t_order_item和
order_no这两个分片键
user_id
CREATE TABLE t_order_item0(
id BIGINT,
order_id BIGINT,
user_id BIGINT,
price DECIMAL(10,2),
`count` INT,
PRIMARY KEY(id)
);
CREATE TABLE t_order_item1(
id BIGINT,
order_id BIGINT,
user_id BIGINT,
price DECIMAL(10,2),
`count` INT,
PRIMARY KEY(id)
);
3.2、创建实体类
package com.liming.entity;
import com.baomidou.mybatisplus.annotation.IdType;
import com.baomidou.mybatisplus.annotation.TableId;
import com.baomidou.mybatisplus.annotation.TableName;
import lombok.Data;
import java.math.BigDecimal;
@TableName("t_order_item")
@Data
public class OrderItem {
//当配置了shardingsphere-jdbc的分布式序列时,自动使用shardingsphere-jdbc的分布式序列
@TableId(type = IdType.ASSIGN_ID)
private Long id;
private Long orderId;
private Long userId;
private BigDecimal price;
private Integer count;
}
3.3、创建Mapper
package com.liming.mapper;
import com.baomidou.mybatisplus.core.mapper.BaseMapper;
import com.liming.entity.OrderItem;
import org.apache.ibatis.annotations.Mapper;
@Mapper
public interface OrderItemMapper extends BaseMapper<OrderItem> {
}
3.4、配置关联表
t_order_item的分片表、分片策略、分布式序列策略和t_order一致
# 模式配置
mode:
type: Standalone
repository:
type: JDBC
# 数据源配置
dataSources:
user_ds:
dataSourceClassName: com.zaxxer.hikari.HikariDataSource
driverClassName: com.mysql.cj.jdbc.Driver
jdbcUrl: jdbc:mysql://192.8.0.169:3301/db_user
username: root
password: 123456
order_ds_0:
dataSourceClassName: com.zaxxer.hikari.HikariDataSource
driverClassName: com.mysql.cj.jdbc.Driver
jdbcUrl: jdbc:mysql://192.8.0.169:3310/db_order
username: root
password: 123456
order_ds_1:
dataSourceClassName: com.zaxxer.hikari.HikariDataSource
driverClassName: com.mysql.cj.jdbc.Driver
jdbcUrl: jdbc:mysql://192.8.0.169:3311/db_order
username: root
password: 123456
# 分片规则配置
rules:
- !SHARDING
# 表分片规则定义
tables:
# t_user 表不分片,固定路由到 user_ds 数据源中的 t_user 表
t_user:
actualDataNodes: user_ds.t_user
# t_order 表进行水平分片,并配置分布式主键生成策略
t_order:
actualDataNodes: order_ds_${0..1}.t_order${0..1}
# 数据库分片策略:基于 user_id 字段进行取模运算决定目标库
databaseStrategy:
standard:
shardingAlgorithmName: userid_inline
shardingColumn: user_id
# 表分片策略配置
tableStrategy:
standard:
shardingAlgorithmName: orderid_inline
shardingColumn: id
# 订单项找库、找表策略
t_order_item:
actualDataNodes: order_ds_${0..1}.t_order_item${0..1}
databaseStrategy:
standard:
shardingAlgorithmName: userid_inline
shardingColumn: user_id
tableStrategy:
standard:
shardingAlgorithmName: orderid_item_inline
shardingColumn: order_id
# 分片算法定义
shardingAlgorithms:
# userid_inline 是一种 inline 表达式类型的分片算法
userid_inline:
type: INLINE
props:
# 根据 user_id 取模结果选择对应的数据库实例
algorithm-expression: order_ds_${user_id % 2}
# 算法表达式:t_order${id % 2} 表示订单ID除以2的余数作为表后缀
orderid_inline:
type: INLINE
props:
algorithm-expression: t_order${id % 2}
orderid_item_inline:
type: INLINE
props:
algorithm-expression: t_order_item${order_id % 2}
# 全局属性配置
# 控制 ShardingSphere 运行时的行为和性能相关参数设置
props:
# 是否在日志中打印实际执行的 SQL 语句,用于调试或监控用途
sql-show: true
# 设置允许的最大时间差(单位:毫秒),用于检测写操作之间的时间一致性问题
max-tolerate-time-difference-milliseconds: 10000
3.5、测试插入数据
同一个用户的订单表和订单详情表中的数据都在同一个数据源中,避免跨库关联
/**
* 测试关联表插入
*/
@Test
public void testInsertOrderAndOrderItem(){
for (long i = 0; i < 2; i++) {
Order order = new Order();
order.setOrderNo("order" + i);
order.setUserId(1L);
orderMapper.insert(order);
for (long j = 0; j < 2; j++) {
OrderItem orderItem = new OrderItem();
orderItem.setUserId(1L);
orderItem.setOrderId(order.getId());
orderItem.setPrice(new BigDecimal(10));
orderItem.setCount(2);
orderItemMapper.insert(orderItem);
}
}
for (long i = 0; i < 2; i++) {
Order order = new Order();
order.setOrderNo("order" + i);
order.setUserId(2L);
orderMapper.insert(order);
for (long j = 0; j < 2; j++) {
OrderItem orderItem = new OrderItem();
orderItem.setOrderId(order.getId());
orderItem.setUserId(2L);
orderItem.setPrice(new BigDecimal(1));
orderItem.setCount(3);
orderItemMapper.insert(orderItem);
}
}
}
4、绑定表
指分片规则一致的一组分片表。 使用绑定表进行多表关联查询时,必须使用分片键进行关联,否则会出现笛卡尔积关联或跨库关联,从而影响查询效率。
绑定表:
**需求:**查询每个订单的订单号和总订单金额
4.1、创建VO对象
package com.liming.entity;
import lombok.Data;
import java.math.BigDecimal;
@Data
public class OrderVo {
private String orderNo;
private BigDecimal amount;
}
4.2、添加Mapper方法
package com.liming.mapper;
import com.baomidou.mybatisplus.core.mapper.BaseMapper;
import com.liming.entity.Order;
import com.liming.entity.OrderVo;
import org.apache.ibatis.annotations.Mapper;
import org.apache.ibatis.annotations.Select;
import java.util.List;
@Mapper
public interface OrderMapper extends BaseMapper<Order> {
@Select({"SELECT o.order_no, SUM(i.price * i.count) AS amount",
"FROM t_order o JOIN t_order_item i ON o.id = i.order_id",
"GROUP BY o.order_no"})
List<OrderVo> getOrderAmount();
}
4.3、测试关联查询
/**
* 测试关联表查询
*/
@Test
public void testGetOrderAmount(){
List<OrderVo> orderAmountList = orderMapper.getOrderAmount();
orderAmountList.forEach(System.out::println);
}

4.4、配置绑定表
在原来水平分片配置的基础上添加如下配置:
# 分片规则配置
rules:
- !SHARDING
# 配置绑定表
bindingTables:
- t_order,t_order_item
配置完绑定表后再次进行关联查询的测试:
如果不配置绑定表:测试的结果为8个SQL。 多表关联查询会出现笛卡尔积关联。
如果配置绑定表:测试的结果为4个SQL。 多表关联查询不会出现笛卡尔积关联,关联查询效率将大大提升。

5、广播表
4.1、什么是广播表
指所有的分片数据源中都存在的表,表结构及其数据在每个数据库中均完全一致。 适用于数据量不大且需要与海量数据的表进行关联查询的场景,例如:字典表。
广播具有以下特性:
(1)插入、更新操作会实时在所有节点上执行,保持各个分片的数据一致性
(2)查询操作,只从一个节点获取
(3)可以跟任何一个表进行 JOIN 操作
4.2、创建广播表
在server-order0、server-order1和server-user服务器中分别创建t_dict表
CREATE TABLE t_dict(
id BIGINT,
dict_type VARCHAR(200),
PRIMARY KEY(id)
);
4.3、程序实现
4.3.1、创建实体类
package com.liming.entity;
import com.baomidou.mybatisplus.annotation.IdType;
import com.baomidou.mybatisplus.annotation.TableId;
import com.baomidou.mybatisplus.annotation.TableName;
import lombok.Data;
@TableName("t_dict")
@Data
public class Dict {
//可以使用MyBatisPlus的雪花算法
@TableId(type = IdType.ASSIGN_ID)
private Long id;
private String dictType;
}
4.3.2、创建Mapper
package com.liming.mapper;
import com.baomidou.mybatisplus.core.mapper.BaseMapper;
import com.liming.entity.Dict;
import org.apache.ibatis.annotations.Mapper;
@Mapper
public interface DictMapper extends BaseMapper<Dict> {
}
4.3.3、配置广播表
rules:
- !SHARDING
# 表分片规则定义
tables:
# t_user 表不分片,固定路由到 user_ds 数据源中的 t_user 表
t_user:
actualDataNodes: user_ds.t_user
# t_order 表进行水平分片,并配置分布式主键生成策略
t_order:
actualDataNodes: order_ds_${0..1}.t_order${0..1}
# 数据库分片策略:基于 user_id 字段进行取模运算决定目标库
databaseStrategy:
standard:
shardingAlgorithmName: userid_inline
shardingColumn: user_id
# 表分片策略配置
tableStrategy:
standard:
shardingAlgorithmName: orderid_inline
shardingColumn: id
# 订单项找库、找表策略
t_order_item:
actualDataNodes: order_ds_${0..1}.t_order_item${0..1}
databaseStrategy:
standard:
shardingAlgorithmName: userid_inline
shardingColumn: user_id
tableStrategy:
standard:
shardingAlgorithmName: orderid_item_inline
shardingColumn: order_id
# 分片算法定义
shardingAlgorithms:
# userid_inline 是一种 inline 表达式类型的分片算法
userid_inline:
type: INLINE
props:
# 根据 user_id 取模结果选择对应的数据库实例
algorithm-expression: order_ds_${user_id % 2}
# 算法表达式:t_order${id % 2} 表示订单ID除以2的余数作为表后缀
orderid_inline:
type: INLINE
props:
algorithm-expression: t_order${id % 2}
orderid_item_inline:
type: INLINE
props:
algorithm-expression: t_order_item${order_id % 2}
# 配置绑定表
bindingTables:
- t_order,t_order_item
- !BROADCAST # 配置广播表
tables:
- t_dict
4.4、测试广播表
@Resource
private DictMapper dictMapper;
/**
* 广播表:每个服务器中的t_dict同时添加了新数据
*/
@Test
public void testBroadcast(){
Dict dict = new Dict();
dict.setDictType("type1");
dictMapper.insert(dict);
}
/**
* 查询操作,只从一个节点获取数据
* 随机负载均衡规则
*/
@Test
public void testSelectBroadcast(){
List<Dict> dicts = dictMapper.selectList(null);
dicts.forEach(System.out::println);
}




















暂无评论内容