Android中绘图的API有很多,比如2D的绘图skia;3D的绘图OpenGLES,Vulkan等。Android在后来完善3D API支持的同时,也在更新View Widget渲染机制,提出了硬件加速机制。
HWUI绘制的大致流程是先初始化绘制环境(创建rendernode、渲染线程RenderThread、Context上下文、RenderProxy代理对象),之后是创建DisplayList显示列表,然后开始视图绘制,视图绘制结束后开始同步帧数据。
:作用:是将2D的绘图操纵转换为对应的3D绘图操纵。需要显示的时候,再用OpenGLES通过GPU渲染。过程:界面创建时,第一次全部渲染,后续界面如果只有部分区域的widget更新,只需要重新渲染更新的widget。渲染好的绘图保存在一个显示列表
硬件加速中,需要真正显示到界面的时候,直接显示DisplayList中的绘图。好处:一方面利用GPU去渲染,比Skia要快;另一方面,采用DisplayList,再次渲染只更新部分区域,最大程度利用上一帧的数据,提高效率。
DisplayList
使用Android Q AOSP源码梳理流程。
1. GPU渲染(硬件加速)介绍
在Android应用程序中是通过Canvas API来绘制UI元素的。在硬件加速渲染环境中,这些Canvas API调用最终会转化为OpenGL API调用(转化过程对应用程序来说是透明的)。由于OpenGL API调用要求发生在Open GL环境中,因此在每当有新的Activity窗口启动时,系统都会为其初始化好OpenGL环境。
这里的渲染,主要是Android硬件加速,即GPU渲染。android上就是通过libhwui调用OpenGL api来渲染, Android P上libhwui 会调用skia,再调用GLES相关的API进行渲染。
GPU作为一个硬件 , 用户空间是不可以直接使用的, 它是由GPU厂商按照Open GL规范实现的驱动间接进行使用的。也就是说 , 如果一个设备支持GPU硬件加速渲染, 那么当Android应用程序调用OpenGL接口来绘制UI时 ,Android应用程序的UI就是通过硬件加速技术进行渲染的。
名词介绍:
GPU:一个类似于CPU的专门用来处理Graphics的处理器, 作用用来帮助加快栅格化操作, 当然, 也有相应的缓存数据(例如缓存已经光栅化过的bitmap等)机制。OpenGL ES:是手持嵌入式设备的3DAPI, 跨平台的、功能完善的2D和3D图形应用程序接口API, 有一套固定渲染管线流程DisplayList:在Android把XML布局文件转换成GPU能够识别并绘制的对象。这个操作是在DisplayList的帮助下完成的。DisplayList持有所有将要交给GPU绘制到屏幕上的数据信息。栅格化:是将图片等矢量资源, 转化为一格格像素点的像素图, 显示到屏幕上。垂直同步VSYNC:让显卡的运算和显示器刷新率一致以稳定输出的画面质量。它告知GPU在载入新帧之前,要等待屏幕绘制完成前一帧。RefreshRate:屏幕一秒内刷新屏幕的次数, 由硬件决定, 例如60HzFrame Rate:GPU一秒绘制操作的帧数, 单位是fps
2. Android 5.0 之后的渲染框架
在Android应用程序窗口中, 每一个View都抽象为一个Render Node, 而且如果一个View设置有Background, 这个background 也被抽象为一个Render Node 。
这是由于在OpenGLRenderer库中, 并没有View的概念, 所有的一切可绘制的元素都抽象为一个Render Node。
每一个Render Node都关联有一个, Display List是一个绘制命令缓冲区。当View的成员函数onDraw被调用时, 我们调用通过参数传递进来的Canvas的
DisplayList Renderer成员函数绘制图形时, 我们实际上只是将对应的绘制命令以及参数保存在一个Display List中。接下来再通过DisplayList Renderer执行这个Display List的命令, 这个过程称为Display List Replay。
drawXXX
Android应用程序窗口的View是通过树形结构来组织的。这些View不管是通过硬件加速渲染还是软件渲染, 或者是一个特殊的TextureView,在它们的成员函数onDraw被调用期间, 它们都是将自己的UI绘制在ParentView的DisplayList中。
其中, 最顶层的Parent View是一个Root View, 它关联的RootNode称为。也就是说, 最终Root Render Node的DisplayList将会包含一个窗口的所有绘制命令。
Root Render Node
在绘制窗口的下一帧时, RootRender Node的Display List都会通过一个OpenGL Renderer真正地通过Open GL命令绘制在一个中。
Graphic Buffer
最后这个 Graphic Buffer 被交给 SurfaceFlinger 服务进行合成和显示。
3. Android原生硬件绘制案例
这个案例是用的SurfaceView.java的流程。这个流程和实际上从ViewRootImpl.java中通过performDraw的流程类似。可以互相借鉴参考。
Android原生的硬件绘制案例,在:
frameworks/base/tests/HwAccelerationTest/src/com/android/test/hwui/HardwareCanvasSurfaceViewActivity.java
//HardwareCanvasSurfaceViewActivity.java
private static class RenderingThread extends Thread {
private final SurfaceHolder mSurface;
private volatile boolean mRunning = true;
private int mWidth, mHeight;
//应用拿到一个Surface
public RenderingThread(SurfaceHolder surface) {
mSurface = surface;
}
void setSize(int width, int height) {
mWidth = width;
mHeight = height;
}
@Override
public void run() {
float x = 0.0f;
float y = 0.0f;
float speedX = 5.0f;
float speedY = 3.0f;
Paint paint = new Paint();
paint.setColor(0xff00ff00);
while (mRunning && !Thread.interrupted()) {
//先调用Surface的lockHardwareCanvas函数
final Canvas canvas = mSurface.lockHardwareCanvas();
try {
//绘制
canvas.drawColor(0x00000000, PorterDuff.Mode.CLEAR);
canvas.drawRect(x, y, x + 20.0f, y + 20.0f, paint);
} finally {
//绘制完成后
mSurface.unlockCanvasAndPost(canvas);
}
if (x + 20.0f + speedX >= mWidth || x + speedX <= 0.0f) {
speedX = -speedX;
}
if (y + 20.0f + speedY >= mHeight || y + speedY <= 0.0f) {
speedY = -speedY;
}
x += speedX;
y += speedY;
try {
//每个15s循环一次
Thread.sleep(15);
} catch (InterruptedException e) {
// Interrupted
}
}
}
void stopRendering() {
interrupt();
mRunning = false;
}
}
3.1. Java层相关流程(frameworks/base的View模块和graphics模块)
首先调用关键函数,在
lockHardwareCanvas:
frameworks/base/core/java/android/view/SurfaceView.java
//frameworks/base/core/java/android/view/SurfaceView.java
@Override
public Surface getSurface() {
return mSurface;
}
public Canvas lockHardwareCanvas() {
return internalLockCanvas(null, true);
}
private Canvas internalLockCanvas(Rect dirty, boolean hardware) {
mSurfaceLock.lock();
Canvas c = null;
if (!mDrawingStopped && mSurfaceControl != null) {
try {
if (hardware) {
//hardware传递的是true,执行lockHardwareCanvas
c = mSurface.lockHardwareCanvas();
} else {
c = mSurface.lockCanvas(dirty);
}
} catch (Exception e) {
Log.e(LOG_TAG, "Exception locking surface", e);
}
}
if (c != null) {
mLastLockTime = SystemClock.uptimeMillis();
return c;
}
......
mLastLockTime = now;
mSurfaceLock.unlock();
return null;
}
然后就调用Surface.java的lockHardwareCanvas函数,此处封装了一个对象,构造函数如下:
HwuiContext
//frameworks/base/core/java/android/view/Surface.java
public Canvas lockHardwareCanvas() {
Log.d(TAG, "lockHardwareCanvas");
synchronized (mLock) {
checkNotReleasedLocked();
if (mHwuiContext == null) {
//Step 1 创建HwuiContext,调用构造函数
mHwuiContext = new HwuiContext(false);
}
//Step 2 调用他的lockCanvas函数
return mHwuiContext.lockCanvas(
nativeGetWidth(mNativeObject),
nativeGetHeight(mNativeObject));
}
}
//从上面调用到
Canvas lockCanvas(int width, int height) {
if (mCanvas != null) {
throw new IllegalStateException("Surface was already locked!");
}
//调用RenderNode的beginRecording函数
mCanvas = mRenderNode.beginRecording(width, height);
return mCanvas;
}
.....
}
3.2. 创建RenderNode
RenderNode用以绘图操纵的批处理,当绘制的时候,可以store和apply。java层的代码如下:其实RenderNode就对应前面我们所说的ViewGroup,有一个RootView,同样也有一个RootNode。
在上面Surface.java调用HwuiContext构造函数的时候,会创建RenderNode对象:
//Surface.java
private final class HwuiContext {
//创建RenderNode和HwuiRender
private final RenderNode mRenderNode;
private long mHwuiRenderer;
private RecordingCanvas mCanvas;
private final boolean mIsWideColorGamut;
//构造函数
HwuiContext(boolean isWideColorGamut) {
//创建一个RenderNode
mRenderNode = RenderNode.create("HwuiCanvas", null);
......
创建RenderNode对象:
//frameworks/base/graphics/java/android/graphics/RenderNode.java
public static RenderNode create(String name, @Nullable AnimationHost animationHost) {
return new RenderNode(name, animationHost);
}
private RenderNode(String name, AnimationHost animationHost) {
mNativeRenderNode = nCreate(name);
NoImagePreloadHolder.sRegistry.registerNativeAllocation(this, mNativeRenderNode);
mAnimationHost = animationHost;
}
JNI层:
//frameworks/base/core/jni/android_view_RenderNode.cpp
static const JNINativeMethod gMethods[] = {
// ----------------------------------------------------------------------------
// Regular JNI
// ----------------------------------------------------------------------------
{ "nCreate", "(Ljava/lang/String;)J", (void*) android_view_RenderNode_create },
{ "nGetNativeFinalizer", "()J", (void*) android_view_RenderNode_getNativeFinalizer },
{ "nOutput", "(J)V", (void*) android_view_RenderNode_output },
...
static jlong android_view_RenderNode_create(JNIEnv* env, jobject, jstring name) {
//创建一个native层的rendernode对象
RenderNode* renderNode = new RenderNode();
renderNode->incStrong(0);
if (name != NULL) {
const char* textArray = env->GetStringUTFChars(name, NULL);
renderNode->setName(textArray);
env->ReleaseStringUTFChars(name, textArray);
}
return reinterpret_cast<jlong>(renderNode);
}
Native层,创建好RenderNode是提供给DisplayListCanvas。
//frameworks/base/libs/hwui/RenderNode.cpp
RenderNode::RenderNode()
: mUniqueId(generateId())
, mDirtyPropertyFields(0)
, mNeedsDisplayListSync(false)
, mDisplayList(nullptr)
, mStagingDisplayList(nullptr)
, mAnimatorManager(*this)
, mParentCount(0) {}
3.3. beginRecording初始化DisplayList

在Surface.java中通过lockCanvas调用RenderNode对象的函数。
beginRecording
//frameworks/base/graphics/java/android/graphics/RenderNode.java
public @NonNull RecordingCanvas beginRecording(int width, int height) {
if (mCurrentRecordingCanvas != null) {
throw new IllegalStateException(
"Recording currently in progress - missing #endRecording() call?");
}
mCurrentRecordingCanvas = RecordingCanvas.obtain(this, width, height);
return mCurrentRecordingCanvas;
}
接着调用RecordingCanvas的obtain函数:
类的继承关系: RecordingCanvas类继承DisplayListCanvas,而DisplayListCanvas继承BaseRecordingCanvas, BaseRecordingCanvas继承Canvas(继承BaseCanvas)。
//frameworks/base/graphics/java/android/graphics/RecordingCanvas.java
public final class RecordingCanvas extends DisplayListCanvas {
//构造函数
/** @hide */
protected RecordingCanvas(@NonNull RenderNode node, int width, int height) {
super(nCreateDisplayListCanvas(node.mNativeRenderNode, width, height));
mDensity = 0; // disable bitmap density scaling
}
static RecordingCanvas obtain(@NonNull RenderNode node, int width, int height) {
if (node == null) throw new IllegalArgumentException("node cannot be null");
RecordingCanvas canvas = sPool.acquire();
if (canvas == null) {
canvas = new RecordingCanvas(node, width, height);
} else {
//创建一个native的DisplayListCanvas对象(即显示列表的Canvas)
//JNI通过mNativeCanvasWrapper(BaseCanvas.java创建)找对应的Native的Canvas
nResetDisplayListCanvas(canvas.mNativeCanvasWrapper, node.mNativeRenderNode,
width, height);
}
canvas.mNode = node;
canvas.mWidth = width;
canvas.mHeight = height;
return canvas;
}
...
}
查看测试案例代码中的和
canvas.drawColor函数,是调用了其父类
canvas.drawRect的对应方法。
BaseCanvas
//frameworks/base/graphics/java/android/graphics/Canvas.java
public void drawColor(@ColorLong long color) {
super.drawColor(color, BlendMode.SRC_OVER);
}
public void drawRect(@NonNull RectF rect, @NonNull Paint paint) {
super.drawRect(rect, paint);
}
父类:
BaseCanvas.java
//frameworks/base/graphics/java/android/graphics/BaseCanvas.java
public void drawColor(@ColorInt int color, @NonNull PorterDuff.Mode mode) {
nDrawColor(mNativeCanvasWrapper, color, mode.nativeInt);
}
public void drawRect(@NonNull Rect r, @NonNull Paint paint) {
throwIfHasHwBitmapInSwMode(paint);
drawRect(r.left, r.top, r.right, r.bottom, paint);
}
Native层Canvas创建(JNI和HWUI模块)
1.在上面RecordingCanvas.java的构造函数中调用了函数,对饮的JNI实现:
nCreateDisplayListCanvas
//frameworks/base/core/jni/android_view_DisplayListCanvas.cpp
const char* const kClassPathName = "android/graphics/RecordingCanvas";
static JNINativeMethod gMethods[] = {
// ------------ @FastNative ------------------
{ "nCallDrawGLFunction", "(JJLjava/lang/Runnable;)V",
(void*) android_view_DisplayListCanvas_callDrawGLFunction },
// ------------ @CriticalNative --------------
{ "nCreateDisplayListCanvas", "(JII)J", (void*) android_view_DisplayListCanvas_createDisplayListCanvas },
{ "nResetDisplayListCanvas", "(JJII)V", (void*) android_view_DisplayListCanvas_resetDisplayListCanvas },
{ "nGetMaximumTextureWidth", "()I", (void*) android_view_DisplayListCanvas_getMaxTextureSize },
{ "nGetMaximumTextureHeight", "()I", (void*) android_view_DisplayListCanvas_getMaxTextureSize },
{ "nInsertReorderBarrier", "(JZ)V", (void*) android_view_DisplayListCanvas_insertReorderBarrier },
{ "nFinishRecording", "(J)J", (void*) android_view_DisplayListCanvas_finishRecording },
{ "nDrawRenderNode", "(JJ)V", (void*) android_view_DisplayListCanvas_drawRenderNode },
{ "nDrawTextureLayer", "(JJ)V", (void*) android_view_DisplayListCanvas_drawTextureLayer },
{ "nDrawCircle", "(JJJJJ)V", (void*) android_view_DisplayListCanvas_drawCircleProps },
{ "nDrawRoundRect", "(JJJJJJJJ)V",(void*) android_view_DisplayListCanvas_drawRoundRectProps },
{ "nDrawWebViewFunctor", "(JI)V", (void*) android_view_DisplayListCanvas_drawWebViewFunctor },
};
//具体实现,此处的renderNodePtr变量是RenderNode在native层的对象(地址)
static jlong android_view_DisplayListCanvas_createDisplayListCanvas(jlong renderNodePtr,
jint width, jint height) {
RenderNode* renderNode = reinterpret_cast<RenderNode*>(renderNodePtr);
return reinterpret_cast<jlong>(Canvas::create_recording_canvas(width, height, renderNode));
}
调用到frameworks/base/libs/hwui/hwui/Canvas.cpp,在Andorid Q中,此处只调用了函数。使用skia进行绘制。
SkiaRecordingCanvas
//frameworks/base/libs/hwui/hwui/Canvas.cpp
Canvas* Canvas::create_recording_canvas(int width, int height, uirenderer::RenderNode* renderNode) {
return new uirenderer::skiapipeline::SkiaRecordingCanvas(renderNode, width, height);
}
然后初始化DisplayList:
//frameworks/base/libs/hwui/pipeline/skia/SkiaRecordingCanvas.h
explicit SkiaRecordingCanvas(uirenderer::RenderNode* renderNode, int width, int height) {
initDisplayList(renderNode, width, height);
}
//frameworks/base/libs/hwui/pipeline/skia/SkiaRecordingCanvas.cpp
void SkiaRecordingCanvas::initDisplayList(uirenderer::RenderNode* renderNode, int width,
int height) {
mCurrentBarrier = nullptr;
SkASSERT(mDisplayList.get() == nullptr);
if (renderNode) {
mDisplayList = renderNode->detachAvailableList();
}
if (!mDisplayList) {
mDisplayList.reset(new SkiaDisplayList());
}
mDisplayList->attachRecorder(&mRecorder, SkIRect::MakeWH(width, height));
SkiaCanvas::reset(&mRecorder);
}
3.4. Draw绘制操纵
正常流程的绘制是在frameworks/base/core/java/android/view/ThreadedRenderer.java的
函数中。 调用到drawRnderNode函数绘制。
updateRootDisplayList
Java层:上面案例中的和
drawColor实际调用的是在frameworks/base/graphics/java/android/graphics/BaseCanvas.java中:
drawRect
//frameworks/base/graphics/java/android/graphics/BaseCanvas.java
public void drawColor(@ColorInt int color, @NonNull PorterDuff.Mode mode) {
nDrawColor(mNativeCanvasWrapper, color, mode.nativeInt);
}
public void drawRect(@NonNull Rect r, @NonNull Paint paint) {
throwIfHasHwBitmapInSwMode(paint);
drawRect(r.left, r.top, r.right, r.bottom, paint);
}
调用JNI层在:
//frameworks/base/core/jni/android_graphics_Canvas.cpp
static const JNINativeMethod gDrawMethods[] = {
{"nDrawColor","(JII)V", (void*) CanvasJNI::drawColor},
{"nDrawColor","(JJJI)V", (void*) CanvasJNI::drawColorLong},
{"nDrawPaint","(JJ)V", (void*) CanvasJNI::drawPaint},
{"nDrawPoint", "(JFFJ)V", (void*) CanvasJNI::drawPoint},
{"nDrawPoints", "(J[FIIJ)V", (void*) CanvasJNI::drawPoints},
{"nDrawLine", "(JFFFFJ)V", (void*) CanvasJNI::drawLine},
{"nDrawLines", "(J[FIIJ)V", (void*) CanvasJNI::drawLines},
{"nDrawRect","(JFFFFJ)V", (void*) CanvasJNI::drawRect},
......
}
static void drawColor(JNIEnv* env, jobject, jlong canvasHandle, jint color, jint modeHandle) {
SkBlendMode mode = static_cast<SkBlendMode>(modeHandle);
get_canvas(canvasHandle)->drawColor(color, mode);
}
static void drawRect(JNIEnv* env, jobject, jlong canvasHandle, jfloat left, jfloat top,
jfloat right, jfloat bottom, jlong paintHandle) {
const Paint* paint = reinterpret_cast<Paint*>(paintHandle);
get_canvas(canvasHandle)->drawRect(left, top, right, bottom, *paint);
}
Native层:因为,所以调用到SkiaCanvas类中的具体实现:
class SkiaCanvas : public Canvas
调用
//frameworks/base/libs/hwui/SkiaCanvas.cpp
void SkiaCanvas::drawColor(int color, SkBlendMode mode) {
mCanvas->drawColor(color, mode);
}
void SkiaCanvas::drawRect(float left, float top, float right, float bottom, const SkPaint& paint) {
if (CC_UNLIKELY(paint.nothingToDraw())) return;
mCanvas->drawRect({left, top, right, bottom}, *filterPaint(paint));
}
调用到图形库模块:
external/skia
Skia是Google一个底层的图形、图像、动画、SVG、文本等多方面的图形库,是Android中图形系统的引擎。Skia作为第三方软件放在目录:
。
external/skia/
主要包含三个库:
libcorecg.so: 包含的部分内容,比如其中的
/skia/src/core是在SurfaceFlinger里面用来计算可视区域的;libsgl.so: 包含
Region、Rect的部分和全部内容,这个实现了skia大部分的图形效果,以及图形格式的编解码;libskiagl.so: 包含
/skia/src/core|effects|images|ports|utils里面的内容,主要用来调用opengl实现部分效果。
/skia/src/gl
//external/skia/src/core/SkCanvas.cpp
void SkCanvas::drawColor(SkColor c, SkBlendMode mode) {
SkPaint paint;
paint.setColor(c);
paint.setBlendMode(mode);
this->drawPaint(paint);
}
void SkCanvas::drawRect(const SkRect& r, const SkPaint& paint) {
TRACE_EVENT0("skia", TRACE_FUNC);
// To avoid redundant logic in our culling code and various backends, we always sort rects
// before passing them along.
this->onDrawRect(r.makeSorted(), paint);
}
3.5. HwuiContext和HwuiRenderer
3.5.1. Java层
从上面的Surface.java中看到,nHwuiCreate创建HwuiRenderer。
//Surface.java
//创建一个native的HwuiRender对象
mHwuiRenderer = nHwuiCreate(mRenderNode.mNativeRenderNode, mNativeObject,
isWideColorGamut);
......
3.5.2. JNI层
//frameworks/base/core/jni/android_view_Surface.cpp
static const JNINativeMethod gSurfaceMethods[] = {
......
// HWUI context
{"nHwuiCreate", "(JJZ)J", (void*) hwui::create },
{"nHwuiSetSurface", "(JJ)V", (void*) hwui::setSurface },
{"nHwuiDraw", "(J)V", (void*) hwui::draw },
{"nHwuiDestroy", "(J)V", (void*) hwui::destroy },
};
//=========================================具体实现
namespace uirenderer {
using namespace android::uirenderer::renderthread;
class ContextFactory : public IContextFactory {
......
static jlong create(JNIEnv* env, jclass clazz, jlong rootNodePtr, jlong surfacePtr,
jboolean isWideColorGamut) {
RenderNode* rootNode = reinterpret_cast<RenderNode*>(rootNodePtr);
sp<Surface> surface(reinterpret_cast<Surface*>(surfacePtr));
ContextFactory factory;
//创建一个RenderProxy对象,并作为返回对象
RenderProxy* proxy = new RenderProxy(false, rootNode, &factory);
proxy->loadSystemProperties();
if (isWideColorGamut) {
proxy->setWideGamut(true);
}
proxy->setSwapBehavior(SwapBehavior::kSwap_discardBuffer);
proxy->setSurface(surface);
// Shadows can't be used via this interface, so just set the light source
// to all 0s.
proxy->setLightAlpha(0, 0);
proxy->setLightGeometry((Vector3){0, 0, 0}, 0);
return (jlong) proxy;
}
以下流程部分是和通常的HWUI环境初始化流程相同的。
3.5.3. *native层:调用RenderProxy.cpp构造函数
该构造函数的几个重要成员变量:
RenderProxy是一个代理者,严格的单线程。所有的方法都必须在自己的线程中调用。;RenderThread(即构造函数中的mRenderThread):渲染线程,是一个单例,也就是说,一个进程中只有一个,所有的绘制操纵都必须在这个线程中完成。应用端很多操纵,都以RenderTask的形式post到RenderThread线程中完成。(在Android 5.0之后独立出来的应用程序的OpenGL线程)CanvasContext(即构造函数中的mContext):上下文,由于OpenGL是单线程的,所以,我们给到GPU的绘图命令都封装在各自的上下文中。这个和上层的HwuiRenderer是对应的。(将窗口绑定到Open GL渲染上下文中,从而使后面的渲染操作都是针对被绑定窗口的)DrawFrameTask(即构造函数中的mDrawFrameTask):一个用来执行渲染任务的task,MainThread通过他向RenderThread线程发送渲染下一帧的命令。(比较特殊的一个RenderTask,可重复使用的绘制Task。)
MainThread通过这个代理对象想Task Queue发送drawFrame命令
//frameworks/base/libs/hwui/renderthread/RenderProxy.cpp
namespace android {
namespace uirenderer {
namespace renderthread {
RenderProxy::RenderProxy(bool translucent, RenderNode* rootRenderNode,
IContextFactory* contextFactory)
: mRenderThread(RenderThread::getInstance()), mContext(nullptr) { //Step1 创建RenderThread渲染线程
mContext = mRenderThread.queue().runSync([&]() -> CanvasContext* {
return CanvasContext::create(mRenderThread, translucent, rootRenderNode, contextFactory); //Step2 创建CanvasContext渲染上下文
});
mDrawFrameTask.setContext(&mRenderThread, mContext, rootRenderNode);
}
......
3.6. 创建RenderThread渲染线程
从上面构造函数中的调用下去。创建一个RenderThread线程。
RenderThread::getInstance()
而该类的父类是ThreadBase.h,父类的父类是Thread.h
//frameworks/base/libs/hwui/renderthread/RenderThread.cpp
RenderThread& RenderThread::getInstance() {
// This is a pointer because otherwise __cxa_finalize
// will try to delete it like a Good Citizen but that causes us to crash
// because we don't want to delete the RenderThread normally.
static RenderThread* sInstance = new RenderThread();
gHasRenderThreadInstance = true;
return *sInstance;
}
RenderThread::RenderThread()
: ThreadBase()
, mVsyncSource(nullptr)
, mVsyncRequested(false)
, mFrameCallbackTaskPending(false)
, mRenderState(nullptr)
, mEglManager(nullptr)
, mFunctorManager(WebViewFunctorManager::instance())
, mVkManager(nullptr) {
Properties::load();
//实现父类的函数,调用run
start("RenderThread");
}
父类创建looper循环和start函数实现,然后开始线程循环:
//frameworks/base/libs/hwui/thread/ThreadBase.h
ThreadBase()
: Thread(false)
, mLooper(new Looper(false))
, mQueue([this]() { mLooper->wake(); }, mLock) {}
void start(const char* name = "ThreadBase") { Thread::run(name); }
开始线程循环,调用ThreadLoop开始工作。
//frameworks/base/libs/hwui/renderthread/RenderThread.cpp
bool RenderThread::threadLoop() {
...
initThreadLocals();
while (true) {
waitForWork();
processQueue();
if (mPendingRegistrationFrameCallbacks.size() && !mFrameCallbackTaskPending) {
drainDisplayEventQueue();
mFrameCallbacks.insert(mPendingRegistrationFrameCallbacks.begin(),
mPendingRegistrationFrameCallbacks.end());
mPendingRegistrationFrameCallbacks.clear();
requestVsync();
}
if (!mFrameCallbackTaskPending && !mVsyncRequested && mFrameCallbacks.size()) {
requestVsync();
}
}
return false;
}
//以下流程会处理vsync信号
void RenderThread::initThreadLocals() {
setupFrameInterval();
initializeDisplayEventReceiver();
mEglManager = new EglManager();
mRenderState = new RenderState(*this);
mVkManager = new VulkanManager();
mCacheManager = new CacheManager(DeviceInfo::get()->displayInfo());
}
void RenderThread::initializeDisplayEventReceiver() {
if (!Properties::isolatedProcess) {
...
// Register the FD
mLooper->addFd(receiver->getFd(), 0, Looper::EVENT_INPUT,
RenderThread::displayEventReceiverCallback, this);
mVsyncSource = new DisplayEventReceiverWrapper(std::move(receiver), [this] {
DeviceInfo::get()->onDisplayConfigChanged();
setupFrameInterval();
});
} else {
mVsyncSource = new DummyVsyncSource(this);
}
}
int RenderThread::displayEventReceiverCallback(int fd, int events, void* data) {
...
reinterpret_cast<RenderThread*>(data)->drainDisplayEventQueue();
return 1; // keep the callback
}
void RenderThread::drainDisplayEventQueue() {
ATRACE_CALL();
nsecs_t vsyncEvent = mVsyncSource->latestVsyncEvent();
if (vsyncEvent > 0) {
mVsyncRequested = false;
if (mTimeLord.vsyncReceived(vsyncEvent) && !mFrameCallbackTaskPending) {
ATRACE_NAME("queue mFrameCallbackTask");
mFrameCallbackTaskPending = true;
nsecs_t runAt = (vsyncEvent + mDispatchFrameDelay);
queue().postAt(runAt, [this]() { dispatchFrameCallbacks(); });
}
}
}
3.7. CanvasContext渲染上下文
该函数中会选择渲染绘制方式(渲染管线)。在Android Q中取消了OpenGL渲染。
Android P之前:Android Q:
enum class RenderPipelineType { OpenGL = 0, SkiaGL, SkiaVulkan, NotInitialized = 128 };
enum class RenderPipelineType { SkiaGL, SkiaVulkan, NotInitialized = 128 };
//frameworks/base/libs/hwui/renderthread/CanvasContext.cpp
CanvasContext* CanvasContext::create(RenderThread& thread, bool translucent,
RenderNode* rootRenderNode, IContextFactory* contextFactory) {
//获取渲染方式getRenderPipelineType
auto renderType = Properties::getRenderPipelineType();
switch (renderType) {
case RenderPipelineType::SkiaGL:
return new CanvasContext(thread, translucent, rootRenderNode, contextFactory,
std::make_unique<skiapipeline::SkiaOpenGLPipeline>(thread));
case RenderPipelineType::SkiaVulkan:
return new CanvasContext(thread, translucent, rootRenderNode, contextFactory,
std::make_unique<skiapipeline::SkiaVulkanPipeline>(thread));
default:
LOG_ALWAYS_FATAL("canvas context type %d not supported", (int32_t)renderType);
break;
}
return nullptr;
}
RenderPipelineType Properties::getRenderPipelineType() {
sRenderPipelineType = peekRenderPipelineType();
return sRenderPipelineType;
}
RenderPipelineType Properties::peekRenderPipelineType() {
// If sRenderPipelineType has been locked, just return the locked type immediately.
if (sRenderPipelineType != RenderPipelineType::NotInitialized) {
return sRenderPipelineType;
}
bool useVulkan = use_vulkan().value_or(false);
char prop[PROPERTY_VALUE_MAX];
//PROPERTY_RENDERER "debug.hwui.renderer"
//enum class RenderPipelineType { SkiaGL, SkiaVulkan, NotInitialized = 128 };
property_get(PROPERTY_RENDERER, prop, useVulkan ? "skiavk" : "skiagl");
if (!strcmp(prop, "skiavk")) {
return RenderPipelineType::SkiaVulkan;
}
return RenderPipelineType::SkiaGL;
}
mRenderPipeline有几种类型,创建CanvasContext时(
),会根据pipeline的类型,创建对应的Pipeline。(即调用
create函数)
getRenderPipelineType函数
渲染类型:
enum class RenderPipelineType { SkiaGL, SkiaVulkan, NotInitialized = 128 };
//frameworks/base/libs/hwui/renderthread/CanvasContext.cpp
//构造函数
CanvasContext::CanvasContext(RenderThread& thread, bool translucent, RenderNode* rootRenderNode,
IContextFactory* contextFactory,
std::unique_ptr<IRenderPipeline> renderPipeline)
: mRenderThread(thread)
, mGenerationID(0)
, mOpaque(!translucent)
, mAnimationContext(contextFactory->createAnimationContext(mRenderThread.timeLord()))
, mJankTracker(&thread.globalProfileData(), DeviceInfo::get()->displayInfo())
, mProfiler(mJankTracker.frames(), thread.timeLord().frameIntervalNanos())
, mContentDrawBounds(0, 0, 0, 0)
, mRenderPipeline(std::move(renderPipeline)) {
rootRenderNode->makeRoot();
mRenderNodes.emplace_back(rootRenderNode); //是前面创建的RenderNode
mProfiler.setDensity(DeviceInfo::get()->displayInfo().density);
setRenderAheadDepth(Properties::defaultRenderAhead);
}
在上面调用nHwuiCreate的JNI层,会创建ContextFactory,然后在此处的构造函数中会使用到。主要用来创建AnimationContext,即
mAnimationContext(contextFactory->createAnimationContext(mRenderThread.timeLord()))
AnimationContext主要用来处理动画Animation。
//frameworks/base/core/jni/android_view_Surface.cpp
class ContextFactory : public IContextFactory {
public:
virtual AnimationContext* createAnimationContext(renderthread::TimeLord& clock) {
return new AnimationContext(clock);
}
};
CanvasContext实现了IFrameCallback接口,所以,CanvasContext能接收编舞者Choreographer的callback,处理实时动画。
class CanvasContext : public IFrameCallback {...}
3.7.1. RenderThread渲染线程
RenderThread渲染运行模型:空闲的时候, RenderThread睡眠在成员变量mLooper指向的一个Looper对象的成员函数pollOnceh中。当其他线程需要调度RenderThread, 会向他的任务队列添加一个任务, 然后唤醒RenderThread进行处理。RenderThread通过
方法处理任务。
processQueue
//frameworks/base/libs/hwui/renderthread/RenderThread.h
//继承ThreadBase,而ThreadBase是继承基类Thread
class RenderThread : private ThreadBase {
//组织拷贝构造函数和重载
PREVENT_COPY_AND_ASSIGN(RenderThread);
调用构造函数中,同时启动了渲染线程RenderThread:
//frameworks/base/libs/hwui/renderthread/RenderThread.cpp
RenderThread::RenderThread()
: ThreadBase()
, mVsyncSource(nullptr)
, mVsyncRequested(false)
, mFrameCallbackTaskPending(false)
, mRenderState(nullptr)
, mEglManager(nullptr)
, mFunctorManager(WebViewFunctorManager::instance())
, mVkManager(nullptr) {
Properties::load();
start("RenderThread"); //线程启动
}
查看父类的构造函数:
//frameworks/base/libs/hwui/thread/ThreadBase.h
ThreadBase()
: Thread(false)
, mLooper(new Looper(false))
, mQueue([this]() {
mLooper->wake(); //此处调用是唤醒mLooper,线程开始工作
}, mLock) {}
在渲染线程启动后,会调用RenderThread.cpp的threadLoop函数。
bool RenderThread::threadLoop() {
setpriority(PRIO_PROCESS, 0, PRIORITY_DISPLAY);
Looper::setForThread(mLooper);
if (gOnStartHook) {
gOnStartHook("RenderThread");
}
//初始化Thread的本地变量
initThreadLocals();
while (true) {
//没有任务就等在此处
waitForWork();
processQueue();
if (mPendingRegistrationFrameCallbacks.size() && !mFrameCallbackTaskPending) {
drainDisplayEventQueue();
mFrameCallbacks.insert(mPendingRegistrationFrameCallbacks.begin(),
mPendingRegistrationFrameCallbacks.end());
mPendingRegistrationFrameCallbacks.clear();
requestVsync();
}
if (!mFrameCallbackTaskPending && !mVsyncRequested && mFrameCallbacks.size()) {
// TODO: Clean this up. This is working around an issue where a combination
// of bad timing and slow drawing can result in dropping a stale vsync
// on the floor (correct!) but fails to schedule to listen for the
// next vsync (oops), so none of the callbacks are run.
requestVsync();
}
}
return false;
}
3.7.2. DrawFrameTask构造函数
在调用构造函数时,会创建DrawFrameTask,同时调用其
RenderProxy函数:
setContext
//frameworks/base/libs/hwui/renderthread/DrawFrameTask.cpp
DrawFrameTask::DrawFrameTask()
: mRenderThread(nullptr)
, mContext(nullptr)
, mContentDrawBounds(0, 0, 0, 0)
, mSyncResult(SyncResult::OK) {}
DrawFrameTask::~DrawFrameTask() {}
void DrawFrameTask::setContext(RenderThread* thread, CanvasContext* context,
RenderNode* targetNode) {
mRenderThread = thread;
mContext = context;
mTargetNode = targetNode;
}
3.8. syncAndDrawFrame绘制帧
从上面的分析看,DisplayList和RenderThread都创建好了,正常绘制的时候会调用到:
syncAndDrawFrame
从ViewRootImpl的performDraw函数调用到draw,在调用到 ThreadedRenderer.java的draw函数。开始绘制:
//ThreadedRenderer.java
void draw(View view, AttachInfo attachInfo, DrawCallbacks callbacks) {
final Choreographer choreographer = attachInfo.mViewRootImpl.mChoreographer;
choreographer.mFrameInfo.markDrawStart();
//绘制每个视图的内容(在文章下面会梳理)
updateRootDisplayList(view, callbacks);
//绘制一帧的内容
int syncResult = syncAndDrawFrame(choreographer.mFrameInfo);
...
}
//frameworks/base/libs/hwui/renderthread/RenderProxy.cpp
int RenderProxy::syncAndDrawFrame() {
return mDrawFrameTask.drawFrame();
}
//frameworks/base/libs/hwui/renderthread/DrawFrameTask.cpp
int DrawFrameTask::drawFrame() {
LOG_ALWAYS_FATAL_IF(!mContext, "Cannot drawFrame with no CanvasContext!");
mSyncResult = SyncResult::OK;
mSyncQueued = systemTime(CLOCK_MONOTONIC);
postAndWait();
return mSyncResult;
}
void DrawFrameTask::postAndWait() {
AutoMutex _lock(mLock);
mRenderThread->queue().post([this]() { run(); }); //执行此处的run函数
mSignal.wait(mLock);
}
此时,drawFrame,也就通过RenderThread,post一个WorkItem到RenderThread的队列里面,在RenderThread线程中执行的。
然后RenderThread处理Queue时,执行的会是DrawFrameTask的run函数。
//frameworks/base/libs/hwui/renderthread/DrawFrameTask.cpp
void DrawFrameTask::run() {
ATRACE_NAME("DrawFrame");
bool canUnblockUiThread;
bool canDrawThisFrame;
{
//info,即描述Viewtree的,也就是RenderNode tree
//此处的mode是MODE_FULL,即只有primary的node是FULL,其他都是实时 **
TreeInfo info(TreeInfo::MODE_FULL, *mContext);
//同步Frame帧状态
canUnblockUiThread = syncFrameState(info);
//判断是否可以绘制这一帧
canDrawThisFrame = info.out.canDrawThisFrame;
if (mFrameCompleteCallback) {
mContext->addFrameCompleteListener(std::move(mFrameCompleteCallback));
mFrameCompleteCallback = nullptr;
}
}
// Grab a copy of everything we need
CanvasContext* context = mContext;
std::function<void(int64_t)> callback = std::move(mFrameCallback);
mFrameCallback = nullptr;
......
if (CC_LIKELY(canDrawThisFrame)) {
//**绘制
context->draw();
} else {
// wait on fences so tasks don't overlap next frame
context->waitOnFences();
}
if (!canUnblockUiThread) {
unblockUiThread();
}
}
//同步Frame的State
bool DrawFrameTask::syncFrameState(TreeInfo& info) {
ATRACE_CALL();
int64_t vsync = mFrameInfo[static_cast<int>(FrameInfoIndex::Vsync)];
mRenderThread->timeLord().vsyncReceived(vsync);
//通知GPU处理当前的Context上下文
bool canDraw = mContext->makeCurrent();
//hwui为了提高速度,对各种object都做了cache,此处unpin,就是让cache去做unpin,其他都不要了
mContext->unpinImages();
for (size_t i = 0; i < mLayers.size(); i++) {
mLayers[i]->apply();
}
mLayers.clear();
//设置绘制的区域大小
mContext->setContentDrawBounds(mContentDrawBounds);
//**Android View是树型结构的,这就是在绘制之前,去准备这些Tree节点的绘图操作
//准备绘制一帧的数据
mContext->prepareTree(info, mFrameInfo, mSyncQueued, mTargetNode);
// This is after the prepareTree so that any pending operations
// (RenderNode tree state, prefetched layers, etc...) will be flushed.
if (CC_UNLIKELY(!mContext->hasSurface() || !canDraw)) {
if (!mContext->hasSurface()) {
mSyncResult |= SyncResult::LostSurfaceRewardIfFound;
} else {
// If we have a surface but can't draw we must be stopped
mSyncResult |= SyncResult::ContextIsStopped;
}
info.out.canDrawThisFrame = false;
}
if (info.out.hasAnimations) {
if (info.out.requiresUiRedraw) {
mSyncResult |= SyncResult::UIRedrawRequired;
}
}
if (!info.out.canDrawThisFrame) {
mSyncResult |= SyncResult::FrameDropped;
}
// If prepareTextures is false, we ran out of texture cache space
return info.prepareTextures;
}
3.8.1. prepareTree
调用函数prepareTree:
//frameworks/base/libs/hwui/renderthread/CanvasContext.cpp
void CanvasContext::prepareTree(TreeInfo& info, int64_t* uiFrameInfo, int64_t syncQueued,
RenderNode* target) {
mRenderThread.removeFrameCallback(this);
......
mAnimationContext->startFrame(info.mode);
mRenderPipeline->onPrepareTree();
//Context可能会有多个Node
for (const sp<RenderNode>& node : mRenderNodes) {
//即只有Primary的node是 FULL,其他都是实时
info.mode = (node.get() == target ? TreeInfo::MODE_FULL : TreeInfo::MODE_RT_ONLY);
//此处遍历,对每个RenderNode都进行prepare
node->prepareTree(info);
GL_CHECKPOINT(MODERATE);
}
mAnimationContext->runRemainingAnimations(info);
GL_CHECKPOINT(MODERATE);
freePrefetchedLayers();
GL_CHECKPOINT(MODERATE);
mIsDirty = true;
//如果窗口已经没有Native Surface,这一帧就丢掉!!
if (CC_UNLIKELY(!hasSurface())) {
mCurrentFrameInfo->addFlag(FrameInfoFlags::SkippedFrame);
info.out.canDrawThisFrame = false;
return;
}
......
}
遍历RenderNode的prepareTree方法:
//frameworks/base/libs/hwui/RenderNode.cpp
void RenderNode::prepareTree(TreeInfo& info) {
ATRACE_CALL();
LOG_ALWAYS_FATAL_IF(!info.damageAccumulator, "DamageAccumulator missing");
MarkAndSweepRemoved observer(&info);
const int before = info.disableForceDark;
//具体实现
prepareTreeImpl(observer, info, false);
LOG_ALWAYS_FATAL_IF(before != info.disableForceDark, "Mis-matched force dark");
}
prepareTreeImpl是RenderNode真正进行Prepare的地方。
damageAccumulator是从CanvasContext中传过来的,是CanvasContext的成员,damage的叠加器。主要是用来标记,屏幕的那些区域被破坏了,需要重新绘制,所有的RenderNode累加起来,就是总的。
//frameworks/base/libs/hwui/RenderNode.cpp
void RenderNode::prepareTreeImpl(TreeObserver& observer, TreeInfo& info, bool functorsNeedLayer) {
if (mDamageGenerationId == info.damageGenerationId) {
info.damageAccumulator->dirty(DIRTY_MIN, DIRTY_MIN, DIRTY_MAX, DIRTY_MAX);
}
//Step 1
info.damageAccumulator->pushTransform(this);
if (info.mode == TreeInfo::MODE_FULL) {
//property是对RenderNode的描述,也就是对View的描述,比如大小,位置等。
//有两个状态,正在使用的syncProperties和待处理的mStagingProperties。
//syncProperties时,将mStagingProperties赋值给syncProperties
pushStagingPropertiesChanges(info);
}
......
pushLayerUpdate(info);
if (!mProperties.getAllowForceDark()) {
info.disableForceDark--;
}
info.damageAccumulator->popTransform();
}
调用pushTransform函数,damage累加器中,每一个元素由DirtyStack描述,分两种类型:TransformMatrix4和TransformRenderNode。采用一个双向链表mHead进行管理。
//frameworks/base/libs/hwui/DamageAccumulator.cpp
void DamageAccumulator::pushCommon() {
if (!mHead->next) {
DirtyStack* nextFrame = mAllocator.create_trivial<DirtyStack>();
nextFrame->next = nullptr;
nextFrame->prev = mHead;
mHead->next = nextFrame;
}
mHead = mHead->next;
mHead->pendingDirty.setEmpty();
}
void DamageAccumulator::pushTransform(const RenderNode* transform) {
pushCommon();
mHead->type = TransformRenderNode;
mHead->renderNode = transform;
}
此时prepare完成后,绘制一帧的数据就准备好了。
3.9. 绘制帧数据
从上面的章节,此处会调用到HardwareRenderer.java父类函数;然后JNI到Native层,调用到RenderProxy.cpp的该函数,再到
syncAndDrawFrame绘制帧的drawFrame函数,开始绘制一帧数据,此时启动RenderThread线程的run函数,调用到关键函数
frameworks/base/libs/hwui/renderthread/DrawFrameTask.cpp
CanvasContext::draw()
Android Q中,具体绘制是在各自的pipeline中进行的。(在)
frameworks/base/libs/hwui/pipeline/
在Android P中,一般是执行的
frameworks/base/libs/hwui/renderthread/OpenGLPipeline.cpp
在Android Q中,可以看出Google在慢慢用Vulkan替代OpenGL。
//frameworks/base/libs/hwui/renderthread/CanvasContext.cpp
void CanvasContext::draw() {
SkRect dirty;
mDamageAccumulator.finish(&dirty);
//跳过绘制条件:脏区域为空、空帧数据、不需要重绘
if (dirty.isEmpty() && Properties::skipEmptyFrames && !surfaceRequiresRedraw()) {
mCurrentFrameInfo->addFlag(FrameInfoFlags::SkippedFrame);
return;
}
......
mCurrentFrameInfo->markIssueDrawCommandsStart();
//获取frame(一帧数据信息,主要是ufferAge、Surface等)
Frame frame = mRenderPipeline->getFrame();
setPresentTime();
SkRect windowDirty = computeDirtyRect(frame, &dirty);
//绘制
bool drew = mRenderPipeline->draw(frame, windowDirty, dirty, mLightGeometry, &mLayerUpdateQueue,
mContentDrawBounds, mOpaque, mLightInfo, mRenderNodes,
&(profiler()));
int64_t frameCompleteNr = mFrameCompleteCallbacks.size() ? getFrameNumber() : -1;
waitOnFences();
bool requireSwap = false;
//绘制完成后调用
bool didSwap =
mRenderPipeline->swapBuffers(frame, drew, windowDirty, mCurrentFrameInfo, &requireSwap);
......
}
3.10. 绘制完成后unlockCanvasAndPost流程Permalink
回到绘制案例,此时,RenderThread,DrawFrameTask,CanvasContext等已经就绪,绘制操纵已经被添加到了DisplayList中。
绘制完成,然后会在中调用到
frameworks/base/tests/HwAccelerationTest/src/com/android/test/hwui/HardwareCanvasSurfaceViewActivity.java。
方法unlockCanvasAndPost
SurfaceHolder直接调的Surface的unlockCanvasAndPost。
//frameworks/base/core/java/android/view/Surface.java
public void unlockCanvasAndPost(Canvas canvas) {
synchronized (mLock) {
checkNotReleasedLocked();
if (mHwuiContext != null) {
//硬件加速执行此处
mHwuiContext.unlockAndPost(canvas);
} else {
//软件绘制
unlockSwCanvasAndPost(canvas);
}
}
}
private final class HwuiContext {
......
//HwuiContext的unlockAndPost函数
void unlockAndPost(Canvas canvas) {
if (canvas != mCanvas) {
throw new IllegalArgumentException("canvas object must be the same instance that "
+ "was previously returned by lockCanvas");
}
mRenderNode.endRecording();
mCanvas = null;
nHwuiDraw(mHwuiRenderer);
}
}
上面代码看到,在lockHardwareCanvas的时候有相同流程,会调用。
mRenderNode.beginRecording
此处就对应的调用到,结束RenderNode,保存数据。
mRenderNode.endRecording();
//frameworks/base/graphics/java/android/graphics/RenderNode.java
public void endRecording() {
if (mCurrentRecordingCanvas == null) {
throw new IllegalStateException(
"No recording in progress, forgot to call #beginRecording()?");
}
RecordingCanvas canvas = mCurrentRecordingCanvas;
mCurrentRecordingCanvas = null;
//Step1 先结束Canvas的录制
long displayList = canvas.finishRecording();
//Step2 然后将录制的list给mNativeRenderNode
nSetDisplayList(mNativeRenderNode, displayList);
canvas.recycle();
}
首先finishRecording函数通过JIN层调用到Native层。
android_view_DisplayListCanvas.cpp
返回录制好的mDisplayList。
//frameworks/base/libs/hwui/pipeline/skia/SkiaRecordingCanvas.cpp
uirenderer::DisplayList* SkiaRecordingCanvas::finishRecording() {
// close any existing chunks if necessary
insertReorderBarrier(false);
mRecorder.restoreToCount(1);
return mDisplayList.release();
}
第二步的nSetDisplayList通过JNI层调用到Native层。
android_view_RenderNode.cpp
将displayList给到RenderNode的mStagingDisplayList。
//frameworks/base/libs/hwui/RenderNode.cpp
void RenderNode::setStagingDisplayList(DisplayList* displayList) {
mValid = (displayList != nullptr);
mNeedsDisplayListSync = true;
delete mStagingDisplayList;
mStagingDisplayList = displayList;
}
4. Activity HWUI渲染环境初始化流程(RenderThreadc创建)
主要是通过setView创建rendernode,渲染线程RenderThread,Context上下文,RenderProxy代理对象等。
4.1. 附序列图

4.2. Java层
Activity.java开始设置view:
//frameworks/base/core/java/android/app/Activity.java
public Window getWindow() {
return mWindow;
}
public void setContentView(View view) {
getWindow().setContentView(view);
initWindowDecorActionBar();
}
PhoneWindow继承Window抽象类调用setContentView函数:
//frameworks/base/core/java/com/android/internal/policy/PhoneWindow.java
public class PhoneWindow extends Window implements MenuBuilder.Callback {
...
@Override
public void setContentView(View view) {
//新对象ViewGroup
setContentView(view, new ViewGroup.LayoutParams(MATCH_PARENT, MATCH_PARENT));
}
@Override
public void setContentView(View view, ViewGroup.LayoutParams params) {
if (mContentParent == null) {
installDecor();
} else if (!hasFeature(FEATURE_CONTENT_TRANSITIONS)) {
mContentParent.removeAllViews();
}
if (hasFeature(FEATURE_CONTENT_TRANSITIONS)) {
view.setLayoutParams(params);
final Scene newScene = new Scene(mContentParent, view);
transitionTo(newScene);
} else {
//调用此处添加一个view到Parent View中
mContentParent.addView(view, params);
}
mContentParent.requestApplyInsets();
final Callback cb = getCallback();
if (cb != null && !isDestroyed()) {
cb.onContentChanged();
}
mContentParentExplicitlySet = true;
}
...
}
此处的,mContentParent是ViewGroup类型对象。
mContentParent.addView(view, params);
ViewGroup实现接口ViewManager,而,WindowManagerImpl.java又是接口WindowManager的实现类。所以会同时调用WindowManagerImpl类的addView函数。
interface WindowManager extends ViewManager
WindowManagerImpl.java调用addView函数。
//frameworks/base/core/java/android/view/WindowManagerImpl.java
@Override
public void addView(@NonNull View view, @NonNull ViewGroup.LayoutParams params) {
applyDefaultToken(params);
mGlobal.addView(view, params, mContext.getDisplay(), mParentWindow);
}
调用windowManagerGlobal的addView函数。
//frameworks/base/core/java/android/view/WindowManagerGlobal.java
public void addView(View view, ViewGroup.LayoutParams params,
Display display, Window parentWindow) {
...
ViewRootImpl root;
View panelParentView = null;
synchronized (mLock) {
......
// do this last because it fires off messages to start doing things
try {
//调用ViewRootImpl的setView函数
root.setView(view, wparams, panelParentView);
} catch (RuntimeException e) {
// BadTokenException or InvalidDisplayException, clean up.
if (index >= 0) {
removeViewLocked(index, true);
}
throw e;
}
}
ViewRootImpl.java中调用流程:
//frameworks/base/core/java/android/view/ViewRootImpl.java
/**
* We have one child
*/
public void setView(View view, WindowManager.LayoutParams attrs, View panelParentView) {
synchronized (this) {
if (mView == null) {
//设置根节点视图(顶层视图)
mView = view;
...
// If the application owns the surface, don't enable hardware acceleration
if (mSurfaceHolder == null) {
// While this is supposed to enable only, it can effectively disable
// the acceleration too.
//启动硬件加速!
enableHardwareAcceleration(attrs);
final boolean useMTRenderer = MT_RENDERER_AVAILABLE
&& mAttachInfo.mThreadedRenderer != null;
if (mUseMTRenderer != useMTRenderer) {
// Shouldn't be resizing, as it's done only in window setup,
// but end just in case.
endDragResizing();
mUseMTRenderer = useMTRenderer;
...
}
}
}
}
}
@UnsupportedAppUsage
private void enableHardwareAcceleration(WindowManager.LayoutParams attrs) {
...
mAttachInfo.mThreadedRenderer = ThreadedRenderer.create(mContext, translucent,
attrs.getTitle().toString());
...
}
在ThreadedRenderer的create函数中new了一个该对象,从而调用其构造函数。构造函数的调用基类HardwareRenderer的构造函数。
super()
//frameworks/base/graphics/java/android/graphics/HardwareRenderer.java
/**
* Creates a new instance of a HardwareRenderer. The HardwareRenderer will default
* to opaque with no light source configured.
*/
//创建硬件渲染rendernode对象
public HardwareRenderer() {
//创建一个窗口的Root Render Node,并用Java层的RenderNode封装起来,即adopt通过new对象返回一个java层的RenderNode对象
mRootNode = RenderNode.adopt(nCreateRootRenderNode());
mRootNode.setClipToBounds(false);
//调用到JNI层,创建一个RenderProxy(即MainThread的代理对象)
mNativeProxy = nCreateProxy(!mOpaque, mRootNode.mNativeRenderNode);
if (mNativeProxy == 0) {
throw new OutOfMemoryError("Unable to create hardware renderer");
}
Cleaner.create(this, new DestroyContextRunnable(mNativeProxy));
ProcessInitializer.sInstance.init(mNativeProxy);
}
4.3. Native层
从上面的nCreateRootRenderNode函数调用到JNI层的android_view_ThreadedRenderer.cpp文件中。
创建一个窗口的Root Render Node。
之后创建RenderProxy对象。
static jlong android_view_ThreadedRenderer_createRootRenderNode(JNIEnv* env, jobject clazz) {
//new对象
RootRenderNode* node = new RootRenderNode(env);
node->incStrong(0);
node->setName("RootRenderNode");
return reinterpret_cast<jlong>(node);
}
static jlong android_view_ThreadedRenderer_createProxy(JNIEnv* env, jobject clazz,
jboolean translucent, jlong rootRenderNodePtr) {
RootRenderNode* rootRenderNode = reinterpret_cast<RootRenderNode*>(rootRenderNodePtr);
ContextFactoryImpl factory(rootRenderNode);
//new对象
return (jlong) new RenderProxy(translucent, rootRenderNode, &factory);
}
之后调用RenderProxy构造函数,就同上面Google原生绘制案例的流程分析相同,负责从MainThread向RenderThread发送命令。
RenderProxy::RenderProxy(){...}
参考上面的和
native层:调用RenderProxy.cpp构造函数章节
CanvasContext渲染上下文
4.4. ThreadedRenderer架构图

5. Activity 窗口绘制流程
由ViewRootImpl的成员函数
发起。
performTraversals
在绘制之前,首先需要创建一个Surface,即描述一个窗口(创建Surface的流程后续单独整理)一旦获得对应的Surface, 就需要将其绑定到RenderThread中。Activity窗口对应的Surface是通过ViewRootImpl类的成员函数向WindowManagerService服务请求创建和返回的,并且保存在ViewRootImpl类的成员变量mSurface中。如果Surface是新创建的,将调用ViewRootImpl类的成员变量mAttachInfo指向的AttachInfo函数。对象的成员变量mHardwareRenderer描述的一个HardwareRenderer对象的成员函数
relayoutWindow将它绑定到RenderThread中。最后, 如果需要绘制当前的Activity窗口, 那会调用 iewRootImpl类的另外一个成员函数
initialize
performDraw
此处在performTraversals函数中,先是用relayoutWindow创建mSurface,将Native层之前通过构造函数创建的Surface copy过来。 而后是三个主要流程:performMeasure测量、performLayout布局、performDraw绘制
5.1. 绘制序列图Permalink

5.1.1. ViewRootImpl中的软/硬件绘制区分
在ViewRootImpl.java的draw函数中:
//frameworks/base/core/java/android/view/ViewRootImpl.java
private boolean draw(boolean fullRedrawNeeded) {
Surface surface = mSurface;
if (!surface.isValid()) {
return false;
}
// Draw with hardware renderer.
mIsAnimating = false;
...
if (!dirty.isEmpty() || mIsAnimating || accessibilityFocusDirty) {
if (mAttachInfo.mThreadedRenderer != null && mAttachInfo.mThreadedRenderer.isEnabled()) {
...
//硬件加速
mAttachInfo.mThreadedRenderer.draw(mView, mAttachInfo, this);
} else {
...
//软件绘制
if (!drawSoftware(surface, mAttachInfo, xOffset, yOffset,
scalingRequired, dirty, surfaceInsets)) {
if (DEBUG_DRAW) {
Log.v(mTag, "drawSoftware return: this = " + this);
}
return false;
}
}
}
drawSoftware中会调用到Surface.java的和
lockCanvas函数。
unlockCanvasAndPost
//frameworks/base/core/java/android/view/Surface.java
public Canvas lockCanvas(Rect inOutDirty)
throws Surface.OutOfResourcesException, IllegalArgumentException {
synchronized (mLock) {
/// M: add for white list @{
//如果在白名单,则返回,仍使用硬件绘制
if (mSurfaceExt.isInWhiteList()) {
return lockHardwareCanvas();
}
/// @}
...
mLockedObject = nativeLockCanvas(mNativeObject, mCanvas, inOutDirty);
return mCanvas;
}
}
private void unlockSwCanvasAndPost(Canvas canvas) {
......
try {
nativeUnlockCanvasAndPost(mLockedObject, canvas);
} finally {
nativeRelease(mLockedObject);
mLockedObject = 0;
}
}
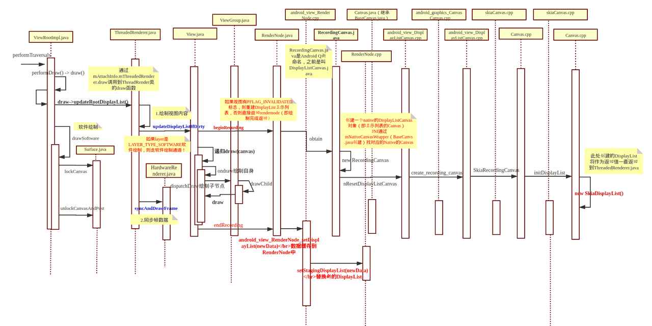
5.2. 初始化DisplayList
updateRootDisplayList方法的作用是先初始化DIsplayList(即调用,流程同上面案例中的分析),然后绘制整个树型视图结构,从顶层视图开始,每个视图节点逐一绘制,最终目的是触发每个视图的
beginRecording方法。
Canvas#draw***查看上面章节
syncAndDrawFrame
绘制准备,同步帧
updateRootDisplayList方法分成两步:
先顶层视图结构遍历绘制,更新DisplayList数据,第二步是ThreadedRenderer的根RenderNode绘制,同样,通过根RenderNode创建DisplayListCanvas,通过它的drawRenderNode方法,负责绘制顶层视图DecorView的RenderNode节点
5.3. 绘制view视图

参考上面目录
小节
beginRecording初始化DisplayList
updateViewTreeDisplayList方法,从顶层视图DecorView开始,遍历树形视图结构的每一个节点,利用视图内的RenderNode创建Canvas,绘制。利用ThreadedRenderer的根RootRenderNode创建Canvas,绘制顶层RenderNode节点
//frameworks/base/core/java/android/view/ThreadedRenderer.java
private void updateViewTreeDisplayList(View view) {
view.mPrivateFlags |= View.PFLAG_DRAWN;
//判断视图的PFLAG_INVALIDATED标志
//有这个标志,在调用每个View的updateDisplayListIfDirty()时,才会创建Canvas
//当一个视图需要绘制时,上层肯定会设置该标志
//最后会将重建标志还原
view.mRecreateDisplayList = (view.mPrivateFlags & View.PFLAG_INVALIDATED)
== View.PFLAG_INVALIDATED;
view.mPrivateFlags &= ~View.PFLAG_INVALIDATED;
//此处会用到mRecreateDisplayList进行判断是否创建DisplayListCanvas
view.updateDisplayListIfDirty();
view.mRecreateDisplayList = false;
}
每个视图的流程是一样的,都有三个步骤,第一次绘制时,每个视图都要建立Canvas。
通过视图RenderNode节点start方法,创建DisplayListCanvas画布对象(调用,流程同上面案例中的分析)通过View的draw(canvas)方法,实现具体记录绘制操作,(绘制自身与派发),draw方法包括很多步骤,包括递归到子视图的updateDisplayListIfDirty方法。最后,RenderNode结束记录
beginRecording方法。
endRecording
5.3.1. draw实现视图绘制六个步骤
第二步的draw实现视图绘制。参数就是上面创建的DisplayListConvas画布,视图有一些公用绘制,例如背景,滚定条,修饰等。
//frameworks/base/core/java/android/view/View.java
public void draw(Canvas canvas) {
......
}
具体视图绘制六个步骤:
绘制背景:
drawBackground(canvas)
这里会先得到一个mBGDrawable对象然后根据layout过程确定的视图位置来设置背景的绘制区域之后再调用Drawable的draw()方法来完成背景的绘制工作
必要时保存canvas的layers,绘制边缘fadeonDraw方法:绘制视图内容,调用Canvas API,此处是空方法,子类会实现。例如TextView、ImageView等类的源码,它们都有重写onDraw()这个方法,并且在里面执行了相当不少的绘制逻辑。绘制的方式主要是借助Canvas这个类,它会作为参数传入到onDraw()方法中,供给每个视图使用,可以将其当成一块画布
下面有个APP代码案例
dispatchDraw派发绘制子视图,空方法,容器类视图会重写。如果有跳过标志,将不会来到draw方法,直接去dispatchDraw。
//frameworks/base/core/java/android/view/ViewGroup.java
@Override
protected void dispatchDraw(Canvas canvas) {
for (int i = 0; i < childrenCount; i++) {
if ((child.mViewFlags & VISIBILITY_MASK) == VISIBLE ||
child.getAnimation() != null) {
more |= drawChild(canvas, child, drawingTime);
}
}
}
protected boolean drawChild(Canvas canvas, View child, long drawingTime) {
return child.draw(canvas, this, drawingTime);
}
此处调用View.java的三个参数的draw函数中,也会调用函数。并且如果是硬件绘制会重新判断
updateDisplayListIfDirty()。
mRecreateDisplayList
这样就实现了View视图的递归绘制。
boolean draw(Canvas canvas, ViewGroup parent, long drawingTime) {
...
if (hardwareAcceleratedCanvas) {
// Clear INVALIDATED flag to allow invalidation to occur during rendering, but
// retain the flag's value temporarily in the mRecreateDisplayList flag
mRecreateDisplayList = (mPrivateFlags & PFLAG_INVALIDATED) != 0;
mPrivateFlags &= ~PFLAG_INVALIDATED;
}
...
}
如有绘制fading edges,恢复canvas’ layers。绘制修饰,如滚动条。
5.3.2. APP绘制案例代码
假如APP代码中创建一个非常简单的视图,并且用Canvas随便绘制了一点东西,代码如下所示:
public class MyView extends View {
private Paint mPaint;
public MyView(Context context, AttributeSet attrs) {
super(context, attrs);
mPaint = new Paint(Paint.ANTI_ALIAS_FLAG);
}
@Override
protected void onDraw(Canvas canvas) {
mPaint.setColor(Color.YELLOW);
canvas.drawRect(0, 0, getWidth(), getHeight(), mPaint);
mPaint.setColor(Color.BLUE);
mPaint.setTextSize(20);
String text = "Hello View";
canvas.drawText(text, 0, getHeight() / 2, mPaint);
}
}
此处创建了一个自定义的MyView继承自View,并在MyView的构造函数中创建了一个Paint对象。Paint就像是一个画笔一样,配合着Canvas就可以进行绘制。
绘制逻辑比较简单,在方法中先是把画笔设置成黄色,然后调用Canvas的drawRect()方法绘制一个矩形。然后在把画笔设置成蓝色,并调整了一下文字的大小,然后调用drawText()方法绘制了一段文字。
onDraw()
然后在XML布局假如这个视图,将MyView的宽度设置成200dp,高度设置成100dp。
<LinearLayout xmlns:android="http://schemas.android.com/apk/res/android"
android:layout_width="match_parent"
android:layout_height="match_parent" >
<com.example.diyview.MyView
android:layout_width="200dp"
android:layout_height="100dp" />
</LinearLayout>
6. 关闭硬件加速
android提供了以下四个级别的硬件加速控制:
Application:Activity:例如启用全局的硬件加速,但却禁止了一个Activity的硬件加速:
<application android:hardwareAccelerated="true" ...>
<application android:hardwareAccelerated="true">
<activity ... />
<activity android:hardwareAccelerated="false" />
</application>
Window:针对给定的Window来启用硬件加速:
getWindow().setFlags(
WindowManager.LayoutParams.FLAG_HARDWARE_ACCELERATED,
WindowManager.LayoutParams.FLAG_HARDWARE_ACCELERATED);
View级别:针对一个独立的View对象使用下列代码来禁止硬件加速:
myView.setLayerType(View.LAYER_TYPE_SOFTWARE, null);
android关闭硬件加速的方法:
APK中,在AndroidManifest.xml中设置,这是关闭整个app的硬件加速,慎用!View有个方法支持单独的View关闭硬件加速,可以设置
android:hardwareAccelerated="false",或者关闭某一个控件的硬件加速功能使用
mView.setLaterType(View.LAYER_TYPE_SOFTWARE);
findViewById(R.id.btn).setLayerType(View.LAYER_TYPE_SOFTWARE,null);
7. 总结
在Java层,硬件渲染由ThreadedRenderer负责,每个窗体根视图ViewRootImpl下都有一个ThreadedRenderer,保存在AttachInfo,。从ViewRootImpl开始,一般视图会创建ThreadedRenderer,启用硬件渲染,关键点在遍历每一个视图,根据视图RenderNode创建画布,
它的draw方法是硬件渲染绘制的入口绘制架构包含
有效绘制记录存储在RenderNode关联的底层DisplayListData,做完这些初始化工作,就可以在Java层画布上执行绘制操作方法。
RenderNode节点,DisplayListCanvas画布,底层DisplayListData对象,CanvasState状态存储对象
树形视图结构每一节点都有一个DisplayListCanvas,利用Canvas#drawXxx方法分别记录一些绘制操作,drawXxx画点、圆、矩形等操作,将这些操作存储在一个DisplayList集合中,这是App的UI线程负责的任务,View和ViewGroup有什么自己需要的绘制在这里完成。View的dispatchDraw是空方法,不做任何操作。ViewGroup重写dispatchDraw方法,实现绘制派发到子视图。容器视图一般没有自己要绘制的东西,可能在updateDisplayListIfDirty方法就已经选择dispatchDraw了;顶层视图绘制入口是draw(一个参数)方法,在draw(一个参数)中,包含六个步骤,第四步会派发每个子视图,子视图绘制入口是draw(三个参数),在draw(三个参数)中,会根据硬件渲染,进入每个子视图updateDisplayListIfDirty方法,实现递归绘制;当走到RenderNode的
onDraw方法自己在APP中重写方法时,表示视图本身以及子视图已经全部绘制完毕,也就是说当DecorView的RenderNode#end方准备执行时,所有draw已经完成View构造方法创建每一个视图的RenderNode。每一个RenderNode都会创建DisplayListCanvas,使用时是一一对应关系;
endRecording
















暂无评论内容