松下伺服电机,松下伺服驱动器参考资料型号繁杂,本文对市场目前使用最多的几种型号给予总结归纳,供广大维修调试使用人员参考。
00:00
1,最常用类型驱动器 A系列,A4系列,A5系列
A6系列比较新,普及率不太高,A4系列即将于2018年10月份停产,仅对目前市场覆盖率比较大的型号予以说明。
伺服驱动器实物图如下

(1) A系列驱动器规格

A系列伺服电机规格

附表



A系列伺服驱动器和伺服电机的组合


(2) A4系列驱动器规格

A4系列伺服电机规格

A4系列伺服驱动器和伺服电机的组合
1)MSMD系列伺服电机与适配驱动器

2)MQMA,MHMD系列伺服电机与适配驱动器

3)MSMA系列伺服电机与适配驱动器

4)MDMA系列伺服电机与适配驱动器

5)MGMA,MFMA系列伺服电机与适配驱动器

6)MHMA系列伺服电机与适配驱动器

(3) A5系列驱动器规格

A5系列伺服电机规格

A5系列伺服驱动器和伺服电机的组合
(此组合伺服电机编码器为20位增量型)

A5系列伺服驱动器和伺服电机的组合
(此组合伺服电机编码器为17位绝对值型)

3,驱动器IO接线端口和编码器连接
A)A系列驱动器接口
速度模式
位置模式

转矩模式

编码器连接示意图


B)A4系列驱动器接口



编码器连接示意图


C)A5系列驱动器接口




编码器连接示意图
1)20位增量型接口


2)17位绝对值接口


3) 电机接口示意
小功率伺服电机——

大功率伺服电机——

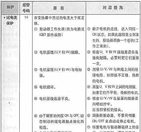
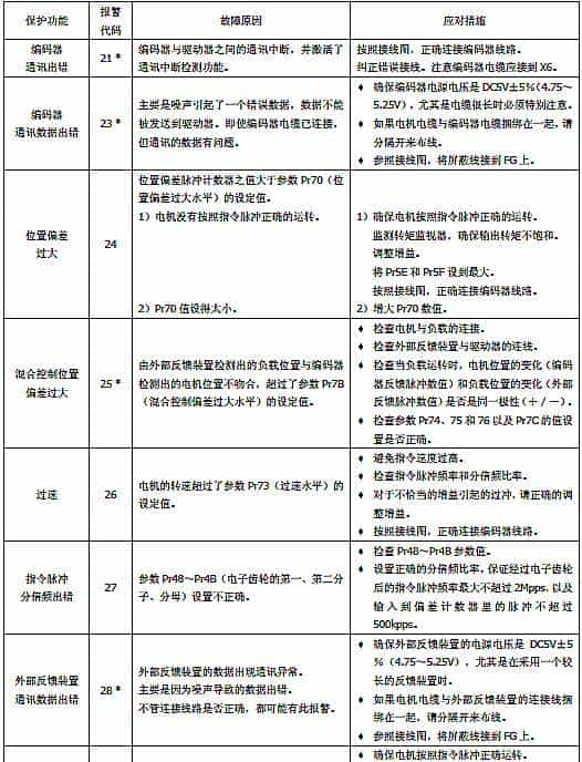
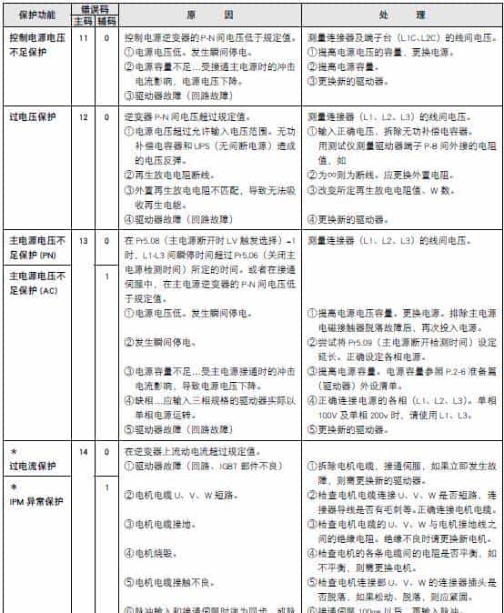
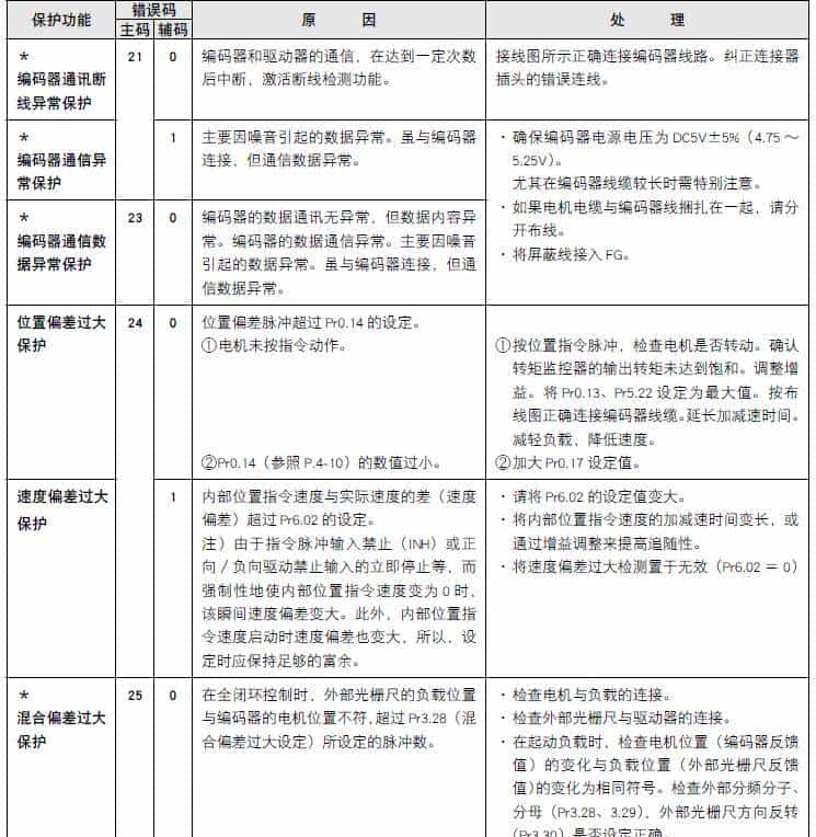
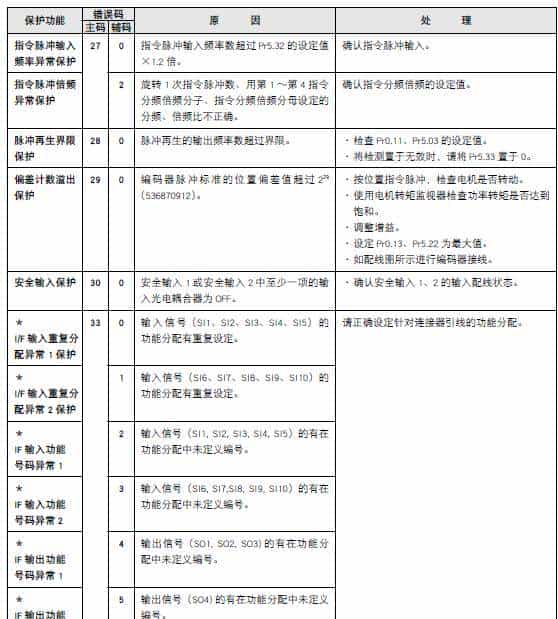
4,报警代码查询
A系列报警及处理措施






A4系列报警及处理措施





A5系列报警及处理措施










文章转载:
http://bjel.cn/repair/servo_driver.html
© 版权声明
文章版权归作者所有,未经允许请勿转载。如内容涉嫌侵权,请在本页底部进入<联系我们>进行举报投诉!
THE END



















- 最新
- 最热
只看作者