
编者按:2023年9月1日,十四届全国人大常委会第五次会议表决通过新修订的《行政复议法》(以下简称“新《行政复议法》”),新《行政复议法》将于2024年1月1日起施行。此次《行政复议法》的修订从明确行政复议原则出发,完善了行政复议申请、受理、审理及作出决定等程序,并强化了行政复议监督体系,有助于更好地发挥行政复议在化解行政争议中的作用。在税收领域,行政复议同样是解决税务行政争议的重大渠道,《行政复议法》作为《税务行政复议规则》的上位法,新《行政复议法》的颁布与实施将对税务行政复议产生影响。本文将对新《行政复议法》中的重点内容进行解读,并延伸到税务行政复议领域,分析相关规定的变化与适用。


新《行政复议法》的整体变化
(一)更好地发挥公正高效、便民为民的制度优势
全国人大常委会法工委行政法室主任梁鹰指出,“新修订的《行政复议法》把握行政复议制度定位和特点,贯彻落实改革部署,总结改革经验,注重提升行政复议的公信力和权威性,重点解决制约行政复议发挥化解行政争议主渠道作用的突出矛盾问题,将行政复议的制度优势转化为制度效能”。
为更好地发挥行政复议化解行政争议的主渠道作用,新《行政复议法》在保留原《行政复议法》篇章架构的基础上,将《行政复议法实施条例》(以下简称“《实施条例》”)部分内容上升为法律,同时补充了简易审理程序、行政复议委员会等制度。
(二)新《行政复议法》内容发生重大调整
原《行政复议法》(2017)共七章,包括总则、行政复议范围、行政复议申请、行政复议受理、行政复议决定、法律责任及附则。新《行政复议法》共七章,包括总则、行政复议申请、行政复议受理、行政复议审理、行政复议决定、法律责任及附则。条文数量从原四十三条扩充至九十条。

新《行政复议法》从行政复议的申请、受理、审理、作出决定四个环节进行编排,理清行政复议流程,条文逻辑更为清晰。同时,新《行政复议法》对重点的章拆分成多节,如第二章行政复议申请共有四节,包括行政复议范围、行政复议参与人、申请的提出及行政复议管辖四节。

新《行政复议法》修改的八大要点及对税务行政复议案件的影响
(一)明确行政复议委员会制度

在新《行政复议法》颁布之前,已有多地探索试点行政复议委员会制度。行政复议委员会制度能够在必定程度上缓解行政复议专业性不足的问题,对于建设专业化的行政复议队伍、提高行政复议效率具有重大意义。新《行政复议法》列举了在审理环节应当提请行政复议委员会咨询意见的情形,并在第六十一条明确提请行政复议委员会提出咨询意见的行政复议案件,行政复议机关应当将咨询意见作为作出行政复议决定的重大参考依据。
《税务行政复议规则》对行政复议委员会制度已有规定,“各级行政复议机关可以成立行政复议委员会,研究重大、疑难案件,提出处理提议。行政复议委员会可以邀请本机关以外的具有相关专业知识的人员参与”。涉税问题专业性强,大部分涉税争议案件具有案情复杂、疑难等特点,新《行政复议法》作为上位法明确了应当提请行政复议委员会的情形,实践中,税务行政复议案件符合情形的应当允许提请行政复议委员会咨询意见。在复议环节通过行政复议委员会制度提高案件审理的专业性,尤其是由外部专家、学者参与到案件的审理中,这对于妥善化解争议、提高税务行政复议效率具有必定意义。
(二)扩大行政复议调解、和解的适用范围

原《行政复议法》没有规定行政复议和解、调解相关内容,而是在《实施条例》中具体规定了行政复议和解、调解的适用情形。新《行政复议法》明确,行政复议调解不再局限于“公民、法人或者其他组织对行政机关行使法律、法规规定的自由裁量权作出的具体行政行为不服申请行政复议”和“当事人之间的行政赔偿或者行政补偿纠纷”两种情形,扩大了行政复议调解及和解的适用范围,对于发挥行政复议化解行政争议的主渠道作用具有重大意义。
在税收领域,《税务行政复议规则》规定行使自由裁量权作出的具体行政行为、行政赔偿、行政奖励及存在其他合理性问题的具体行政行为可以适用行政复议和解或调解,而新《行政复议法》不再限制调解及和解范围。对于部分涉税争议历史久远、相关资料繁杂错乱、争议实际难以查清的案件,以证据为基础提出和解或调解的方案,对于提高行政效率、妥善化解争议具有重大意义,也有利于维护良好的税企关系。
实践中,税务行政复议案件按照《税务行政复议规则》的规定进行处理,未来新《行政复议法》生效但《税务行政复议规则》尚未作出相应调整的情况下,存在法律适用的冲突。笔者认为,根据法律优位,《行政复议法》为全国人大常委会制定的法律,其适用应当优先于部门规章《税务行政复议规则》。因此,在新《行政复议法》生效后的税务行政复议案件中,可以基于第五条、第七十四条的规定适用行政复议调解或和解,扩大适用范围。
(三)提出复议前置情形告知要求

原《行政复议法》仅列举了行政相对人认为行政机关的具体行政行为侵犯其已经依法取得的土地、矿藏等自然资源的所有权或者使用权的,应当先申请行政复议,其他需复议前置的情形规定于具体的部门规定中。《税收征收管理法》第八十八条明确了纳税人、扣缴义务人、纳税担保人同税务机关在纳税上发生争议时,必须先依照税务机关的纳税决定缴纳或者解缴税款及滞纳金或者提供相应的担保,然后可以依法申请行政复议,对行政复议决定不服的,可以依法向人民法院起诉。此次新《行政复议法》对行政复议前置范围进行了优化,明确对当场作出的行政处罚决定、未履行法定职责、不予公开政府信息等行为不服的,应当先申请行政复议,这一规定可以减轻司法机关的诉讼压力,但对纳税人的权利救济可能造成必定影响。
另外,新《行政复议法》同时明确了对于需行政复议前置的情形,行政机关在作出行政行为时应当告知公民、法人或者其他组织先向行政复议机关申请行政复议,保障行政相对人及时行使其救济权利。实践中稽查局作出的税务处理决定书中一般会载明若纳税人对所涉征税行为有争议的,应当在规定的期限内解缴税款及滞纳金或提供相应的纳税担保后,向复议机关申请行政复议。
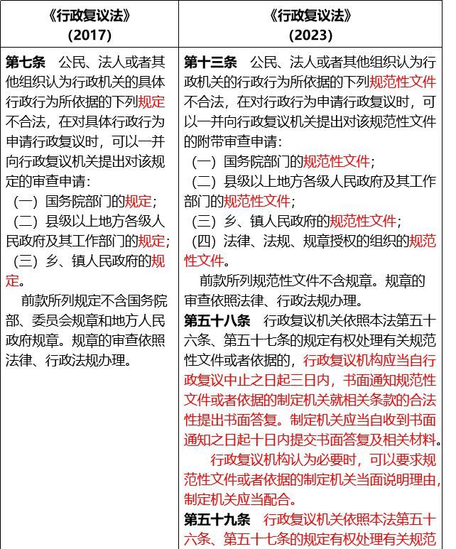
(四)明确规范性文件审查的范围及程序

新《行政复议法》在第四章行政复议审理中以一节的篇幅规定了行政复议附带审查,明确了行政复议中可以一并向行政复议机关提出规范性文件附带审查申请的范围,并具体规定了适用程序。在税务领域,因税法体系庞杂,在涉税争议中存在上位法与下位法冲突等法律适用问题,提起规范性文件审查具有明确法律依据的重大作用。值得讨论是,新《行政复议法》第五十八条规定了复议机构书面通知规范性文件制定机关就相关条款的合法性提出书面答复的,制定机关应当提交书面答复及相关资料。实践中,申请人提出规范性文件审查的申请后,一般只获得所涉规范性文件合法与否的结果。笔者认为,在税务行政复议中,纳税人作为申请人提起规范性文件审查,有权充分了解具体的审查理由,复议机构在告知审查结果时应当向申请人进行释明。
(五)新增复议机关调查取证权,允许申请人等复制证据

新《行政复议法》对证据类型、申请人及被申请人的举证责任,以及行政复议机关的调查取证权予以明确。在证据规则方面,新《行政复议法》第四十六条第二款规定,“行政复议期间,申请人或者第三人提出被申请行政复议的行政行为作出时没有提出的理由或者证据的,经行政复议机构同意,被申请人可以补充证据。”这一规定在必定程度上强化了被申请人的举证责任,但此种情形应当排除第四十五条主动调证权力的影响,复议机关不能协助被申请人收集证据,否则可能增加纳税人维护自身权利的难度。《税务行政复议规则》第六十条已规定了行政复议机构认为必要时,可以进行调查取证。笔者认为,行政复议机关的调查取证应仅限于为其作出行政复议决定提供证据支撑,不能突破复议过程中“被申请人不得自行向申请人和其他有关组织或者个人收集证据”的原则。
此外,新《行政复议法》第四十七条允许申请人、第三人及委托代理人对证据材料进行复制,《税务行政复议规则》仅规定了申请人及第三人可以查阅被申请人提出的书面答复、作出具体行政行为的证据等材料,此次新《行政复议法》的修订将便于申请人更好地开展行政复议工作。
(六)增加行政复议审理简易程序

新《行政复议法》第四章行政复议审理以两小节区分了“普通程 序”与“简易程序”,并规定了行政复议审理可以适用简易程序的情形。此次修订新增的简易审理程序对于提高行政复议效率、及时化解争议具有必定意义。需要注意的是,新《行政复议法》仅在普通程序章节规定复议机关应当听取申请人意见及听证的制度,简易审理程序未有相关的规定。同时,简易程序与普通程序中被申请人提出书面答复、提交证据的期限不同,复议机关作出复议决定的期限也不同。目前《税务行政复议规则》未规定简易审理程序,在新《行政复议法》生效后,纳税人在税务行政复议过程中应当明确适用的是普通程序或是简易程序,关注是否可以申请听证、关注各种期限的适用是否正确。
(七)明确复议机关在普通程序审理中应当听取当事人意见、重大疑难复杂案件应当组织听证

新《行政复议法》明确了在普通审理程序中,行政复议机构应当听取当事人的意见,并将听取的意见记录在案。因当事人缘由不能听取意见的,可以书面审理。新法同时规定了重大疑难复杂案件应当组织听证的制度。
《税务行政复议规则》第六十五条规定,对重大、复杂的案件,申请人提出要求或者行政复议机构认为必要时,可以采取听证的方式审理。《税务行政复议规则》规定行政复议原则上采用书面审查的办法,但是申请人提出要求或者行政复议机构认为有必要时,应当听取申请人、被申请人和第三人的意见。对重大、复杂的案件,申请人提出要求或者行政复议机构认为必要时,可以采取听证的方式审理。基于前文讨论的新《行政复议法》与《税务行政复议规则》的适用问题,笔者认为《行政复议法》作为上位法应优先于《税务行政复议规则》适用,在新法生效后的税务行政复议案件中,复议机关应当听取当事人的意见,对于重大、疑难、复杂的案件,应当组织听证。前述规定的变化增加了纳税人发表陈述申辩意见的渠道和机会,促进纳税人与税务机关的有效沟通,有助于尽快推动复议程序,及时化解涉税争议。
(八)细化变更、确认违法等复议决定的适用情形

新《行政复议法》细化了行政复议决定中变更、撤销、确认违法等决定的具体适用情形,增加了确认无效等决定类型,为复议机关作出复议决定提供具有可操作性的依据。《税务行政复议规则》对税务行政复议的决定主要依照原《行政复议法》的规定,此次新法的修订将同样明确税务行政复议机关作出复议决定的几种情形,规范行政复议行为。
此外,新《行政复议法》第七十九条明确,行政复议机关根据被申请行政复议的行政行为的公开情况,按照国家有关规定将行政复议决定书向社会公开。这一规定有助于推进政务公开,提升行政机关的公信力,推进依法行政。
除前述列举的修订内容,新《行政复议法》将部分《行政复议法实施条例》的规定上升为法律,如明确行政复议受理条件(第三十条),同时列明不属于行政复议范围的“负面清单”(第十二条),明确行政复议中止、终止情形(第三十九条、第四十一条)、增设申请材料补正制度(第三十条)、行政复议意见书制度(第七十六条)等。

新《行政复议法》与《税务行政复议规则》的衔接与实践
前已述及,《行政复议法》为全国人大常委制定的法律,《税务行政复议规则》为国家税务总局制定的部门规章,根据法律优位原则,当存在适用冲突时,《行政复议法》应当优先于《税务行政复议规则》适用。
实践中,税务行政复议机关审理具体的行政复议案件按照《税务行政复议规则》的规定,因此,在新《行政复议法》生效后,《税务行政复议规则》的部分规定将与《行政复议法》冲突,如调解和解的适用、普通程序听取意见规定、重大疑难案件听证制度等。笔者认为,随着上位法的修订,《税务行政复议规则》需作出相应的调整,减少实践中的法律适用冲突,提高税务行政复议流程的合法性。同时,就税务行政复议案件而言,复议机关、申请人及代理人应当关注新法施行后具体程序的适用,避免因程序、法律适用错误损害自身合法权益或引起行政诉讼纠纷。















暂无评论内容