今天这个标题的点击量应该不会很高,但是由于它看着很装哔,我太喜爱了,所以我非用不可。

不信的话你就往下看,看完你会清楚为什么专业的设计师有底气一页PPT黑收你几百块。
接下来我会改一下这份来自“中国海洋工程咨询协会海上风电分会”的PPT:

▲稿子来源中国海洋工程咨询协会海上风电分会
你可以看看我修改过程中有多少细节是你没思考到的。
文末给你打包了100页高质量工作型PPT案例源文件,读到最后即可领取。
▎设计风格确定
1)配色方案
去花瓣网搜一下,你会发现这种跟科技或是新能源搭边的主题,一般来说用蓝色跟绿色比较多。

所以,这是我一开始确定的配色方案:

但是,为了能更好地突出“高科技”以及“清洁能源”的氛围感,所以我在颜色表中通过拉高光标高度的方式,提高了两个色彩的鲜艳程度(即饱和度):

最终得到看着更有科技感以及清洁感的“荧光蓝”跟“荧光绿”:

2)字体方案
商务类的PPT,无脑选择最“普通”的黑体字即可。
列如这里我选择的就是经典的“鸿蒙系列黑体”:

▎封面设计

PPT封面的设计你就记住下面这俩步骤。
1)文案对比
永远别让文案像这样只有一句话:

适当为其营造句子长短、字号大小、字体种类、文字颜色等维度的对比:

此外,你还可以适当加一些英文翻译/中文拼音,以及图形元素进去,这可以营造语言种类的对比,以及图文的对比:

此时的文案看着就比孤零零的一句话要有设计感得多了。
2)背景设计
虽说PPT封面不够,可以用背景来凑,但我们在99%的情况下都找不到一张合适的背景图。
实则你真正应该学的,是如何把不那么合适的背景图改到合适为止。
列如,这是我找到的一张背景图:

你可以看到底部的文案放上去后来看不太清。
咋办?盖上一个设置了透明渐变色的矩形(简称蒙版),把浅色天空变成深色:

▼

目前的文案可以看得清了,但是天空显得有点“空”。
不慌,继续登陆花瓣网,搜“云朵”:

在空白处加上这类云朵素材,“空”的感觉就能得到改善:

一般封面做到这里实则已经可以了,但是,这页封面没有很好地反映出我们“蓝绿色”的配色方案。
即,蓝色偏多,绿色几乎被忽略了。
所以,这里我又盖上了一个设置了绿色的透明渐变的矩形,强调了绿色的存在感:

你瞧,这就是我说的一般人不会注意到的细节:

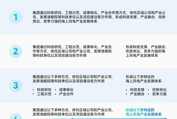
▎三段内容页(1)

这页PPT乍一看有一种乱糟糟的感觉,主要就是由于基本的“内容分组排版”没有做好。
先分析内容,不难看出它三段式的内容结构:

用三个色块,将内容隔开,得到如下效果:

▼

不过,此时的文案细看之下看着还是很乱对吧?
你看看我咋改的。
1)文案要分点分段
无论PPT里的某段文案的字数是多是少,只要它里面有“重点”与“非重点”,那你就要通过分点分段的形式,体现出它的层级关系与结构关系:

2)文案要做图形化处理
原稿中的文案已经添加了一些图形,这就是所谓的”图形化处理“。
但是!这些图形素材的风格相差太大了,导致PPT的风格也乱套了:

你瞧,这里我们将素材都替换成风格一致的形状就可以解决问题,不需要用多复杂的素材。
此时咱们就可以得到这个效果了:

作为工作型PPT,它完全够用了。
但是如果给我的话,我会再优化一下右上角的空白处。
列如,先插入一张百搭的建筑物图片,为其抠图:

▲佐糖网可以AI一键抠图
将抠完的图片放回右上角,空的问题就解决了:

接着,建筑物背后的“天空”,可以继续用咱们处理封面时用到的云朵素材来,让它变得更丰富:

到这里就算完成了。
不过,我还做多了一个不同的版式,你更喜爱哪种?

▎三段内容页(2)

老规矩,先分析内容结构,这页PPT的结构就比上一页PPT要明显一些:

这里咱们继续插入几个形状,让这种结构关系显得更突出:

▼

目前这页PPT三个模块都存在问题:
1、左上角的模块,文案无层次、无重点;
2、左下角的模块,重点数据未提炼,图标风格与整体风格不相符;
3、右侧的模块,文案看不清。
第2跟第3点的解决方法前面已经都介绍过了,这里我不废话,直接展示一下改完的效果:

接着我们重点来看第1点,也就是左上角那个模块里的问题:文案挤成一堆,无层次、无重点。
实则一句话就能概括思路:先拆分提炼体现结构与重点,再做图形化处理体现逻辑关系。
具体步骤如下图所示:

好了,三个模块的问题都解决了后来,咱们就能得到这个效果了:

▎流程关系内容排版

这页PPT的逻辑关系实则蛮清晰的了,主要分为文案与图表两个部分:

所以我这里直接用一个矩形,将版面一分为二:

不过,这个一共有三个步骤的“流程图”,由于拐了个弯,导致显得有点别扭:

所以这里我直接用三个等大的色块,将它们整齐地并列排开:

▼

目前你可以看到这页PPT出现了跟第二页PPT里一样的问题——图形素材的风格不统一。
所以这里我主要统一了这些素材的配色,最终也就统一了这三个色块的风格:

不知道你有没有看出来,右侧那张“又蓝又绿”的图片,实则是延用了封面中我提过的多层“蒙版”叠加的技巧:

好了,如果是工作型的PPT,做到以上程度已经很可以了。
但是,我知道你们喜爱看“但是”。
这里我觉得中间的那个矩形不太能体现出内容之间的逻辑关系,所以我将其改成了一个环绕型的图表:

最终得到下面的效果:

这里你可能会问两个问题。
1、文字如何掰弯的?

选中文本框,点击【形状格式】-【文本效果】-【转换】-选择【跟随路径】即可:

2、那些粒子一样的素材哪来的?

登陆Freepik这个网站,搜索“半调粒子”即可:

▎总结
好了,又到了大伙儿喜闻乐见的总结时间。
先看看PPT修改后的整体效果:




整份PPT的修改,除了最重大的“依据逻辑关系分割版面”以及“拆分梳理文案”以外,其他诸如“蒙版”、“抠图”之类的细节,也是需要大家去学的。
毕竟,除了设计思路以外,这些基础操作技巧才是构成一份PPT的最基本因素。
想要100页高质量工作型PPT案例源文件,你可以关注后:





















- 最新
- 最热
只看作者