前言
题目:Single-Cell Dissection of the Multiomic Landscape of High-Grade Serous Ovarian Cancer
日期:2022-11-02
期刊:Cancer Research
DOI:https://doi.org/10.1158/0008-5472.CAN-21-3819

摘要
高级别浆液性癌 (HGSC) 是最常见的卵巢癌亚型,HGSC 一般诊断时已是晚期,表现为广泛转移和大量腹水。瘤内异质性 (ITH) 是研究 HGSC 最具挑战性的障碍之一。此前的单细胞转录组研究揭示了HGSC的高度异质性,但是其发展过程中基因组和表观组的变化还未知。本文利用了多组学(体细胞拷贝数改变 (SCNA)、DNA 甲基化、染色质可及性和转录组)对12例高级别浆液性卵巢癌患者、4例非浆液性卵巢癌患者及6例输卵管组织正常对照进行了分析。
- 数据在:GSE189955
- 代码在:https://github.com/hlxie
单细胞多组学测序揭示 HGSC 中的肿瘤异质性
为避免治疗效果和疾病分期导致的差异,该研究仅纳入了未接受过治疗且患有 III 期或 IV 期疾病的患者。作者采用多区域采样策略处理肿瘤组织,使用改善的 scCOOL-seq 对正常输卵管、原发性肿瘤和匹配的转移灶进行分析。
第一进行聚类分群:图B的UMAP图分别是细胞类型(左)、患者(中)和采样区域(右)。细胞可分为上皮细胞、T 细胞、巨噬细胞和成纤维细胞。
然后使用InferCNV根据染色体区间的平均表达水平推断 SCNA;
接下来,对具有拷贝数变异的肿瘤组织的一些上皮细胞和来自没有差异的输卵管上皮细胞的核区域进行了测序。另外使用这些细胞的甲基化数据对SCNA的pattern进行测定。
最后下个定义:
- epithelial cells with specific genomic SCNAs as cancer cells
- epithelial FT cells without genomic SCNAs as normal FTE (正常输卵管上皮) cells
癌细胞表现出很大的患者间异质性,而 FTE 细胞和基质细胞表现出较低的患者间异质性。

从正常 FTE 细胞到原发性肿瘤细胞的 RNA 表达的动态变化
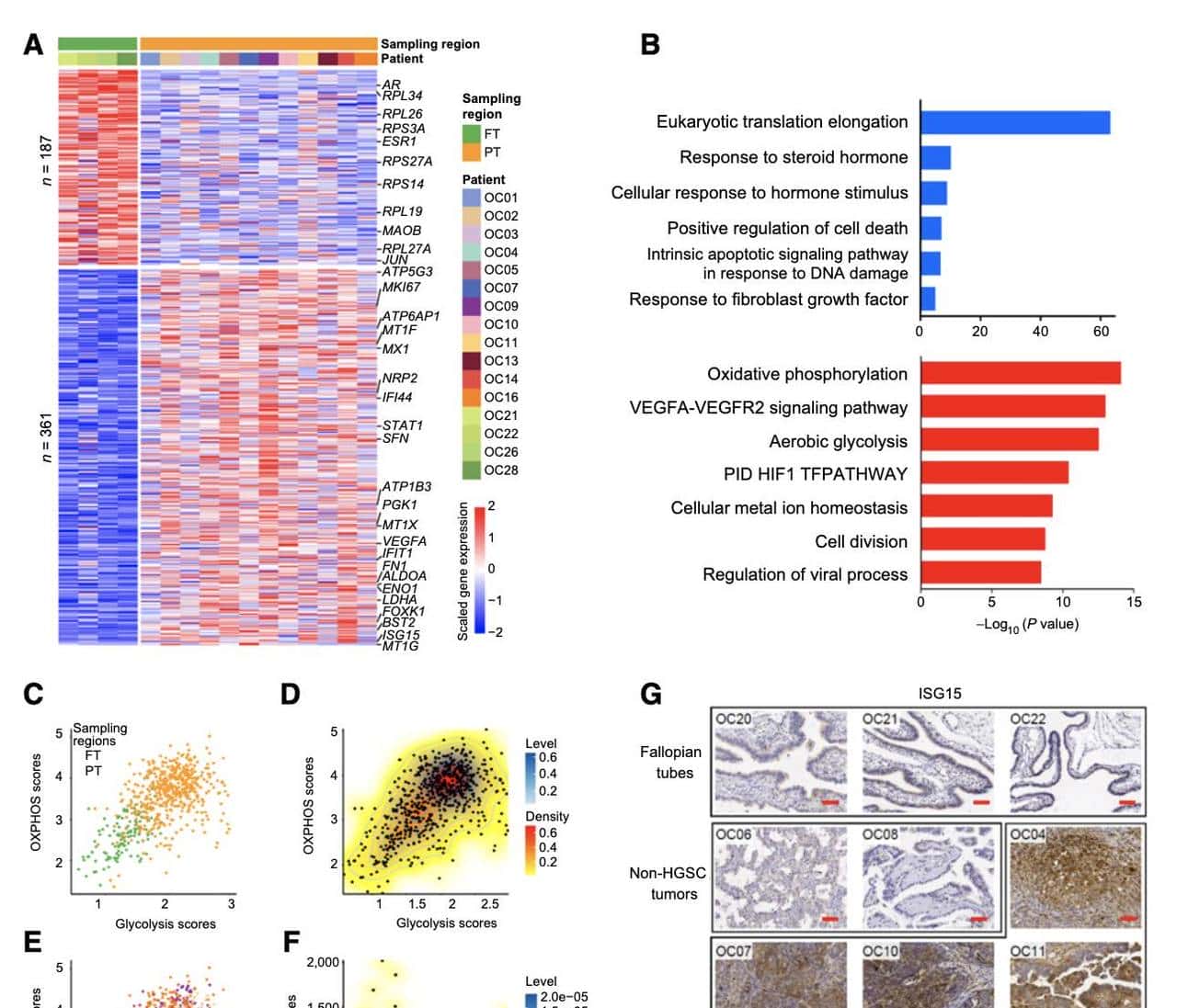
近年来,越来越多的证据支持 HGSC 起源于输卵管上皮的观点 。这里作者将来自同一患者的所有原发性肿瘤细胞与正常 FTE 细胞进行比较。发现187个基因在原发性肿瘤中被下调,主要富集在真核翻译过程和蛋白质泛素的途径,这意味着蛋白质水平发生了很大的变化。另一方面,361个基因在原发性肿瘤中被上调,主要富集在与VEGFA-VEGFR2信号(如VEGFA、PGK1和NRP2)、金属离子稳态(如MT1E、MT1F、MT1G、MT1H、MT1X和MT2A)和病毒过程的调节(例如ISG15、BST2、STAT1和IFI27)。值得注意的是,与氧化磷酸化(OXPHOS;例如ATP5MC3、ATP5ME和ATP6AP1)和有氧糖酵解(例如ALDOA、ENO1和LDHA )相关的基因) 被上调。
FTE 细胞和癌细胞可以清楚地进行区分,而癌细胞不能进一步细分,患者之间存在微小差异,表明与 FTE 细胞相比,癌细胞同时提高了 氧化磷酸化(OXPHOS )和有氧糖酵解基因的表达。

拷贝数变异和DNA甲基化对基因表达的调控
HGSC 常常在 8 号染色体上进行强扩增,作者发现原发性肿瘤中上调的361个基因中的 46 个基因位于 Chr8 上。这 46 个基因主要富集在与电子传递链和 OXPHOS 相关途径。
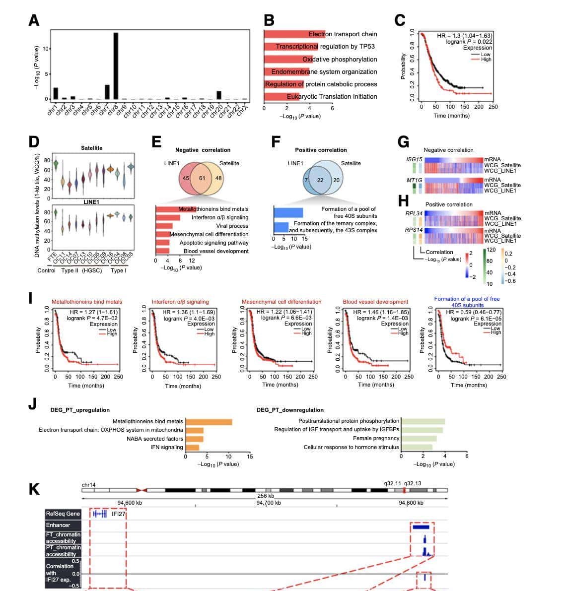
DNA 甲基化是最重大的表观基因组修饰之一,它在肿瘤发生过程中经历广泛的重编程,并可能影响基因表达。于是分析了重复元件甲基化、启动子甲基化和远端区域甲基化对基因表达的潜在调控作用。
对于所有患者,元件LINE1都表现出最显著的 DNA 去甲基化;癌细胞中上调的 61 个 DEG 的 RNA 表达与 LINE1 的 DNA 甲基化水平呈负相关;有趣的是,与金属硫蛋白结合金属和干扰素信号相关的基因的存在较高表达,可能受到LINE1 和卫星元件去甲基化的影响。这 61 个基因的上调与 HGSC 中较差的无进展生存期 (PFS) 相关;在原发性肿瘤细胞中下调的 DEG中,作者发现与翻译延伸相关的基因可能是由这两个重复基因组元件的去甲基化激活的。
基因启动子的DNA甲基化是基因表达最重大的调控之一。与金属硫蛋白相关的基因结合金属和干扰素信号转导不仅可能受卫星元件和 LINE1 甲基化的调节,而且还受其启动子甲基化的调节。有趣的是,OXPHOS 的代谢途径被显著富集,但糖酵解却没有,表明不同代谢途径的表达受不同机制的调节。
远端调控区域(如增强子)的 DNA 甲基化也可能参与基因表达调控。因此,作者使用 MICMIC来识别远端调控区域的甲基化调控网络。一些基因不仅可能受到其启动子甲基化的潜在调控,而且还可能受到远端调控区域甲基化的调控。例如,上调的基因IFI27的表达与其启动子DNA甲基化呈负相关,也与远端区域的甲基化呈负相关。

HGSC 中的关键转录因子
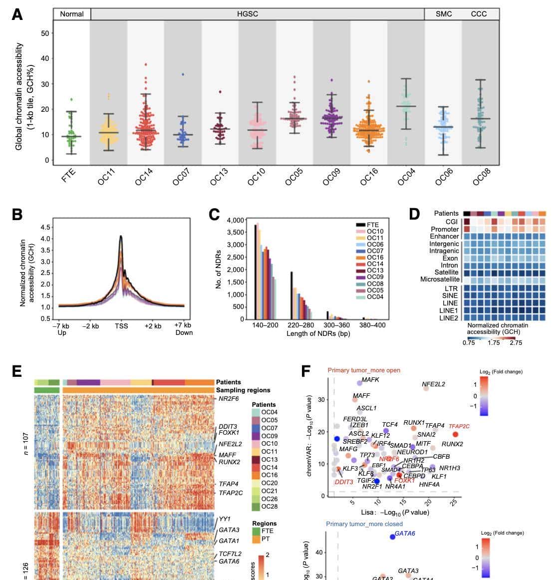
转录因子 (TF) 与基因的顺式调控元件的结合是转录调控的基本机制,这里发现癌细胞的全局染色质可及性往往比 FTE 细胞更开放,而 TSSs 邻近区域的可及性在癌细胞中不如 FTE 细胞开放。与 FTE 细胞相比,癌细胞具有更少和更短的核小体耗尽区 (NDR),表明癌细胞具有较少的开放染色质区域。不同基因组元件的结果表明,CpG岛(CGI)、启动子和微卫星区域的可及性在癌细胞中明显降低。
为了探索癌细胞中潜在的关键调节因子,作者用 chromVAR进行了 TF 结合motif分析。发现有 107 个 TF 的基序在癌细胞中更开放,而 126 个更封闭。为了进一步探索哪些 TF 更有可能参与 DEG 表达调控,我们使用 Lisa 来推断 DEG 的转录调节因子。NFE2L2是使用 DEG 预测的最显着富集的 TF。另外,在这 107 个 TF 中,有四种 TF 在癌细胞中的表达水平明显高于 FTE 细胞:FOXK1、TFAP2C、NR2F6和DDIT3。FOXK1 是诱导有氧糖酵解的重大调节因子。

腹腔转移过程中肿瘤细胞的基因表达模式基本不变
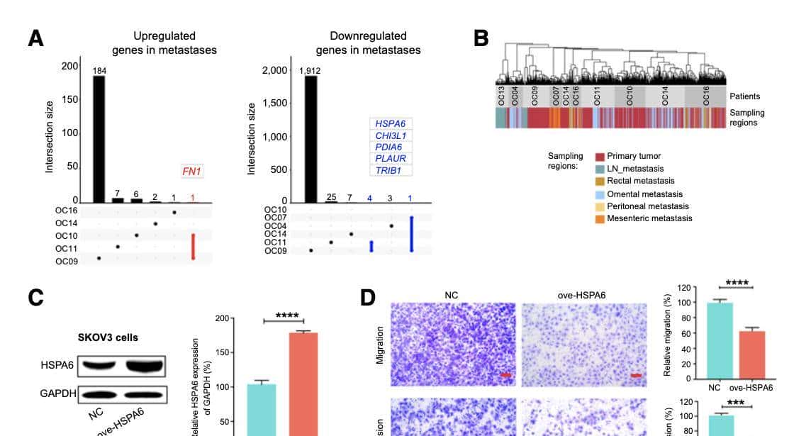
接下来探讨了原发性肿瘤和相匹配的转移瘤之间的差异,作者比较了同一患者同一遗传谱系中的原发性肿瘤细胞和匹配的转移灶。发现腹部转移患者的基因差异表达超级少,原发肿瘤细胞与其匹配的转移癌细胞联系紧密。说明:尽管癌细胞已经在不同的器官中侵袭和增殖,但腹部转移的微环境并没有显著影响癌细胞的整体 RNA 表达模式,这意味着转移能力可能是在肿瘤发生的早期阶段获得的。
该研究还验证了在高级别浆液性卵巢癌转移过程中HSPA6基因的特异性下调的作用。结果显示,过量表达HSPA6可抑制癌细胞的迁移和侵袭,提示HSPA6的特异性下调促进了高级别浆液性卵巢癌的肿瘤转移过程。


















- 最新
- 最热
只看作者